跳转到主要内容
cathy 提交于

<center><img src="http://mouser.eetrend.com/files/2019-11/wen_zhang_/100045922-83861-1.pn…; alt=“” width="600"></center>

<strong>原理图</strong>

<strong><font color="#004a85">1、RS485接口6KV防雷电路设计方案</font> </strong>

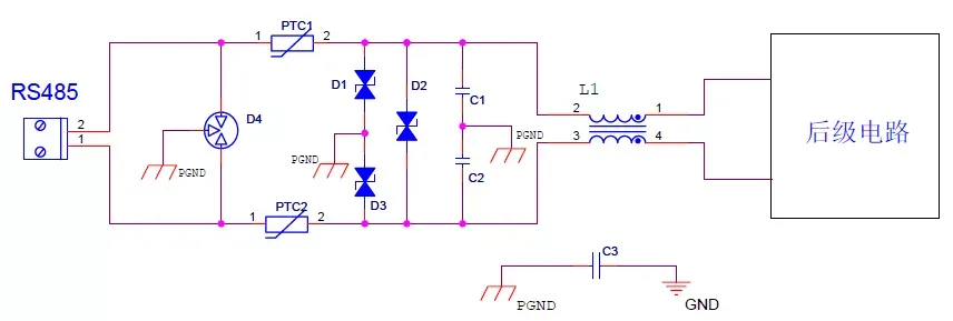
<center><img src="http://mouser.eetrend.com/files/2019-11/wen_zhang_/100045922-83862-2.pn…; alt=“” width="600"></center><center><i>RS485接口防雷电路</i></center>

<strong>接口电路设计概述:</strong>

RS485用于设备与计算机或其它设备之间通讯,在产品应用中其走线多与电源和功率信号等混合在一起,存在EMC隐患。

本方案从EMC原理上,进行了相关的抑制干扰和抗敏感度的设计,从设计层面解决EMC问题。

<strong><font color="#004a85">2、电路EMC设计说明</font> </strong>

<strong>电路滤波设计要点:</strong>

L1为共模电感,共模电感能够抑制衰减共模干扰以及单板内外的干扰,从而提高产品的抗干扰能力。

同时它还能减小通过429信号线对外的辐射,共模电感阻抗选择范围为120Ω/100MHz~2200Ω/100MHz,典型值选取1000Ω/100MHz。

C1、C2为滤波电容,给干扰提供低阻抗的回流路径,能有效减小对外的共模电流,同时对外界干扰能够滤波。

电容容值选取范围为22PF~1000pF,典型值选取100pF;若信号线对金属外壳有绝缘耐压要求,那么差分线对地的两个滤波电容需要考虑耐压。

当电路上有多个节点时要考虑降低或去掉滤波电容的值。C3为接口地和数字地之间的跨接电容,典型取值为1000pF,C3容值可根据测试情况进行调整。

<strong>电路防雷设计要点:</strong>

为了达到IEC61000-4-5或GB17626.5标准,共模6KV,差模2KV的防雷测试要求,D4为三端气体放电管组成第一级防护电路,用于抑制线路上的共模以及差模浪涌干扰,防止干扰通过信号线影响下一级电路。

气体放电管标称电压VBRW要求大于13V,峰值电流IPP要求大于等于143A。峰值功率WPP要求大于等于1859W。PTC1、PTC2为热敏电阻组成第二级防护电路,典型取值为10Ω/2W。

为保证气体放电管能顺利的导通,泄放大能量必须增加此电阻进行分压,确保大部分能量通过气体放电管走掉。

D1~D3为TSS管(半导体放电管)组成第三级防护电路,TSS管标称电压VBRW要求大于8V,峰值电流IPP要求大于等于143A;峰值功率WPP要求大于等于1144W。

<strong><font color="#004a85">3、接口电路设计备注</font> </strong>

如果设备为金属外壳,同时单板可以独立的划分出接口地,那么金属外壳与接口地直接电气连接,且单板地与接口地通过1000pF电容相连。

如果设备为非金属外壳,那么接口地PGND与单板数字地GND直接电气连接。

<strong><center>精彩内容未完待续......</center></strong>

本文转载自:EDA365电子论坛
免责声明:本文为转载文章,转载此文目的在于传递更多信息,版权归原作者所有。本文所用视频、图片、文字如涉及作品版权问题,请联系小编进行处理。

<strong><a href="http://www.mouser.cn/applications/&quot; style="color:red;">点击这里,获取更多关于应用和技术的有关信息</a></strong>
<strong><a href="https://www.mouser.cn/blog&quot; style="color:red;">点击这里,获取更多工程师博客的有关信息</a></strong>