跳转到主要内容
cathy 提交于

哈喽,我又来了。就像电子领域有无数的技术方向一样,开发板也可以有无数种玩法,但我们相信,“有用”才是硬道理,即对初学者、工程师或实际应用有帮助。

这次介绍的这款贸泽原创开发板大赛的优秀作品《智能蓝牙数控DC_DC升降压电源》也不例外,设计者徐康的设计初衷就是为帮助开关电源的初学者解决各种难题。

<center><img src="http://mouser.eetrend.com/files/2020-03/wen_zhang_/100048462-93902-1.jp…; alt=“” width="600"></center>

我们都知道开关电源取代传统变压器/传统电源是大势所趋。为了跟上技术迭代,相信不少初学者都为学习这项新技能烦恼过,有关于那些拓扑、工作原理、驱动方式、控制逻辑和电路设计的诸多知识点可能让你无从下手。
现在,就让我们通过设计者的讲解来走进开关电源的世界吧,不仅让你了解开关电源的个中奥妙,还附送蓝牙无线控制实现的小技巧。

<strong><font color="#004a85">硬件设计</font> </strong>

本款开发板的解析主要分为五个部分,分别是BUCK-BOOST主拓扑、辅助电源设计、485接口电路、MOS驱动电路和信号调理电路设计。

<center><img src="http://mouser.eetrend.com/files/2020-03/wen_zhang_/100048462-93903-2.jp…; alt=“图1:硬件框图” width="600"></center><center><i>图1:硬件框图</i></center>

<strong> 1. BUCK-BOOST主拓扑 </strong>

同步整流 BUCK-BOOST 电路拓扑是由同步 BUCK 电路和同步BOOST 电路级联而成,相对于同步 BUCK 电路或同步 BOOST 电路,该同步整流 BUCK-BOOST 电路在同一方向上实现了升降压功能,而不是在一个方向上只能实现升压或降压功能。同步 BUCK 电路和同步 BOOST 电路则由经典 BUCK 电路和经典 BOOST 电路演化而来。在经典的 BUCK 电路、BOOST 电路中由于整流二极管存在较大压降,在整流二极管上存在较大损耗;而利用 MOS 管代替电路中的整流二极管,由于 MOS 管开通时 MOS 管上的压降相对较低,能够显著提高电源的效率。

<center><img src="http://mouser.eetrend.com/files/2020-03/wen_zhang_/100048462-93904-3.jp…; alt=“图2:BUCK-BOOST主拓扑原理图” width="600"></center><center><i>图2:BUCK-BOOST主拓扑原理图</i></center>

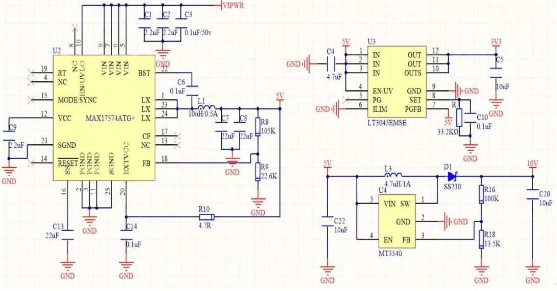
<strong> 2. 辅助电源设计 </strong>

采用大赛赞助商美信提供的MAX17574将输入电压降至5V,该器件是一款高效率、高压、同步降压DC-DC转换器,集成MOSFET,工作电压为4.5V至60V。转换器可以提供高达3A的电流,完全满足该开发板辅助电源的要求;用此芯片给主控以及主控的ADC基准供电能提高整个系统的稳定性及精度;给MOS驱动芯片供电的辅助电源采用MT3540升压芯片,该芯片具有高效率,以及最高至28V的输出范围,用来作为MOS驱动芯片的辅助电源非常合适。

<center><img src="http://mouser.eetrend.com/files/2020-03/wen_zhang_/100048462-93905-4.jp…; alt=“图3:辅助电源原理图” width="600"></center><center><i>图3:辅助电源原理图</i></center>

<strong> 3. 485接口电路</strong>

采用大赛赞助商TI提供的485芯片THVD1550DGKR,该器件具有±18KV IEC ESD 保护功能,特别适合用作开关电源上的通讯接口。

<center><img src="http://mouser.eetrend.com/files/2020-03/wen_zhang_/100048462-93906-5.jp…; alt=“图4:485接口电路原理图” width="600"></center><center><i>图4:485接口电路原理图</i></center>

<strong> 4. MOS驱动电路 </strong>

MOS驱动芯片采用英飞凌具有独立高侧和低侧驱动的半桥驱动芯片IRS21867S,外部需要连接自举二极管、自举电容,采用自举升压的方式驱动高侧 MOS管。自举电容选取4.7uF,芯片驱动电流峰值高达4A,最大引导电压直流 600V,芯片内部不带有死区功能,为防止上下桥臂同时导通,需要在软件上实现死区功能。

<center><img src="http://mouser.eetrend.com/files/2020-03/wen_zhang_/100048462-93907-6.jp…; alt=“图5:Mos驱动电路原理图” width="600"></center><center><i>图5:Mos驱动电路原理图</i></center>

<strong><font color="#004a85">信号调理电路设计</font></strong>

<strong> 1. 电压检测 </strong>

输出电压通过运放 LM358 采用差分电路将输出电压按比例缩小至 ADC 能够采样的范围,再使用ADC 采样,软件解算出输出电压。输入电压采样是通过 F334 内部运放按比例缩小再送到 ADC 进行采样的,具体电路如图6所示。

<center><img src="http://mouser.eetrend.com/files/2020-03/wen_zhang_/100048462-93908-7.jp…; alt=“图6” width="600"></center><center><i>图6</i></center>

<strong> 2. 电流检测 </strong>

输入输出电流检测电路通过大赛赞助商美信提供的电流采样放大器MAX4372实现,该芯片具有20倍的放大倍数;采样电阻放在低端,若采样电阻放在高端,会有较大的共模电压使采样电流不准确。采样电阻为 10mΩ,由于采样电阻较小,采样电阻上的压降较小,不利于直接采样,需该芯片放大后再采样;电流检测电路如下图所示。

<center><img src="http://mouser.eetrend.com/files/2020-03/wen_zhang_/100048462-93909-8.jp…; alt=“图7” width="600"></center><center><i>图7</i></center>

<strong><font color="#004a85">开发环境和上电测试</font> </strong>

本款开发板硬件设计基于AD16,软件开发基于KEIL5开发环境;电源输入正极接板子上的IN+,负极接板子上的IN-,输入电压范围5-45V(设计值理论可达5-80V,在软件上稍作修改即可),输出正极为板子上的OUT+,输出负极为板子上的OUT-,输出电压范围0-80V可调。

<center><img src="http://mouser.eetrend.com/files/2020-03/wen_zhang_/100048462-93910-9.jp…; alt=“图8:开发板运行状态图” width="600"></center><center><i>图8:开发板运行状态图</i></center>

<strong><font color="#004a85"> 手机端APP功能</font></strong>

具有输出电流电压实时显示功能,过流保护提示,设置开发板输出电压,语音播报开发板电压电流参数及运行状态,可通过语音识别设置输出电压等创新功能。

<center><img src="http://mouser.eetrend.com/files/2020-03/wen_zhang_/100048462-93911-10.j…; alt=“图9:APP界面图” width="600"></center><center><i>图9:APP界面图</i></center>

<strong><font color="#004a85">设计者结语 :</font> </strong>

<strong> 现在就自己设计一款学起来吧。</strong>

本款开发板选用适合初学者学习的BUCK-BOOST拓扑结构。采用同步整流原理,通过单片机实现电源的升降压,以及各电源保护功能,让使用者通过学习使用该开发板可以快速了解该常用拓扑的工作原理、电路设计以及控制方法等。

同时,本款开发板还加入了485通信接口、蓝牙通信接口、可以通过电脑端或者手机端APP控制电源参数,也可以让使用者初步学习一些无线通信及物联网相关的知识。

<strong><font color="#FF0000"> 相关阅读:</font></strong>
<a href="http://mouser.eetrend.com/content/2019/100043566.html">贸泽电子原创开发板设计大赛火热开…!</a>
<a href="http://mouser.eetrend.com/content/2019/100044539.html"&gt;【入围名单】2019贸泽电子 · 原创开发板大赛</a>
<a href="http://mouser.eetrend.com/content/2020/100047655.html">贸泽电子原创开发板设计大赛得奖名…!</a>
<a href="http://mouser.eetrend.com/content/2020/100047872.html">贸泽电子原创开发板大赛【三等奖作品】|谁是低功耗设备评估工具的性价比之王?</a>
<a href="http://mouser.eetrend.com/content/2020/100047936.html">贸泽电子原创开发板大赛【三等奖作品】|电脑鼠开发板精准测距如何实现?</a>
<a href="http://mouser.eetrend.com/content/2020/100047936.html">贸泽电子原创开发板大赛【三等奖作品】|电脑鼠开发板精准测距如何实现?</a>
<a href="http://mouser.eetrend.com/content/2020/100048079.html">贸泽电子原创开发板大赛【创意奖作品】|物联网开发板做成主从机形式,是创意还是多此一举?</a>
<a href="http://mouser.eetrend.com/content/2020/100048178.html">贸泽电子原创开发板大赛【二等奖作品】|一板搞定电力电子开发</a>
<a href="http://mouser.eetrend.com/content/2020/100048244.html">贸泽电子原创开发板大赛【二等奖作品】|怎样的开发板才能填补市场空缺?</a>
<a href="http://mouser.eetrend.com/content/2020/100048329.html">第一眼,我就被Ta惊艳到了~ | 贸泽电子原创开发板大赛【一等奖作品】</a>
<a href="http://mouser.eetrend.com/content/2020/100048380.html">做减法!一块无需电解电容的变频控制板|贸泽电子原创开发板大赛【优秀作品】</a>