当我们的电路既可以由外部USB电源供电,也可以由锂电池供电时,我们需要进行如下的逻辑设置:
1、外部电源供电时,断掉锂电池的供电;
2、断开外部供电时,由锂电池供电。
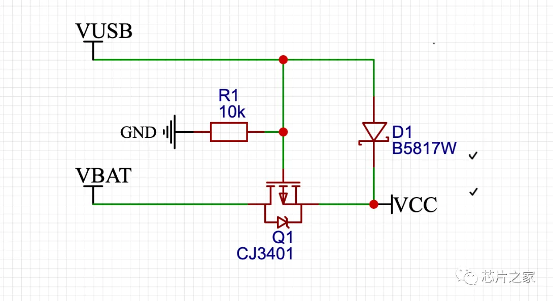
下面是作者在设计电路时所使用的电路:
<center><img src="http://mouser.eetrend.com/files/2020-12/wen_zhang_/100059688-115477-1.p…; alt=“” width="600"></center>
<strong>电路说明</strong>
当VUSB是USB供电时,MOS管不导通,VCC等于VUSB减去二极管D1的压减;当VUSB断开时,MOS管导通,由VBAT供电,实现自动切换。
<strong>原理分析</strong>
这里以VUSB为5V USB供电,VBAT为4.2V锂电池供电为例分析:
1、当VUSB为5V时,PMOS G端电压为5V,PMOS不导通,电压经过D1直接到VCC。
<center><img src="http://mouser.eetrend.com/files/2020-12/wen_zhang_/100059688-115478-2.j…; alt=“” width="600"></center>
2、VUSB断开之后,PMOS的G端电压由R1下拉到GND,PMOS导通,VCC由VBAT供电。
<center><img src="http://mouser.eetrend.com/files/2020-12/wen_zhang_/100059688-115479-2.p…; alt=“” width="600"></center>
到这里,有部分小伙伴不明白,这个电路为什么MOS管能导通,这里简单描述一下,这个电路的巧妙之处正是应用了MOS管寄生二极管的存在,MOS管未导通之前,S端电压变为VBAT-0.7V,这样S端电压肯定比G端电压高,所以PMOS导通,导通之后,寄生二极管短路,不再起作用。
3、实际工作中,我们肯定希望在USB端通电的情况下能给电池充电,这里简单加一个充电电路就可以了,这样,整个电路既可以切断锂电池供电,还可以给锂电池充电。此电路应用于量产电路,大家消化之后测试通过就可以直接用了。
<center><img src="http://mouser.eetrend.com/files/2020-12/wen_zhang_/100059688-115480-4.j…; alt=“” width="600"></center>
本文转载自:芯片之家(作者:BENABADJI,整理:晓宇)
免责声明:本文为转载文章,转载此文目的在于传递更多信息,版权归原作者所有。本文所用视频、图片、文字如涉及作品版权问题,请联系小编进行处理(联系邮箱:cathy@eetrend.com)。
<strong><a href="http://www.mouser.cn/applications/" style="color:red;">点击这里,获取更多关于应用和技术的有关信息</a></strong>
<strong><a href="https://www.mouser.cn/blog" style="color:red;">点击这里,获取更多工程师博客的有关信息</a></strong>