DESCRIPTION
在此物理攻击中,攻击者可能利用 Zynq-7000 SoC 第一阶段启动加载程序 (FSBL) 绕过身份验证,将恶意镜像加载到器件上。由此可能使攻击者进一步执行其它攻击行为,例如,使用该器件作为解密数据库。
7 系列(包括 Zynq-7000 SoC)产品家族的设计无法抵御物理攻击。如果执行此攻击需要对开发板进行物理访问和物理修改,则 Zynq-7000 整体安全性配置并不会更改。
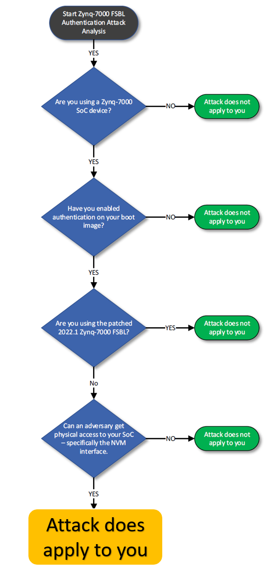
下图所示高层次汇总信息可用于判定现有系统是否受到影响。

SOLUTION
在 2022.1 版本中将包含 Zynq-7000 SoC FSBL 专用补丁以着力缓解此具体问题的影响。