跳转到主要内容

内置MOS和多重保护措施,这款芯片有"绝活"!完整方案在此

cathy 提交于

本文,我们给大家介绍基于思睿达主推的CR6267SJ 18W电源适配器方案。其中,IC集成了多种功能和保护特性,而且内置所有PIN脚悬空保护功能,使得芯片具有更高的可靠性。除了以上的特性以外,它的特点优势还不止这些,接下来就让我们一起来了解一下!

01、样机介绍

该测试报告是基于一个能适用于宽输入电压范围,输出功率18W,恒压恒流输出的电源适配器样机,控制IC采用了思睿达主推的CR6267SJ。


“R6267SJ_12V1.5A


“R6267SJ_12V1.5A
CR6267SJ_12V1.5A 工程样机示意图

关于CR6267SJ

CR6267SJ是一款高性能原边检测控制的PWM 开关,待机功耗小于75mW。CR6267SJ内部采用了多模式控制的效率均衡技术,用于优化芯片系统待机功耗和提升效率,同时采用了初级电感量补偿技术和内部集成的输出线电压补偿技术,保证了芯片在批量生产过程中 CC/CV 输出精度,内置的全电压功率自适应补偿技术保证了系统在全电压范围(90V~264V)内输出恒定的功率。

CR6267SJ集成了多种功能和保护特性, 包括欠压锁定(UVLO),VDD 过压保护 (OVP),软启动,过温保护(OTP), 逐周期电流限制(OCP),CS 引脚悬空保 护,输出短路保护,内置前沿消隐电路, 输出整流二极管短路保护电路,输出过压护电路。而且内置所有PIN脚悬空保护功能,使得芯片具有更高的可靠性。

芯片特性

● CR6267SJ 内置650V 高压功率MOSFET,反激式原边检测PWM 功率开关;

● SOP8 封装,一侧引脚(5-8)全为内置MOS 漏极,方便散热设计;

● 内置软启动,减小MOSFET 的应力,内置斜坡补偿电路;

● 低功耗以及良好的负载动态特性;

● 具有良好的EMI 特性;

● 具有“软启动、OCP、SCP、OTP、OVP”等多种保护功能;

● 原边反馈,无需光耦和TL431,可调式线损补偿,IC 基准精度±1%;

● 电路结构简单、较少的外围元器件,适用于小功率AC/DC 电源适配器、充电器。

基本应用

● 小功率电源适配器

● 蜂窝电话充电器

● 数码电源充电器

● 电脑和服务器辅助电源

● 替代线性调整器和RCC

典型应用


“内置MOS和多重保护措施,这款芯片有"绝活"!完整方案在此”

引脚分布


“内置MOS和多重保护措施,这款芯片有"绝活"!完整方案在此”

引脚描述


“内置MOS和多重保护措施,这款芯片有"绝活"!完整方案在此”

样机PCBA尺寸:66*39*21mm,是一款全电压实现12V1.5A输出的电源适配器。AC90V满足启动时间的条件下,实现AC264V样机待机功耗仅为71mW;同时效率能够满足最严格的“COC_V5_T2” 能效标准;全电压可实现±5%的CC/CV输出精度。

整机(含套件外壳)可满足40℃环境温度满载温升测试要求。样机具良好的恒流输出效果;同时具有“软启动、OCP、SCP、OVP、OTP自动恢复”等多种保护功能。

样机的变压器,采用了EE16W加宽磁芯(PC40材质)。变压器绕制工艺部分,请见后文详细说明。

02、样机特性

以下表格为工程样机的主要特性,具体测试方法在第4 章节中有详细说明。

2.1、输入特性:


“内置MOS和多重保护措施,这款芯片有"绝活"!完整方案在此”

2.2、输出特性(PCB END):


“内置MOS和多重保护措施,这款芯片有"绝活"!完整方案在此”

2.3、整机参数:


“内置MOS和多重保护措施,这款芯片有"绝活"!完整方案在此”

2.4、保护功能测试:


“内置MOS和多重保护措施,这款芯片有"绝活"!完整方案在此”

2.5、工作环境:


“内置MOS和多重保护措施,这款芯片有"绝活"!完整方案在此”

2.6、测试仪器:


“内置MOS和多重保护措施,这款芯片有"绝活"!完整方案在此”

03、样机结构信息

本小节展示了工程样机的电路、版图结构,变压器结构及工艺。

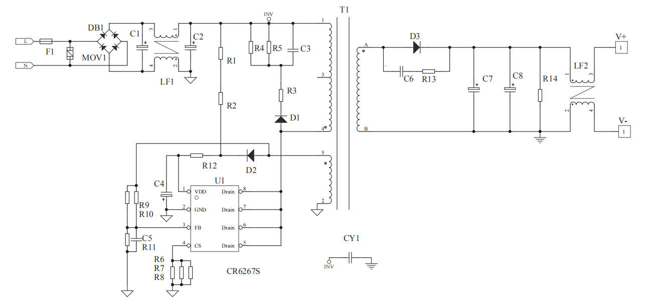
3.1、电路原理图及BOM:

3.1.1 原理图:


“内置MOS和多重保护措施,这款芯片有"绝活"!完整方案在此”

3.1.2、元器件清单:


“内置MOS和多重保护措施,这款芯片有"绝活"!完整方案在此”

3.1.3、PCB 布局&布线:


“PCB
PCB 顶层布局


“PCB
PCB 底层布局&布线

3.2、变压器绕制工艺:

3.2.1、电路示意图:


“内置MOS和多重保护措施,这款芯片有"绝活"!完整方案在此”

3.2.2、规格参数:

1)骨架:EE19W 加宽立式(5+5PIN),Ae=46mm²,槽宽8.5mm;
2)材质:TDK PC40 或同等材质;
3)N1、N2、N4、N5: 2UEW 漆包线;N3: 三层绝缘线;
4)次级绕组从变压器顶端进出线,磁芯接地
5)绝缘胶带:3M900 或同等材质;
6)初级绕组感量Lp:1200uH±5%(测试条件:0.3V,10kHz);
7)漏感量LLK:要求控制在初级绕组的5%以内(测试条件:0.3V,10kHz);
8)耐压测试= 3KV 5mA 1Min;
9)成品要求:浸凡立水;

3.2.3、变压器参数:


“内置MOS和多重保护措施,这款芯片有"绝活"!完整方案在此”

3.2.4、变压器结构示意图:


“内置MOS和多重保护措施,这款芯片有"绝活"!完整方案在此”

04、性能测评

本小节对工程样机的输入部分、输出部分、各种保护以及一些时序进行了测试,以下详解了测试方法及结果。从测试结果来看,以下各项测试均合格,能够满足大部分客户的要求。

4.1、输入特性:

本模板经过在不同的输入电压(从90V/60Hz 到264V/50Hz)和不同负载条件(空载和满载)下测试,得到待机功耗、效率及平均效率。

表1 待机功耗

“内置MOS和多重保护措施,这款芯片有"绝活"!完整方案在此”

表2 输出100%负载下的输入特性

“内置MOS和多重保护措施,这款芯片有"绝活"!完整方案在此”

表3 效率测试(1.5m 22AWG Cable)

“内置MOS和多重保护措施,这款芯片有"绝活"!完整方案在此”

表4 效率测试(PCB END)

“内置MOS和多重保护措施,这款芯片有"绝活"!完整方案在此”

表4 能效等级评估(1.5m 22AWG Cable)

“内置MOS和多重保护措施,这款芯片有"绝活"!完整方案在此”

4.2、输出特性:

4.2.1、线性调整率和负载调整率: (1.5m 22AWG Cable)


“内置MOS和多重保护措施,这款芯片有"绝活"!完整方案在此”

4.2.2、输出恒流特性:


“内置MOS和多重保护措施,这款芯片有"绝活"!完整方案在此”

4.2.3、输出电压纹波:

注:纹波及噪声在1.5m 22AWG 处测试,测试端并联0.1uF/50V 的瓷片电容和10uF/50V 电解电容,带宽限制为20MHz。


“内置MOS和多重保护措施,这款芯片有"绝活"!完整方案在此”


“R&N
R&N @ AC90V/60Hz,No Load


“R&N
R&N @ AC90V/60Hz,100% Load


“R&N
R&N @ AC264V/60Hz,No Load


“R&N
R&N @ AC264V/60Hz,100% Load

4.3、保护功能:

以下涉及过流保护、短路保护的测试。

4.3.1、过流保护及恒流特性


“内置MOS和多重保护措施,这款芯片有"绝活"!完整方案在此”

4.3.2、短路保护:

功率计电流量程2.5A,开启平均值模式测量。


“内置MOS和多重保护措施,这款芯片有"绝活"!完整方案在此”

4.4、系统温升测试

本项测试评估成品样机(含配套塑料外壳)在40℃环境温度下长时间工作时关键器件的稳态温度值。测试条件:输入电压分别为90V~264V,输出电流1.5A。


“内置MOS和多重保护措施,这款芯片有"绝活"!完整方案在此”

温升测试(℃):

“内置MOS和多重保护措施,这款芯片有"绝活"!完整方案在此”

4.5、系统延时时间测试:


“内置MOS和多重保护措施,这款芯片有"绝活"!完整方案在此”


“TON_DELAY
TON_DELAY @ AC100V,100% Load


“TON_DELAY
TON_DELAY @ AC240V,100% Load


“THOLD_UP
THOLD_UP @ AC100V,100% Load


“THOLD_UP
THOLD_UP @ AC240V,100% Load


“VOVER_SHOOT
VOVER_SHOOT @ AC100V,100% Load


“VOVER_SHOOT
VOVER_SHOOT @ AC240V,100% Load

4.6、动态测试:

注:输出动态负载电流设置为1.5A 持续5/10ms,然后为0A 持续5/10ms 并持续循环,上升/下降设置为3A/us。


“内置MOS和多重保护措施,这款芯片有"绝活"!完整方案在此”


“AC90V
AC90V @ 5ms


“AC90V
AC90V @ 10ms


“AC264V
AC264V @ 5ms


“AC264V
AC264V @ 10ms

4.7、其它重要波形测试:

DRAIN(蓝色)端、CS(红色)端波形图:


“AC90/60Hz,100%
AC90/60Hz,100% load


“AC115/60Hz,100%
AC115/60Hz,100% load


“AC230/50Hz,100%
AC230/50Hz,100% Load


“AC264/50Hz,100%
AC264/50Hz,100% load


“AC264/50Hz,100%
AC264/50Hz,100% load 输出肖特基电压


“AC264/50Hz,输出短路,IC
AC264/50Hz,输出短路,IC 漏极电压

05、EMI 评估测试

测试条件:

输入:AC115V/60Hz@230V/50Hz;
输出负载:功率电阻;
限值标准参考:EN55013、EN55022B。(辐射测试结果仅供参考)


“AC115V/60Hz
AC115V/60Hz 传导L 相


“AC115V/60Hz
AC115V/60Hz 传导N 相


“AC230V/50Hz
AC230V/50Hz 传导L 相


“AC230V/50Hz
AC230V/50Hz 传导N 相


“AC115V/60Hz
AC115V/60Hz 辐射测试


“AC230V/50Hz
AC230V/50Hz 辐射测试

多种方案,欢迎随时交流沟通。思睿达联系人:何工 18923426660,E-mail:manjie@threeda.com,欢迎来电咨询,申请样品。感谢!