豪威集团,全球排名前列的先进数字成像、模拟、触屏和显示技术等半导体解决方案开发商,推出首款车规级LCD显示屏PMIC---WXD3137Q。这款PMIC已通过严苛的AEC-Q100认证,集成了VPOS和VNEG输出,并支持VGH/VGL扩展,具备最低1.15MHz的固定开关频率。它能够支持强制PWM(FPWM)或Power saving mode(PSM)。此外,WXD3137Q拥有极低的关断电流(0.05uA典型值)和静态电流(300uA典型值),并内置了欠压、过压、短路和过温保护功能。

豪威集团持续推动汽车摄像头及显示技术的创新。随着智能驾驶和智能座舱技术的发展,汽车的中控屏、娱乐屏和仪表盘屏已成为新能源汽车不可或缺的部分。
WXD3137Q在车载屏的灵活性和可靠性上具有明显优势,该芯片集成两路正负压电源,为显示Source芯片供电,同时还支持扩展外部两路电荷泵架构产生VGH/VGL电源,为显示Gate芯片供电。其支持输出电压、启动关断时序灵活配置,有效适配所有尺寸的车载LCD显示屏应用。
此外,WXD3137Q的全面保护功能包括UVLO(欠压锁定)、OVP(过压保护)、OCP(过流保护)和OTP(过温保护),确保了产品的可靠性和安全性。
WXD3137Q的主要技术特点:

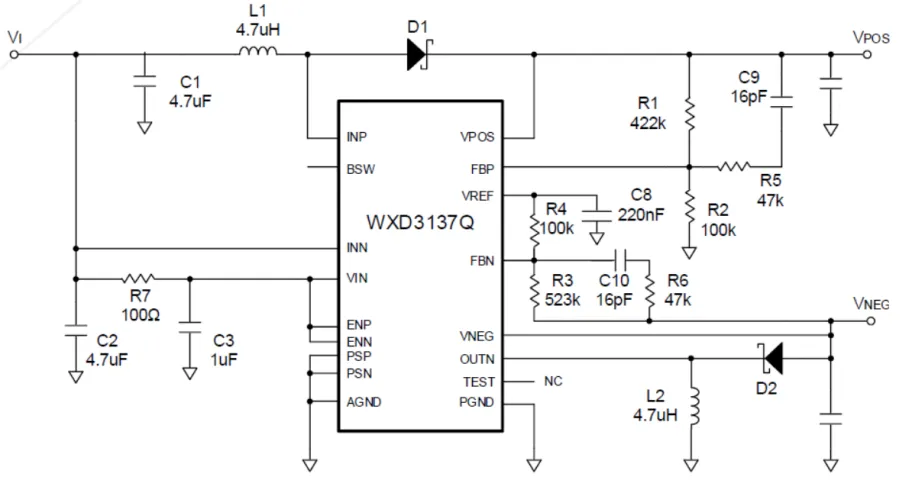
WXD3137Q Typical application
在应用性能方面,WXD3137Q展现了其卓越优势:
● 更低的静态电流(Low IQ):
与竞品相比,WXD3137Q具有更低的静态电流,提高了能效。
● 更高的效率(High Efficiency):
在PWM模式下,轻载情况下比竞品提高约10%效率,重载情况下比竞品提高约6%效率。

● 更小的纹波 (Low Ripple):
在轻载高效模式下,WXD3137Q的纹波约为13mV,与同测试条件下竞品48mV的纹波要小不少,所以WXD3137Q可以提供更稳定的电源输出。


● 更好的瞬态响应性能(Better load Transient):
在VIN=3V至3.6V时,WXD3137Q的超调为48mV,欠调为44mV,优于竞品的192mV超调和120mV欠调。

WXD3137Q: Over shoot = 48mV
under shoot= 44mV

竞品: Over shoot = 192mV
under shoot=120mV
WXD3137Q Pin Information:

QFN4X4-24L
豪威集团围绕车载LCD屏幕应用打造了Total solution方案,如下车载LCD屏幕应用框图:

Automotive LCD
Screen System Application
目前,这款PMIC已量产接受送样。欲了解更多信息,请联系豪威集团的销售代表: