圣邦微电子推出 SGM2535 系列产品是单通道、高精度、支持符合 SATA™ 设备睡眠标准的电子保险丝用芯片。工作电压 2.7V 至 18V,导通电阻 34mΩ(典型值),支持 5.3A 最大连续电流;内部集成背靠背 FETs,可以实现反向电压的 1.8μs 快速关断响应。芯片适用于 SSD 驱动、企业微服务器等多种宽范围供电的电源系统保护场景。
SGM2535 系列提供反向电流阻断、负载电流指示器输出、可调输出电流限制、可调输入欠压/过压保护、可调输出软起速率和热关断等完善的故障保护功能。芯片采用符合环保理念的 TQFN-3×4-20L 绿色封装,工作温度范围在 -40℃ 至 +125℃。

图 1 SGM2535 典型应用电路
SGM2535 典型特征
2.7V 至 18V 工作电压,可承受 20V 浪涌电压;
34mΩ(典型值)导通电阻;
1.8μs(典型值)反向电压关断响应时间,反向电流阻断;
可调的输出电流限制:0.6A 至 5.3A,精度为 ±9%;
负载电流指示器输出(IMON),精度为 ±8%;
工作静态电流:133μA(典型值),关断静态电流:3.9μA(典型值);
设备睡眠模式静态电流:103μA(典型值);
可调输出软启动功能;
精度为 ±2.3% 的过压、欠压阈值;
热保护功能;
工作状态指示:可调阈值(PGTH)的电源状态(PG)指示、故障(nFAULT)指示。
SGM2535 核心特点
1. SGM2535 具有 34mΩ 的低导通电阻,可显著降低大电流场景下的损耗,提高系统效率。
2. SGM2535 支持高达 18V 输入电压,可调软起速率有效减小输入浪涌电流,保护下游大电流敏感器件并抑制输入端电压波动。

图 2 SGM2535 软启动主要波形
3. SGM2535 内部集成反向电流阻断功能,可以在 1.8μs 内响应反向电压事件,并在事件移除后恢复正常工作。

图 3 SGM2535 反向电流阻断与自恢复响应
4. SGM2535 外接限流电阻,输出限流 0.6A 至 5.3A 可调,限流精度 ±9%。IMON 引脚电压可用于负载电流监控,精度可达 ±8%。当输出长时间过载或短路时,自恢复版本(SGM2535A)芯片会由于过温保护进行打嗝并在异常状态移除后恢复正常工作,锁存(SGM2535AL)版本芯片在热关断后需要通过电源下电或 EN/UVLO 下电进入重启序列。热关断期间 nFAULT 引脚提供异常状态指示。

图 4 SGM2535 过载/短路保护响应
5. SGM2535 系列芯片内置 ±2.3% 精度的过压/欠压阈值。可通过外部电阻分压器实现不同阈值的输入过压/欠压保护,并在异常状态移除后恢复正常工作。

图 5 SGM2535 过压/欠压保护响应
SGM2535 应用案例
1. 应用于企业 SSD 驱动的电子保险丝,可以为下游负载提供反压阻断、电流限制、负载电流监控、浪涌保护、过压/欠压保护、状态指示、热关断等多种保护功能。

图 6 SGM2535 电子保险丝典型应用电路
2. 应用于 SSD 驱动系统中的断电保护与数据保留场景。SGM2535 系列产品可以保证在热插拔等恶劣场景下,通过反压检测与欠压保护断开下游设备与前级总线的连接。此举可以避免电容组的额外电荷损失,有助于关键数据留存,并减少系统对电容组容量的需求。

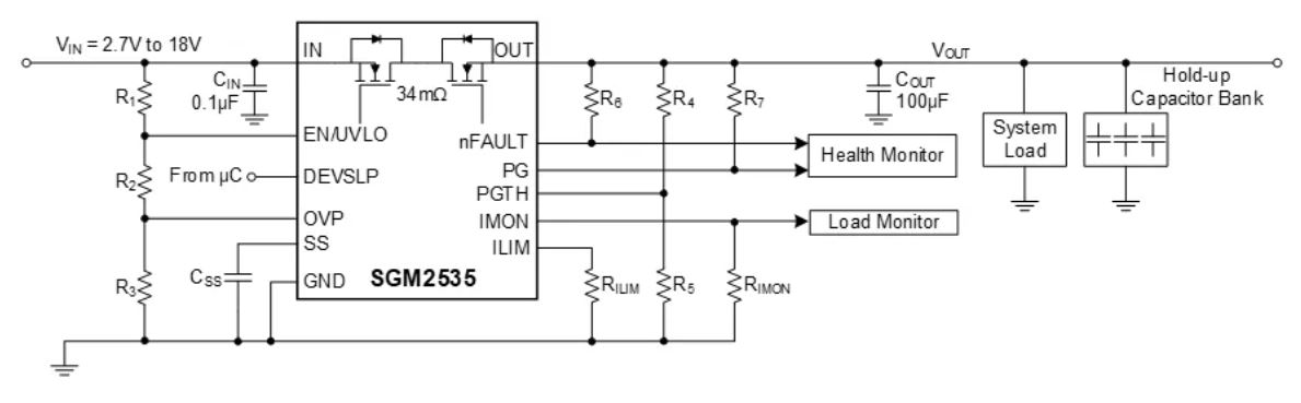
图 7 SGM2535 应用于 SSD 驱动系统断电保护场景下典型应用电路

图 8 SGM2535 不同下电场景下的断电保护响应
关于圣邦微电子
圣邦微电子(北京)股份有限公司(股票代码 300661)专注于高性能、高品质模拟集成电路的研发和销售。产品覆盖信号链和电源管理两大领域,拥有 32 大类 5200 余款可供销售型号,全部自主研发,广泛应用于工业、汽车电子、通信设备、消费类电子和医疗仪器等领域,以及物联网、新能源和人工智能等新兴市场。