无论是在建筑物中还是在生产车间,如今在任何地方都需要可编程控制器来调节各种生产过程、机器和系统。这就涉及到与相关器件连接的可编程逻辑控制器(PLC)或分布式控制系统(DCS)模块。为了控制这些器件,PLC或DCS模块通常具有提供电流输出、电压输出或二者的组合的输出模块。工业控制模块的标准模拟输出电压和电流范围为±5V、±10V、0V至5V、0V至10V、4mA至20mA和0mA至20mA。特别是在工业领域,通常需要对微控制器和输出外设进行电气隔离。

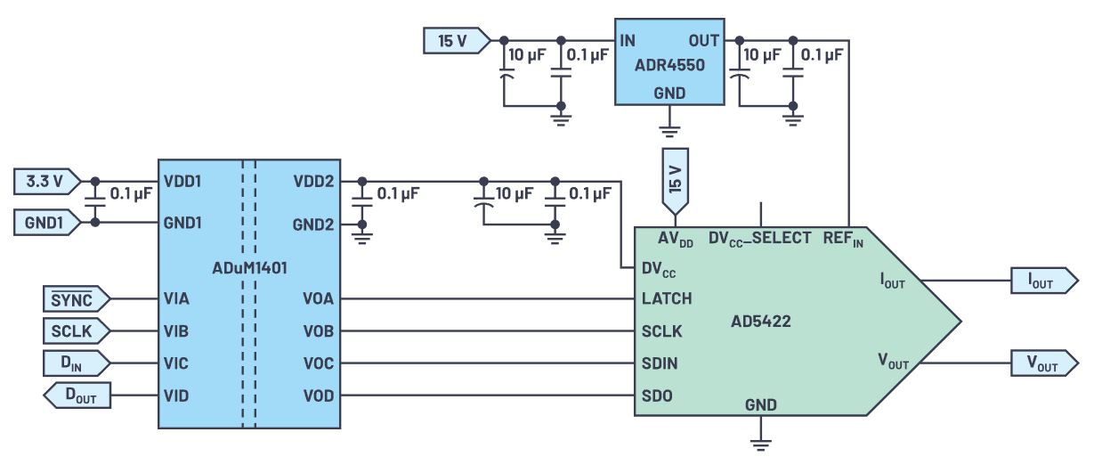
图1显示可完全隔离控制输出模块的模拟输出级的示例电路。它特别适合需要4mA至20mA标准电流输出和单极性或双极性输出电压范围的过程控制应用中的PLC和DCS模块。这里AD5422与 ADuM1401 四通道数字隔离模块组合使用。
16位DAC AD5422的输出可通过串行外设接口(SPI)配置。该模块还集成诊断功能,这在工业环境中很有用。微控制器和DAC之间所需的绝缘电阻可通过ADuM1401实现,ADuM1401的四个通道用于与AD5422实现SPI连接:三个通道(LATCH、SCLK和SDIN)传输数据,第四个通道(SDO)接收数据。
特别是在工业应用中,必须提供能够抗高干扰电压的可靠输出。IEC 61000等标准中规定了可靠性要求,例如,其中指定了有关电磁兼容性(EMC)的要求。为了符合这些标准,输出端需要有额外的外部保护电路。一种可能的保护电路如图2所示。

图2.用于AD5422输出的符合IEC 61000标准的保护电路。
电流输出(IOUT)可以在4 mA至20 mA或0 mA至20 mA范围内选择设定。电压输出通过单独的VOUT引脚提供,该引脚的电压范围可配置为0 V至5 V、0 V至10 V、±5 V或±10 V。所有电压范围的超量程均为10%。两个模拟输出都具有短路和开路保护功能,可以驱动1 μF的容性负载和50 mH的感性负载。
本文所示的电路特别适用于PLC或DCS模块的输出模块,这些模块同时提供电流和电压输出,并且必须符合IEC 61000等EMC标准。
文章来源:亚德诺半导体