通过利用物联网(IoT)和实时数据连接等先进技术,城市可以变得更加高效、可持续和宜居,其中一个例子就是智能路灯。
所谓的智能路灯实际上就是使用LED作为光源,再借助传感器和先进的无线通信技术,以可控的方式实现城市的公共智能照明需求,从而达到降低能源成本,提高安全性和生活质量的目标。凭借较高的能源效率,智能路灯将彻底改变城市照明的方式。
Berg Insight公司在调查了智能路灯市场的新发展后给出了这样一组数据:截至2022年底,全球独立控制智能路灯的安装量以22.7%的复合年增长率高速增长,达到了2,300万盏;到2027年,预计这一数字将达到6,380万盏。欧洲是智能路灯方案的积极推动者,目前约占全球安装基数的35%。
在实际运作中,成本优化只是公共管理部门在转向智能路灯时必须考虑的因素之一,遍布全市主要街道的那些智能互联的路灯资源在智慧城市管理中还将衍生出更多创新应用。这些配备了传感器、无线连接模块的照明设备,可以实时监测空气质量、噪音水平以及交通流量等诸多信息。有了这些数据,城市管理者可以做出明智的决定,以提高城市的整体效率和宜居性。
智能路灯:智慧城市的宝贵资产
智能路灯通常与物联网(IoT)集成,可与其他设备和系统进行通信,从而创建一个相互连接的基础设施网络。这种连接性使它们能够动态响应不断变化的外部环境,例如根据行人或车辆的多少以及天气变化等情况确定亮灯时间并调整亮度,以此达到优化能耗,提高整体安全性的目的。
智能照明为每盏灯提供了单独控制和监控的能力,这意味着不再需要夜间检查。此外,安装在每盏灯上的智能控制器允许根据一天中的时间或交通情况进行连续感知和动态开/关/调光控制,所有这些都将转化为能源及运营成本的降低。此外,因为灯中的故障可以很容易地检测和修复,智能照明系统还能大幅降低维护成本。市场数据表明,智能照明可使能源成本降低35%,运营成本降低42%。
街道照明是各地智慧城市建设的基础设施,智能路灯与智慧城市基础设施的整合还能带来更多的附加价值。与大型项目相比,在路灯杆上安装传感器不那么复杂和具有破坏性,更容易在整个城市进行集成。
智能路灯网络即使在白天也会持续供电,这意味着有大量其他传感器和物联网设备可以从智能街道照明电网获取电能。由于每根灯杆都可以连接到更广泛的网络,因而每盏灯都可以转变为物联网的安装平台。所有这一切意味着,发展智慧城市所需的三个基本要素智能街道照明都可以提供——即物理安装基础设施、通信基础设施和永久电源。
通过在路灯上安装额外的传感器,可以解决城市目前面临的常见问题。比如在智能灯杆上辅助安装智能停车和交通传感器、环境传感器、闭路电视摄像头或麦克风等。有实验表明,即使是电动汽车充电插头也可以直接连接到路灯杆上,而无需任何土建工程。
智能路灯中的通信技术
智能路灯有许多节点或传感器用来检测各种数据,然后通过无线通信网络共享这些数据,并与远程中央控制系统共享。通信技术被认为是其中的“神经系统”,它将智能系统的所有元素集成到一个平台中,确保了硬件和软件之间的信息传输,充当了设备和软件的粘合剂。
在通信技术的选择上,有公共网络和专有网络之分,二者具有不同的安全性和可靠性,成本也有较大不同。选择的重点首先要看哪种方案能够满足城市和其他现有智能系统的具体需求,再就是要分析公共或专用网络哪一种更容易在当地部署。
公共网络如NB-IoT、4G或5G,由电信运营商安装和维护,可以包括无限数量的设备,更适合实时通信。在网络运营商的责任下,他们采取措施确保网络的安全和正常运行。这种类型的通信具有更高的安全性和可靠性。NB-IoT是一种专为物联网应用设计的低功耗广域网技术,智能路灯可以利用NB-IoT连接到蜂窝网络并长距离传输数据,使它们能够与其他设备和系统(如交通管理系统或紧急服务)可靠有效地通信。
专用网络由市政当局或智能照明提供商直接运营,采用的技术主要有LoRaWAN和Wi-SUN,也有一些项目采用了电力线通信(PLC)技术。PLC技术利用现有的电力线进行数据传输,调制电力线上的电信号允许这些灯在没有额外通信基础设施的情况下发送和接收数据。也算是一种高效且经济的解决方案,但该技术方案往往会受到信号干扰的限制。LoRaWAN和Wi-SUN通常在远程和低功耗下运行,可以将多达5,000台设备连接到单个网关,适合机器对机器(M2M)通信的特定需求,并且可以让物联网设备在单个电池上可靠运行长达10年。
很多项目中,专用网络是解决方案提供商在设计物联网或智慧城市系统时的首选。在这些网络中,网络规划、安装、维护和安全,这些都必须由照明提供商执行。此外,安装成本可能相对较高,用户需要自己进行网络维护,但同时节省了向运营商支付网络费用的成本。
LoRaWAN在智能路灯中的应用
虽然基于蜂窝的解决方案提供了广泛的覆盖范围和高数据传输速度,但它们也带来了更高的功耗和基础设施成本。LoRaWAN因其远程连接、低功耗和经济高效的部署在智能路灯方案中脱颖而出。它以极低的基础设施要求提供广泛的覆盖范围,是大型智能路灯项目的有效解决方案。
LoRaWAN使街道照明设备以极少的电力消耗实现远距离通信。 LoRaWAN能为街道照明设备提供集中控制和实时监控功能。管理员可以远程调整照明参数、安排开/关时间和监控性能,确保高效运行和更好的可见性。 使用LoRaWAN可以连续监测街道照明系统的故障或出现的异常情况,实现主动维护、快速识别问题并及时维修,极大限度地减少停机时间并确保可靠运行。 LoRaWAN在智能街道照明解决方案中实现了能源管理的智能化。根据需要远程控制照明水平,可极大限度地减少不必要的能源消耗。 实施基于LoRaWAN的智能街道照明解决方案相对简单且经济高效。该技术的无线特性消除了对复杂布线的需求,减少了安装时间和成本。 LoRaWAN网络具有可扩展性,可以随着照明基础设施的增长或需要覆盖新的区域而轻松扩展。
公共照明是城市的“神经系统”,是连接数亿盏路灯的关键基础设施。在智能路灯领域,LoRaWAN已经成为游戏规则的改变者。Semtech的LoRa技术和基于LoRaWAN协议的低功耗广域网提供了一个智能传感和控制基础设施,使城市能够以简化的方式收集和分析来自数千个连接设备的数据,以便对他们需要提供的服务做出智能决策。
早在2022年,Semtech就宣布与智慧城市智能照明解决方案供应商CITiLIGHT合作,共同打造VELOCITi LMS照明管理系统。超过100万盏路灯已经通过智能照明解决方案实现了自动化,在100多个城市节省了12.9亿千瓦时(kWh)的能源。
Semtech的LoRa和LoRaWAN产品组合非常完善,其中的LoRa Connect传感器IC产品组合就包括sub-GHz收发器芯片、2.4GHz芯片、双频芯片和参考设计,具体产品包括SX126x系列、SX127x系列、SX128x系列和LLCC68收发器芯片,以及芯片的参考设计。它们共同代表了Semtech LoRa Connect设备的基本功能,包括长距离、低功耗和经济高效的端到端通信。
SX1261、SX1262和SX1268 Sub-GHz无线电收发器非常适合智能路灯这种长距离无线应用,三款器件均专为实现长电池寿命而设计,仅4.2mA的有源接收会消耗电量。SX1261的传输功率高达+15dBm,而SX1262和SX1268可以通过高效集成功率放大器实现高达+22dBm的传输功率。这些器件均支持LPWAN用例的LoRa和长距离FHSS调制以及传统用例的(G)FSK调制,具有高度可配置性。射频前端器件中的SX1250属于Sub-GHz器件,适合搭配Semtech的SX1302基带引擎,以打造出利用LoRa或LoRaWAN的高性能网关,覆盖1GHz以下的任何频段,非常适合支持当今物联网用例中使用的任何免授权频段。
LoRaWAN技术凭借其远程连接、低能耗和成本效益,正在彻底改变智能街道照明控制。通过利用LoRaWAN技术,城市可以通过智能街道照明控制实现能源效率、成本节约和宜居性的提高。

图2:SX126X系统框图(图源:Semtech)
Wi-SUN技术在智能路灯中的应用
近年来,LPWA(低功耗广域)等无线技术越来越多地被应用于社会基础设施应用中,以配置大规模区域室外网络。然而,传统的LPWA协议如LoRaWAN、NB-IoT容易受到周围环境变化(即新建筑开发)的影响,包括通信速度降低和通信故障等。
Wi-SUN联盟是一个全球性的行业联盟,它推动了可互操作的无线解决方案的普及,该技术正在使日常智慧城市的应用更加高效。无线智能泛在网络(Wi-SUN)是一种基于IEEE 802.15.4g标准的新兴技术,适用于智慧城市和物联网应用。Wi-SUN技术网络支持星形、网状拓扑和嵌入网状拓扑中的混合星形/网状部署,其中每个节点传输网络数据以提供网络连接。Wi-SUN技术网络可用于高功率和电池供电的设备。

图3:Wi-SUN与其他物联网无线标准的比较
(图源:ROHM)
从上图可以看出,Wi-SUN的特点是通信距离比Wi-Fi长,速度比LoRaWAN和Sigfox快。这些平衡的特性具有不依赖于基站的适中传输速率,使其成为物联网市场的极佳无线协议。这使其能够与预计将在不久的将来推出的5G共存,从而实现与5G的互补使用。
Wi-SUN FAN(Field Area Network)是一种可互操作的低功耗无线通信标准,也是新的Wi-SUN标准,它将IEEE802.15.4g低功耗无线传输与IPv6多级技术相结合,具有三大技术特征:
一是支持多跳网状网络,可以像平面而不是点一样覆盖广阔的区域。通过选择替代路线来应对无线电干扰或地形的突然变化,可以实现稳定的系统运行。例如,在建筑物内构建网络时,柱子等可能会成为障碍,但Wi-SUN FAN可以绕过这些障碍,使其成为智能电表和智能城市的理想选择。 二是通过高级身份验证进行安全通信。Wi-SUN FAN使用EAP-TLS方法和RADIUS/AAA服务器执行身份验证。连接的设备使用客户端证书进行配置,只有授权的设备由边界路由器集中管理,即使路由发生变化,也不需要为每个设备进行单独设置。 三是与跳频兼容,可以在切换频率的同时进行通信。通过跳频构建一个强大的抗无线电干扰和噪声的鲁棒系统,确保安全和保密通信。Wi-SUN FAN消除了与传统LPWA无线标准相关的通信成本。同时,Wi-SUN通过在信号验证后自动切换目的地的多跳网络确保了卓越的可靠性。
使用Wi-SUN FAN作为底层网络技术,将智能路灯网络作为互连的天幕,可以为智慧城市中的各种应用提供安全的无线连接,越来越多的后续应用可以从而连接到同一通信网络中进行管理,如智慧停车、污染监测、交通流管理、智慧标牌等。
2019年,由ROHM与日本日新系统株式会社和京都大学信息学研究生院原田浩史教授领导的研究小组,共同开发了Wi-SUN FAN兼容无线设备,这是业界第一个通过测试并获得认证的设备,并于次年投产并推向市场。
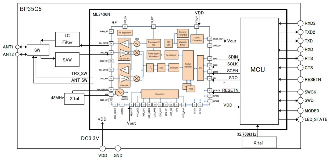
ROHM公司新推出的Wi-SUN FAN模块解决方案BP35C5是一种超小型(15.0mm×19.0mm尺寸)Wi-SUN FAN无线通信模块,通过在网关MCU中为大规模系统安装Wi-SUN FAN堆栈,至多可以连接1,000个设备(例如交通信号和路灯),从而能够配置覆盖整个城市的远程无线管理系统。此外,BP35C5还包括必要的安全功能,用于在不需要复杂控制的情况下进行安全通信。

图4:超小型Wi-SUN FAN无线通信模块BP35C5
(图源:贸泽电子)
智能城市对互联和智能技术的采用越来越多,对优化能源使用的需求越来越大,对改善客户体验的需求激增,这些都直接影响了智能路灯Wi-SUN技术市场的增长。在2021年至2028年的预测期内,智能路灯Wi-SUN技术市场预计将以29.20%的复合年增长率增长。
STMicroelectronics公司的高性能超低功耗S2-LP射频收发器原生支持IEEE802.15.4g数据包格式,可随时用于Wi-SUN应用。S2-LP是一款高性能的超低功耗RF收发器,适用于sub-1 GHz频段的RF无线应用。该器件设计为在免许可的ISM和SRD(433、512、868和920MHz)频带上均可运行,但也可以对其进行编程,以便在其他额外频率下运行。S2-LP支持多种不同的调制方案,包括2(G)FSK、4(G)FSK、OOK和ASK。还可以对无线数据传输速率进行编程,范围从0.1到500kbps。

图5:S2-LP简化系统框图
(图源:STMicroelectronics)
本文小结
根据Mordor Intelligence的一项研究,2023年智能照明市场估计价值超过190亿美元,预计到2028年将达到近500亿美元,相当于预测期(2023-2028)的复合年增长率超过20%。
正如数据所表明的那样,城市管理者已经开始认识到,在一个依赖于永久电力和连通性的世界里,街道照明网络是一项宝贵的资产。智能路灯为城市环境走向更加互联和可持续的未来铺平了道路。
智能街道照明系统不仅提供更好的照明,还收集交通、空气质量和噪音水平的数据,这些系统可以远程监控和控制,以便进行主动维护和快速响应。通过利用智能街道照明网络在城市周围安装额外的智能应用,长期成本将大大降低,新服务还能以更快的速度部署。智能路灯这项技术的可能性及其集成潜力数不胜数,但自动化路灯为智能城市基础设施提供了完美的切入点。它们可以扩展、集成和连接各种技术,使其成为城市或城镇在发展过程中的宝贵资源,并据此做出更明智、数据驱动的决策。
借助LoRaWAN技术的魔力,我们可以通过实施明亮高效的智能街道照明系统将智慧城市基础设施提升到一个新的水平。作为一项新技术,Wi-SUN FAN有望在大规模、高可靠性的网络环境中得到应用,使用的例子包括智能街道照明以及与电动汽车(EV)和下一代智能电表相关的基础设施建设。
与传统路灯相比,智能路灯具有各种优势,如更好的节能、更高的运营效率、更低的维护成本和减少碳排放等。与此同时,智能路灯也为LoRaWAN和Wi-SUN技术提供了市场发展机会。
文章来源:贸泽电子









