作者:陈子颖 郑姿清,来源:英飞凌工业半导体
驱动电路设计是功率半导体应用的难点,涉及到功率半导体的动态过程控制及器件的保护,实践性很强。为了方便实现可靠的驱动设计,英飞凌的驱动集成电路自带了一些重要的功能,本系列文章讲详细讲解如何正确理解和应用这些功能。
驱动电路有两类,隔离型的驱动电路和电平位移驱动电路,他们对电源的要求不一样,隔离型的驱动电路需要隔离电源,驱动集成电路一般都支持正负电源,而电平位移驱动电路一般采用非隔离的自举电源,一般是单极性正电源。
随着IGBT技术的发展和系统设计的优化,电平位移驱动电路应用场景越来越广,电路从600V拓展到了1200V。1200V系列驱动电流可达+/-2.3A,可驱动中功率IGBT,包括Easy系列模块。目标10kW+应用,如商用HVAC、热泵、伺服驱动器、工业变频器、泵和风机。

电平位移驱动电路只能实现功能隔离,所以非隔离的自举电路是最合适的选择。
自举电路
在一些低成本的应用中,特别是对于600V的IGBT和一些小功率的1200V的IGBT,业界总是尝试把驱动级电源的成本降到最低。因而自举电路在这些应用中非常受欢迎。
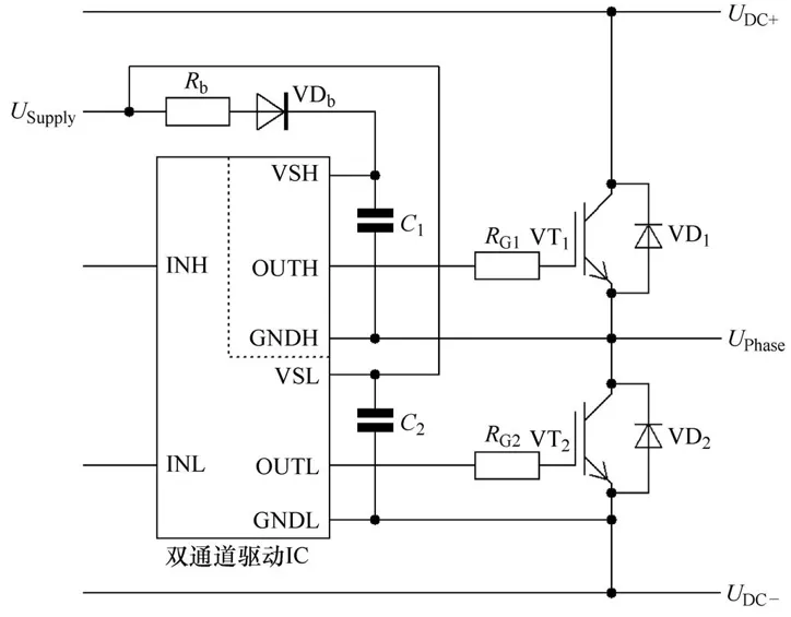
典型自举电路如图1所示,自举电路仅仅需要一个15~18V的电源来给逆变器的驱动级供电,所有半桥下桥臂IGBT的驱动器都与这个电源直接相连,(见图1中的VSL引脚)。半桥上桥臂IGBT的驱动器通过电阻Rb和二极管VDb连到电源(VSH引脚)上。每个驱动器的电源引脚上都有一个电容(C1和C2)来滤波。电容器C2只给下桥臂驱动器滤波和提供瞬态电流。

图1.自举电路
然而,上端电容器C1还有另外的任务。电路启动时,电容器没有或只是部分充电。但是当底部IGBT VT2导通后,电流通过Rb和VDb为C1充电且基本达到电源电压的水平。当然这个电压需要减去二极管VDb的正向电压,电阻Rb的压降和底部IGBT VT2的导通压降。当下桥臂IGBT VT2关断时,电容器C1接地电位上升,可以满足上端驱动级所需要的电压,所以该电容也被称作自举电容。一旦VT1开通,电压发生变化,自举二极管VDb要承受直流母线电压。
为了驱动VT1,电容器C1相应地放电。随着接下来IGBT VT2的导通,C1流失的电荷得到补充,这样能循环工作。
自举电路设计很巧妙,简单好用,但能够正常运转,需要注意一系列问题:
系统启动时,要保证先开通半桥的下桥臂IGBT,这样自举电容能够被充电到上桥臂所需的驱动电压的额定值。否则可能会导致不受控制的开关状态和/或错误产生。
自举电容器C1的容量必须足够大,这样可以在一个完整的工作循环内满足上部驱动器的能量要求。
自举电容器的电压不能低于最小值,否则就会出现低压闭锁保护。
最初给自举电容器充电时,可能出现很大的峰值电流。这可能会干扰其他电路。因此建议用个小电阻Rb来限制电流。
一方面,自举二极管必须快,因为它工作的频率和IGBT是一样的,一般用超快恢复二极管,如果功率器件是SiCMOS话这个二极管可能需要SiC二极管;另一方面,它必须有足够大的耐压,至少和IGBT的阻断电压一样大。这就意味着,600V/1200V的IGBT,就必须选择600V/1200V的自举二极管。在选择二极管的时候,考虑到其额定电压和开关频率,二极管的封装必须保证足够大的电气间隙和爬电距离。
当选择驱动电源电压时,要考虑自举电路的损耗,必须考虑驱动器内部电压降以及自举二极管VDb和电阻Rb的压降,还必须减去下桥臂IGBT VT2的饱和电压。最终的自举电压要保证上管IGBT栅极电压不能太低而导致开通损耗增加(因为电压UCEsat增加)。
上下驱动器的供电电压都是USupply。然而,上桥臂驱动器的供电电压需要减去上文提到的电压,这样导致上桥臂的IGBT VT1驱动电压总是要比下桥臂VT2要低,是在不同的正向栅极电压下开通的。因此,电压USupply选取应当保证VT1有足够的栅极电压,并且同时VT2的栅极电压也不会变得太高。
对于自举电容器,应该选用低等效串联电阻ESR和等效串联电感ESL的电容器(比如陶瓷电容),这样可以有效为驱动提供脉冲电流。根据需要和应用环境,也可以选用高容量的电容(比如电解电容)与这些电容并联使用。相比陶瓷电容,电解电容具有更高的ESR和ESL值,所以建议并联陶瓷电容。通常,这一设计原则也适用于下桥臂驱动器的缓冲电容C2。
用自举电路来提供负电压的做法是不常见的,如此一来,就必须注意IGBT的寄生导通了(密勒钳位可以防止寄生导通,参考《驱动电路设计(三)---驱动器的功能---电源》)。
最后需要注意的是,IGBT开关产生的dv/dt通过自举二极管VDb的结电容会产生共模电流,因此选择合适的高压二极管是至关重要的。英飞凌的一些电平位移驱动电路芯片将高压自举二极管集成在芯片里,设计应当注意最大dv/dt不能超出最大承受能力。另外,二极管VDb与其串联电阻Rb共同决定充电电流,当开关频率为fSW时,可以计算最大Cb。
可以用下面的公式估算自举电容的值,即:

式中:
QG为IGBT的栅极电荷
Iq为相关驱动器的静态电流
Ileak为自举电容的漏电流(只与电解电容有关)
fSW为IGBT的开关频率
UCC为驱动电源电压
UF为自举二极管的正向电压
UCEsat为下桥臂IGBT的饱和电压
S为余量系数
在计算这个电容时,应该选用一个足够大的余量因数S,使得选择的电容在开通IGBT时,电压降小于5%,S的值通常大于10。
自举电路具有简单、成本低的优点。而且有很多实际案例可以抄作业,不过,由于系统往往存在特殊或极端工况,如设计不当,调制频率或占空比不足以刷新自举电容器上电荷,电容上的电压不够,低于低电压关闭值UVLO,这时候就出现了系统故障,严重时会损坏系统。
下篇文章开始详细介绍自举电路的设计,讨论设计中的一些问题,帮助理解自举电路。
参考资料
1.《IGBT模块:技术、驱动和应用》机械工业出版社
2. 微信文章:自举电路工作原理和自举电阻和电容的选取