作者:陈子颖,郑姿清;来源:英飞凌工业半导体
驱动电路设计是功率半导体应用的难点,涉及到功率半导体的动态过程控制及器件的保护,实践性很强。为了方便实现可靠的驱动设计,英飞凌的驱动集成电路自带了一些重要的功能,本系列文章将以杂谈的形式讲述技术背景,然后详细讲解如何正确理解和应用驱动器的相关功能。
什么是误导通
图1是最基本的半桥电路,上管开通的波形如图2所示,这时下管VT2驱动电压为零,已经关断了。

图1. IGBT半桥电路
由图2可以看出IGBT VT1有两个明显的集电极峰值电流。第一个电流尖峰工程师都很熟悉,是来源于下桥臂IGBT的续流二极管VD2的反向恢复电流。注意到没有,UCE还没有达到饱和电压时又出现了第二个电流尖峰,持续时间不长,大约为50ns,分析可以确认这是由于IGBT VT2的瞬时开通导致的。
正常情况下,几十纳秒的脉冲电流还不至于会直接损坏功率半导体器件,然而,额外的损耗是逃不了的,会导致严重的结温升高,降低器件的寿命。另外产生的振荡会干扰驱动电路和控制电路,造成工作异常。

图2. 半桥电路上管VT1开通时的波形
为什么会误导通?
当开通半桥电路下桥臂IGBT VT2时,上桥臂IGBT VT1就会产生电压快速上升dUCE/dt,其在密勒电容CGC产生电流iGC,即:
图3. 密勒电容引起寄生开通
该电流iGC将通过IGBT内部栅极电阻RGint、外部栅极电阻RGext,和驱动内部电阻RDr,最后到电源地(这里,电源地和IGBT VT1发射极同电位),并产生栅极电压,幅值为:

一旦这时栅极电压UGE高于IGBT的阈值电压UGE(TO),就会产生寄生开通。如果IGBT VT2已经导通,这将导致短路。好在这类短路持续的时间很短,通常大约是10~100ns,一般IGBT都能承受。
在功率半导体的寄生参数中,除了寄生电容CGC,还有另外一个寄生电容CGE。部分iGC电流将会通过该电容直接到电源地。

图4. IGBT的寄生电容
英飞凌IGBT7采用微沟槽技术,沟槽密度高,所以可以多做一些沟槽,其中一部分做成伪沟槽,这样可以优化CGC和CGE比值,减小误导通风险,使得IGBT更好用。
SiC MOSFET的dUCE/dt更高,好在SiC的密勒电容只有IGBT的十分之一左右。
工程师可能也会想到在栅极和发射极之间外接个电容CGE也可以降低密勒效应,但需要注意的是额外电容CGE将影响IGBT的开通特性(参考资料2中的第6章6.6.2节)。通常,为了抑制或衰减不需要的振荡,可以用一个小电阻和电容串联。
米勒钳位电路
外接个电容CGE分流是一种古老的思路,集成电路时代一定会考虑用有源器件来实现同样或更好的功能,这就是米勒钳位功能。
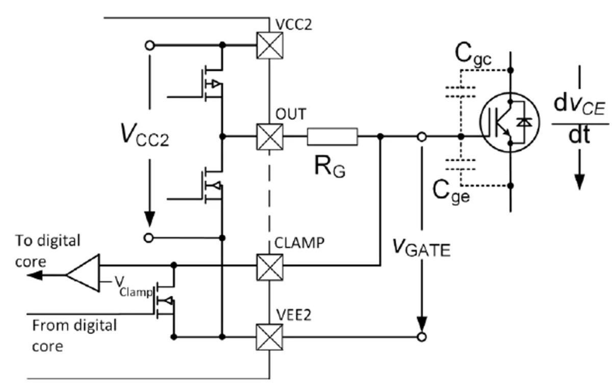
以EiceDRIVER™ F3为例,该栅极驱动器增加了一个CLAMP管脚,跳过外接的栅极电阻RG直接连接到功率管的栅极,并保证尽可能低的寄生电感。CLAMP功能脚在钳位非激活状态下监测栅极电压,一旦栅极电压相对于VEE2低于2V,便开通CLAMP与VEE2之间MOSFET,提供米勒电流低阻抗通路,防止寄生导通。钳位电路在栅极驱动器再次开通之前保持激活状态。

图5. EiceDRIVER™ F3 1ED332xMC12N的米勒钳位
米勒钳位pre-drive
当米勒钳位信号走线电感比较大或者大功率器件米勒电流比较大的情况下,驱动芯片自带的米勒钳位表现并不理想。一般芯片的米勒钳位能力只有2A左右,这会降低大功率IGBT的钳位能力。这时可以选择带有外部MOSFET的预驱动器输出的驱动芯片产品,比如图6的英飞凌1ED3491。

图6. 带米勒预驱的芯片产品
外部的小信号N沟道MOSFET晶体管与驱动器CLAMPDRV脚相连,可实现大电流的箝位。如图6将MOSFET连接到CLAMPDRV输出、VEE2引脚和IGBT栅极之间。由于采用了米勒预驱动配置,钳位电流仅受外部钳位MOSFET晶体管的限制。根据外部MOSFET的不同,米勒电流钳位可达20A。钳位 MOSFET必须靠近IGBT栅极,以尽量减少米勒电流泄放通路的电阻和电感。
英飞凌带米勒钳位的工业应用驱动器产品:
EiceDRIVER™ Compact隔离栅极驱动器IC
■ X3 Compact:1ED3122MC12H、1ED3127MU12F、1ED3125MU12F
■ 2L-SRC Compact:1ED3251MC12H、1ED3250MC12H
在EiceDRIVER™ Enhanced系列隔离栅极驱动器IC
■ F3系列1ED332x
■ X3 Analog系列1ED34x1
■ X3 Digital系列1ED38x0
X3 Analog模拟系列的栅极驱动器1ED3491和X3 Digital数字系列的栅极驱动器1ED3890提供米勒钳位预驱动器,可驱动一个外部MOSFET,该MOSFET可以放置在非常靠近SiC MOSFET的地方,以减小寄生电感,获得最好的钳位效果。
电平位移驱动器:
2ED1323S12P电平位移栅极驱动器同时提供了有源米勒钳位功能和过电流(ITRIP)保护。
米勒钳位不是万能的
IGBT模块由芯片并联实现大电流的,为了均流,芯片上自带栅极电阻,数据手册上能找到具体数值。这一栅极电阻会影响密勒钳位的效果。尽管采用了密勒钳位,根据IGBT和系统设计的不同,栅极电压仍可能引起IGBT寄生开通。在这种情况下,建议最好避免采用单电源,正负电源可以更有效解决米勒导通问题。
参考资料
2. IGBT模块:技术、驱动和应用 机械工业出版社
3. Datasheet EiceDRIVER™ 1ED332xMC12N Enhanced (1ED-F3)
4. AN 2022-03 EiceDRIVER™ F3——具有短路保护功能的单通道增强型隔离栅极驱动器系列
5. AN-2021-03 Technical description 1ED324xMC12H_1ED325xMC12H Application Notes