随着电子产品功能日趋丰富、架构越发复杂,其电源系统的设计挑战也越来越大。为了给系统中各个组件提供精准、稳定的供电,确保其可靠地工作,开发者需要将来自总电源的电能转换为不同的电压轨,同时还要满足效率、体积和EMI等方面严苛的要求。所有这些努力,都需要不断发展的电源管理器件提供助力。
聚焦到应用极为广泛的DC-DC电压转换领域,常见的三种架构包括降压型、升压型和升压降压型转换,其中又以降压型转换的应用场景更为普遍,因此开发者在这方面日常面对的开发和选型课题也更多。
降压型转换的技术考量
众所周知,在降压型转换方面LDO和降压DC-DC转换器是两种主流的电源管理器件。
其中,LDO采用的是线性调节电压方式,即通过对输入电压进行降压处理,将电压降至所需的输出电压水平,其特点是架构简单(通常只包括基准参考电压源、误差放大器、分压取样电阻以及调整元件)、PCB占板面积小、纹波小、噪声低;不过,由于其采用的是功率耗散方式,即直接降低电压以形成所需的电压差,因此功耗较大、效率相对较低,主要适用于一些低压差、小电流(功率)、噪声敏感型的场景。
降压DC-DC转换器采用的是开关稳压器的架构,其原理是将输入电源的直流电压转换为一定频率的交流电压,然后经过变压器、电感器、滤波电容等组件的处理,转换为所需的直流输出电压水平。相较于LDO,这种通过高频开关来实现电力转换的方式,突出的优势是功耗较小,效率更高;同时,其还可以针对更多样的输入电压和负荷条件进行调节,支持更大的功率输出,满足更复杂的电路系统要求。
由此可见,面对当今日趋复杂的电子产品,特别是高输入电压、大电流和高性能的设计需求,降压DC-DC转换器肯定是不可或缺的存在。在复杂系统中,通常是将降压DC-DC作为主降压器件,后接LDO进行精细调节。
不过所谓“尺有所短、寸有所长”,降压DC-DC转换器也有一些“先天的短板”,比如:器件架构较复杂,需要外围元件,因此PCB面积较大,成本也较高;纹波较大,开关噪声大,电路设计较复杂。
这也就意味着,在做降压DC-DC转换器的选型和开发时,电源工程师需要全面地评估相关电源管理器件的性能,以便在系统设计时扬长避短,实现更优的解决方案。

表1:LDO和降压DC-DC转换器比较
全新的USB单片机
具体来讲,在进行降压DC-DC转换器选型时,除了要了解输入电压范围、输出电压/电流、效率、开关频率等核心参数外,针对一些特定的应用,还需要考量静态电流(Iq)、关断电流、散热、噪声等特性,以更好地满足设计所需。
输入电压范围
此参数明确了降压DC-DC转换器实际使用时输入电压的波动范围,较宽的输入电压意味着器件具有更广的应用场景、更强的适应性和更大的设计灵活性。
输出电压
通常包括固定输出电压和可调输出电压两种类型的器件,需要根据实际应用进行选择。同时,也需要关注输出电压精度,及其在不同工作温度、输入电压和负载电流条件下的变化。
输出电流
持续的输出电流能力是降压DC-DC转换器的一个重要参数,也决定了其支持的功率水平,设计时需要根据此参数保留一定的余量,以避免器件超负荷工作。
效率
这无疑是电源系统设计时极关键的指标之一。值得一提的是,效率的提升要同时关注轻载和重载两种情况——轻载效率会影响待机功率,重载效率会影响温升。降压DC-DC转换器通常会通过在轻载和重载时采用不同的电源转换工作模式,来实现全负载范围的高效率。
纹波噪声
DC-DC转换器的开关动作以及对电感电容充放电,会造成较大的EMI噪声和电源纹波。较大的纹波,会影响器件的转换效率和功耗,造成系统工作不稳定、发热量偏高,并会干扰高速、高精度数据采集等噪声敏感型应用。
开关频率
较高的开关频率有利于在外部电感、电容等元件选型时,使用体积更小的元件,以节省PCB面积。但开关频率的提高也可能会在功耗和噪声方面带来负面影响,需要仔细权衡。
负载调整率
该特性反映了电源负载的变化对电源输出电压的影响,好的电源管理解决方案负载变化引起的输出变化显然更小,输出也更稳定。
保护功能
降压DC-DC转换器内部集成过流保护、短路保护和热关断等保护功能,使其无需额外的外部保护电路,也可以保障器件的安全可靠工作。
封装和散热
既要封装尺寸小,又要散热性能好——能够兼顾这两项看似相互矛盾的设计需求的降压DC-DC转换器,自然具有更显著的优势。
显而易见,想要在降压DC-DC转换器选型时充分考量上述这些技术要素,并在系统设计时合理地决策、巧妙地权衡,十分考验硬件工程师的功力,也会耗费其不少的时间和精力。
NEX40400同步降压转换器
幸运的是,Nexperia通过不断的技术迭代和优化,将以往需要在系统设计层面面对的设计难题,在器件设计层面就解决了,从而开发出了综合性能表现十分出色的降压DC-DC转换器产品。
NEX40400同步降压转换器就是Nexperia新近推出的一款具有出众的高效率、超低Iq、宽输入等优异特性的产品。

图1:NEX40400同步降压转换器
(图源:Nexperia)
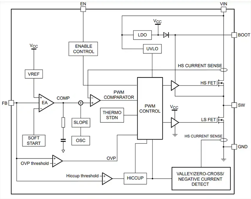
NEX40400具有4.5V至40V的宽输入电压范围,适用于工业和汽车行业中各种电源降压应用,如12V和24V轨的输入应用,其输出电压精度为1%,连续输出电流高达600mA。
通过采用PFM(脉冲频率调制)方式,NEX40400通过在轻载条件下降低开关频率,减少开关损耗,实现更高的效率——其在中低负载条件下的效率比同类产品高约8%。频率折返技术有助于防止启动时电感电流失控,并使转换器不论是在高转换比还是低压差情况下,都能够可靠运行。
超低的工作静态电流Iq是NEX40400另一大特色,其待机电流仅为60μA,关机电流更是低至0.3μA,这使其非常适合电池供电类应用。
NEX40400的固定开关频率为1.05MHz和2.1MHz,通过采用扩频技术有效降低了EMI,提升了其噪声特性。强制PWM(FPWM)选项还有助于降低器件的输出纹波。
NEX40400还提供一系列IC保护功能,如过流保护、短路保护和热关断,确保在严苛环境中实现高可靠性。
此外,在封装方面,NEX40400采用经济高效的6引脚SOT8061-1(TSOT23-6)表面贴装塑料封装,尺寸仅为2.9mm x 1.6mm,且具有良好的散热性能。

图2:NEX40400同步降压转换器功能框图
(图源:Nexperia)
综合上述这些特点,NEX40400非常适合工业配电系统、电网基础设施(如智能电子式电表),以及白色家电和电池供电消费电子产品。据悉,Nexperia还计划在2025年下半年发布符合AEC-Q100标准的NEX40400版本,将其应用版图扩展至车身电子和照明、车载信息娱乐系统、ADAS以及仪表盘、摄像头和显示器等汽车应用。


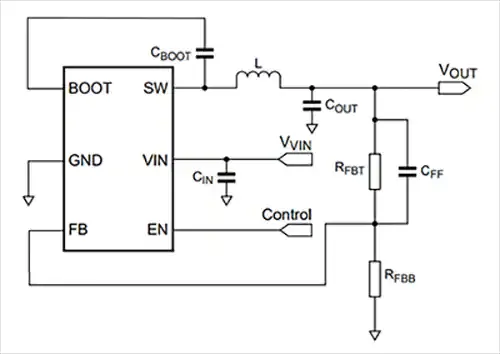
图3:NEX40400典型应用电路
(图源:Nexperia)
本文小结
作为应用极为广泛的电源管理器件,降压DC-DC转换器一直在通过技术进步,强化自身的优势,弥补性能短板,以满足日益多样化的应用所需。
Nexperia的NEX40400同步降压转换器,无疑就是其中一款综合了诸多先进技术的优秀解决方案,各个方面的性能表现都可圈可点,可谓是降压DC-DC转换器中的“六边形战士”,能够为电源系统的设计带来更大的灵活性!
文章来源:贸泽电子