圣邦微电子推出 SGM8433-2Q,一款低失真、支持轨到轨输入输出、拥有高增益带宽积、高压摆率和高驱动电流能力的高压双通道运算放大器。器件适用于旋转变压器初级线圈励磁信号驱动器、电机控制系统和伺服控制系统等应用。
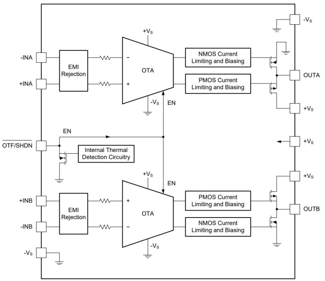
SGM8433-2Q 支持单电源或双电源供电,供电电压范围为 4.5V 到 24V。其增益带宽积可达 12MHz,压摆率达到 35V/μs。此外,SGM8433-2Q 的输出源电流(Source Current)能力为 360mA(典型值),灌电流(Sink Current)能力可达 400mA(典型值),强大的驱动电流能力使其可以有效驱动低阻负载。同时,SGM8433-2Q 还具备关断(Shutdown)功能控制和过温保护指示管脚( PIN),该引脚是复用管脚,当
管脚被拉高时,器件被使能并可正常工作,当器件发生过温或
管脚被置低,器件会进入关断模式,整体静态电流会降至 50μA(典型值)。
SGM8433-2Q 典型特性
通过了 AEC-Q100 汽车应用测试,器件温度等级 1;
宽电源电压范围:4.5V 至 24V;
增益带宽积:12MHz;
压摆率:35V/μs;
总静态电流:5mA(典型值);
关断模式电流:50μA(典型值);
输出源电流短路能力:360mA(典型值);
输出汇电流短路能力:400mA(典型值);
输入共模电压范围:(-VS) - 0.2V 至 (+VS) + 0.2V;
输入失调电压:±1mV(典型值);
输入失调电压漂移:±5μV/℃(典型值);
输入偏置电流:±20pA(典型值);
电源抑制比:126dB(典型值);
支持轨到轨输入输出;
功能安全特性;
过温保护;
限流保护。

图 1 SGM8433-2Q 功能框图

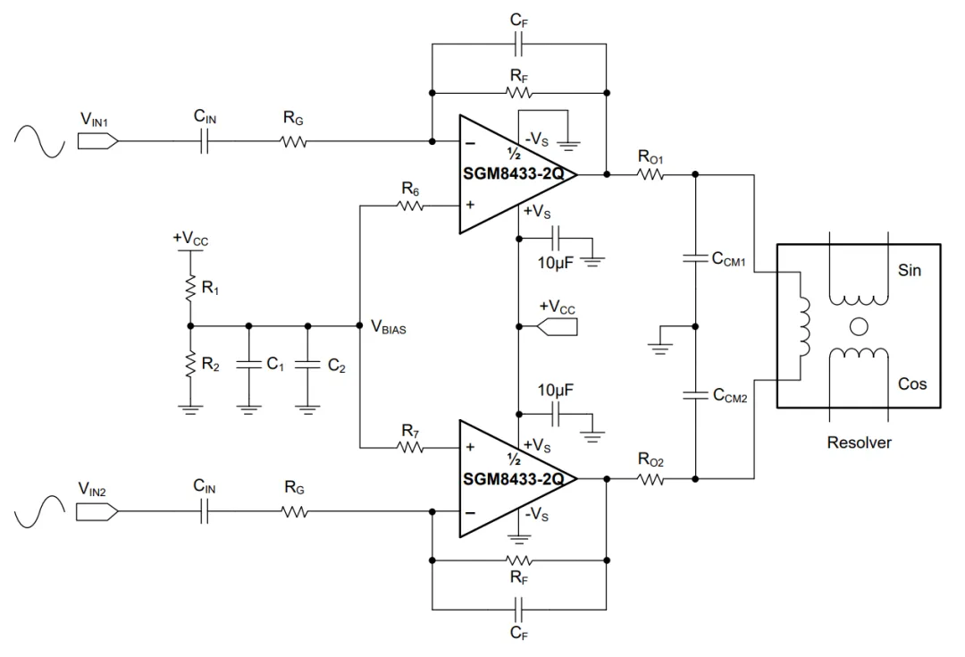
图 2 简化型旋转变压器励磁电路
SGM8433-2Q 通过了 AEC-Q100 测试,工作温度范围为 -40℃ 至 +125℃,适用于各种严苛的工作环境。其封装形式采用符合环保理念的 TSSOP-14B (Exposed Pad) 和 TDFN-3×3-12BL 绿色封装,为了获得良好的散热性能,两种封装均设计有裸露的 Thermal PAD 供用户使用。
此外,圣邦微电子同步推出了 SGM8433-2Q 的工业级版本 SGM8433-2,为用户提供更多选择。
文章来源:圣邦微电子