发光二极管(LED)正迅速成为最流行的照明选择。由于美国政府强制要求节约能源,白炽灯已基本被淘汰,LED因其寿命长(通常为25,000小时)且易于适应多种不同的插座和形状要求被广泛选用,取代了白炽灯。然而,LED照明控制存在一些白炽灯不会遇到的问题。例如,由于LED负载的电流要小得多,普通类型的三端双向可控硅开关在闭锁和保持电流特性方面可能会面临挑战。

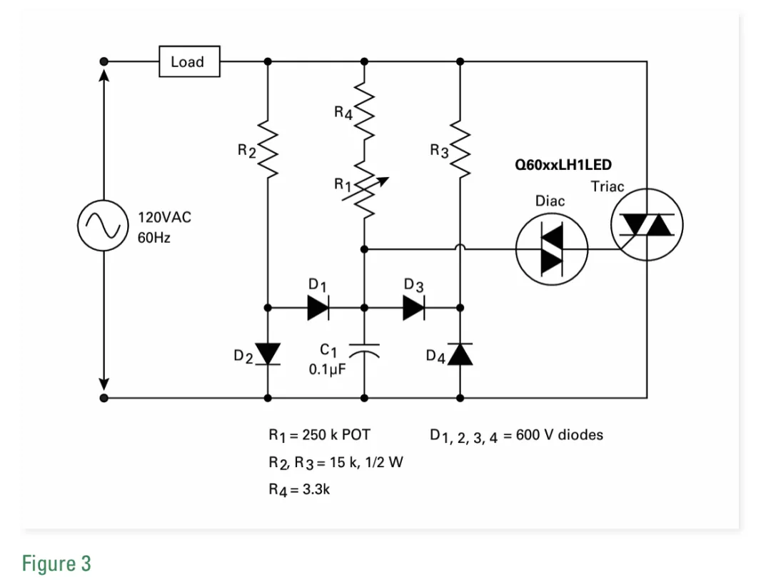
三端双向可控硅是交流电调光控制的核心。调光器中使用的三端双向可控硅通常被设计用于白炽灯负载,这种负载在稳定状态和初始高浪涌电流下都具有高额定电流,并且在灯丝断裂时会产生非常高的寿命终止浪涌电流。由于LED是二极管,因此其稳态电流比白炽灯低得多,而且它们在交流电压的每个半周期里的初始开启电流可能高得多且持续时间约几微秒。因此,在每个交流电压半周期的开始处都可以看到电流尖峰。图1显示了典型的电流尖峰。通常,交流二极管替换灯的电流尖峰为6-8A峰值;稳态电流小于100mA。用于家庭照明的LED灯可能需要7.5W(A19灯泡-450流明)或更高的功率,一盏吊灯通常需要4到10个灯泡。相比之下,一串50盏装饰性圣诞灯的总耗电量可能只有4.8瓦。用于取代典型灯丝装置的嵌入式天花板灯具的LED泛光灯可产生750流明的亮度,其功耗仅为13W(BR30),而旧灯丝装置的功耗通常为65W。使用新型Q6008LH1LED或Q6012LH1LED系列三端双向可控硅开关元件设计用于控制LED光输出的交流电路非常简单,因为只需要几个元件。所需的只是一个点火/触发电容器、一个电位器和一个电压转折触发装置。通过使用两个反向并联敏感门控硅整流器(SCR)S4X8ES1作为电压击穿触发装置,控制电路可以产生宽范围的光电平输出。此外,通过使用两个反向并联敏感门控硅整流器作为触发装置,可以实现低滞后控制,因为两个可控硅构成了一个完整的回断触发器。图2展示了这种控制装置的电路图,它可能是嵌入式泛光灯(例如BR30 LED灯)的理想选择,这种灯可以调暗以产生低亮度输出,也可以调高到接近180°的全亮度输出。该电路可使灯泡在每个交流半周期几乎以180°的全角度开启;此外,RC定时开启可延迟到每个半周期的一个小导通角度,以实现极低的光输出。Q60xxLH1LED三端双向可控硅系列具有低保持和闭锁电流特性,可使三端双向可控硅在极低的电流水平下保持导通。两个反向并联敏感门控硅整流器(S4X8ES1)的栅极连接在一起,可产生具有全击穿电压的极低电压触发装置,从而产生极低的滞后。这样就可以将电位器设置为低导通角度,在线路开关关闭和打开时立即导通。图3中的电路图改进了磁滞效果不佳的老式相位控制/调光器电路。如图3所示,如Littelfuse应用说明AN1003所述,在C1点火电容器周围添加转向二极管后,可消除磁滞现象。如果宽控制范围(全亮到极暗)和低滞后对应用来说不重要,则可使用新型Littelfuse Q6008LTH1LED或Q6012LTH1LED系列Quadrac器件设计简单的可变光控制(Quadrac器件是一种特殊类型的晶闸管,它将二端双向晶闸管和三端双向晶闸管组合在一个封装中)。图4所示电路将双向晶闸管触发器件和三端双向晶闸管组合在一个TO-220隔离安装片封装中,进一步减少了元件数量。由于双向晶闸管触发器件的VBO较高,该控制电路允许略低的完全开启电压,提供在每个交流半周期的175°至﹤90°范围内运行的调光功能。
图4注:电位器为250kΩ,内置固定端电阻最小为3kΩ。Quadrac器件为QxxxxLTH1LED,具有更灵敏的三端双向晶闸管芯片(低栅极和保持电流特性)。RL是10W的最小LED负载,VC与内置双向可控硅芯片的触发电压相同。交流电路的LED灯负载可能非常简单,如图5所示;也可能有用于直流改进的额外元件,如滤波电容器。附加元件的存在将决定LED灯负载是否可调光。LED灯负载越简单,就越有可能是可调光的,因为滤波电容器可能会将最小直流电流增加到晶闸管器件锁定的水平,交流电流无法降低至小于晶闸管保持电流。文章来源:Littelfuse