鉴于对能源可持续性和能源安全的担忧,当前对储能系统的需求不断加速增长,尤其是在住宅太阳能装置领域。市面上有一些功率高达 2kW 且带有集成式储能系统的微型逆变器。当系统需要更高功率时,也可以选用连接了储能系统的串式逆变器或混合串式逆变器。
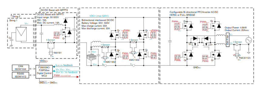
图 1 是混合串式逆变器的方框图。常见的稳压直流母线可将各个基本模块互联起来。混合串式逆变器包含以下子块:
用于执行最大功率点跟踪的单向 DC/DC 转换器。
用于电池充电和放电的双向 DC/DC 转换器。电池可在夜间或停电期间供电。
DC/AC 转换器,负责将直流转换为交流电源并保持低电流总计谐波失真 (THD)。
微控制器 (MCU),用于测量电流和电压、控制电源开关、执行绝缘监测、检测串拱和启用通信。
电源优化器,用于尽可能提高光伏面板的可用功率,而不受辐照度和温度等外部变量的影响。

图 1. 连接到电网的混合串式逆变器的原理图
IGBT 与 GaN FET 的比较
串式逆变器由电源开关组成,例如绝缘栅双极晶体管 (IGBT)。这种功率器件存在尾电流和二极管反向恢复等问题,会导致开关损耗较高。此外,这些现象受温度影响,会导致更高的功率损耗,尤其是在采用静态散热解决方案时。因此,这些功率器件需要在低频下运行,需要体积更大的无源元件和散热器。开关频率典型范围为 5kHz 至 15kHz。
氮化镓 (GaN) 等宽带隙电源开关没有少数载流子现象,因此能够减少开关损耗。开关损耗降低后,能够在保持系统损耗不变的情况下提高开关频率,从而减少无源元件的数量。平均而言,开关频率可以提高 6 倍。
本文提出了一种基于 GaN 场效应晶体管 (FET) 的 10kW 串式逆变器。我们还将探讨 GaN 的优势,并重点介绍为住宅太阳能应用构建此类系统的优势。
基于 GaN 的串式逆变器的设计注意事项
图 2 所示为基于 GaN 且具有电池储能系统的 10kW 单相串式逆变器参考设计,包括所有有源和无源元件。

图 2. 基于 GaN 器件的 10kW 单相参考设计
图 3 是该转换器的原理图表示。

图 3. 单相串式逆变器参考设计方框图
该参考设计包含四个在不同开关频率下运行的电源转换系统:
两个升压转换器,用于实现两个独立的串式输入,每个转换器的额定功率为 5kW (134kHz)。
一个交错式双向 DC/DC 转换器,额定功率为 10kW (67kHz)。
一个面向电网的双向 DC/AC 转换器,额定功率为 4.6kW (89kHz)。
功率器件
由于能够在顶部为额定电压为 650V 的 30mΩ LMG3522R030 GaN FET 进行散热,因此热阻抗比底部散热器件更小。这些 FET 集成了栅极驱动器,可降低解决方案成本并缩小设计尺寸。
MCU
如图 3 所示,该参考设计由单个 MCU 控制。TMS320F28P550SJ 可对四个功率转换级进行实时控制、提供保护并实现多个控制环路。可以让 MCU 将电源地 (GND DC–) 作为参考。由于集成了栅极驱动器,也可以直接控制 GaN FET。底部不需要隔离式栅极驱动器(Q1A、Q1B、Q2、Q4、Q6、Q7)。
电流检测
系统需要在不同转换器级的不同点进行电流测量。升压转换器使用基于并联的解决方案(例如负电源轨上的 INA181)来测量电流,因为 MCU 将电源地作为参考。在交错式转换器中,您需要使用高精度电流检测增强型隔离式放大器 AMC1302 等器件,在不同的时间和温度条件下以高精确度测量电池中的电流。内部 GaN 低压降稳压器生成的 5V 电压用于为电流检测放大器供电。在逆变器级中,可以使用霍尔效应电流传感器(例如 TMCS1123)来测量电网电流。这种传感器具有高带宽和高准确度,有助于显著降低电流 THD。
实验结果
我们使用以下系统电压运行了此参考设计:
串式输入电压:350V。
标称电池电压:160V。
电网电压:230V。
直流链路电压:控制在 400V。
我们收集了转换器在不同场景下工作时的效率:
从串式输入中获取电力并输送至电网(见图 4)。
从电池中获取电力并输送至电网(见图 5)。
从串式输入中获取电力并输送至电池(见图 6)。

图 4. 将光伏面板输出的电力转换到电网时的效率(350VDC、230VAC)。

图 5. 将电池输出的电力转换到电网时的效率(160VDC、230VAC)

图 6. 将光伏面板的电力转换到电池时的效率(350VDC、160VDC)
这些图表明,即使开关速度比标准 IGBT 解决方案快六倍,整体效率仍然与当今的 IGBT 解决方案相当。包含辅助控制电源时,效率依旧保持在 98% 左右。所有三张图都包含两个电源转换级。
结语
GaN 有助于实现更高的功率密度,从而减轻终端设备的重量。串式逆变器参考设计具有接近 98% 的整体系统效率和 2.3kW/L 的功率密度,展现出优越的性能。此外,在考虑系统总成本时,实施集成栅极驱动器解决方案可降低成本。
关于德州仪器
德州仪器(TI)(纳斯达克股票代码:TXN)是一家全球性的半导体公司,从事设计、制造和销售模拟和嵌入式处理芯片,用于工业、汽车、个人电子产品、企业系统和通信设备等市场。我们致力于通过半导体技术让电子产品更经济实用,让世界更美好。如今,每一代创新都建立在上一代创新的基础上,使我们的技术变得更可靠、更经济、更节能,从而实现半导体在电子产品领域的广泛应用。登陆 TI.com.cn 了解更多详情。