往期发布了基于小华HC32F334数字电源控制器的两路交错无桥图腾柱TCM PFC参考设计,TCM PFC以其全输入范围下软开关的优势越来越受到服务器电源以及通信电源的青睐。同时,两路交错无桥图腾柱CCM PFC因其EMI较低,滤波器设计简单,输入电流波形更接近正弦以及较高的功率因数,已经在服务器电源中广泛应用。因此,本期介绍了基于小华HC32F334数字电源控制器的两路交错无桥图腾柱CCM模式参考设计,参考设计的THDi与PF值指标满足最新更加严格的M-CRPS标准。

本文着重介绍了:
a.交替采样策略,精准获取电流采样值,提升系统可靠性、避免开关噪声影响;
b.优化轻载THDi控制策略:
电流内环PID采用线性变PI参数,减少轻载至满载全范围的THDi;
断续模式下采用平均电流补偿策略,减少轻载THDi;
采用完整工频周期间歇控制,优化间歇模式下的THDi性能;
更多功能期待大家亲测品鉴。
1.参考设计简介
随着服务器计算需求的增长,特别是云计算和人工智能(AI)计算的兴起,服务器CPU/GPU所需功率大幅增加,服务器电源的功率已经从21世纪初的200W至300W范围增加到3000W/5500W甚至8000W以上。为了满足电子产品对高质量电源的需求,同时,在行业头部企业和节能减排宏观趋势的驱动下,服务器电源的行业标准也将从当前国内普遍采用的CRPS2.2标准逐渐升级到M-CRPS标准,新标准对掉电再恢复的冲击电流、电网电流THD、PF值及功率密度等方面提出了更为严格的要求,THD新旧标准差异如图1所示。

图 1 M-CRPS/CRPS标准中THDi的要求
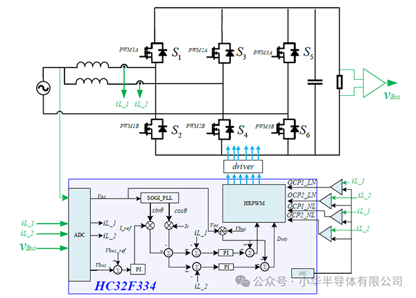
小华半导体基于HC32F334芯片的两路交错无桥图腾柱CCM PFC参考设计方案系统控制框图如图2所示,方案采用平均电流控制,利用高速霍尔传感器采集电感电流平均值,同时实现交错控制。图3为满载电流波形。图4为满载电感电流交错以及均流波形。图5为参考方案的THD、PF值以及效率曲线。参考方案的THD与PF值指标满足最新更加严格的M-CRPS标准,如图12、图13所示。其主要规格参数如下表所示:
表1 CCM PFC规格参数


图 2 小华CCM PFC系统控制框图

图 3额定满载波形

图 4 满载电感电流交错、均流波形

图 5 THD (左轴)和PF值(右轴)@220V输入
方案的主要优势与特点概要总结如下表2所示。
表2 CCM PFC方案优势与特点

2.方案设计要点
2.1交替采样策略、避免开关噪声的影响、提升系统可靠性
参考方案内环采用平均电流控制,要使用平均电流控制,常常采用电感电流上升中点或下降中点采样,开关开通或关断时间的中点作为相应的参考采样时刻,这样,采样所得信号就是电感电流平均值,可以精确的表示输入电流的波形,同时避免开关噪声的影响、提升系统可靠性。
但是由于占空比的变化范围很大,电感电流上升中点采样的抗噪声性在占空比接近0时受到影响,下降中点采样在占空比接近1时受到影响,无论是上升中点或下降中点采样,都无法避免开关噪声的干扰。为解决这个矛盾,参考方案采用交替中点采样的方法。考虑在占空比较大时采用上升中点,而较小时采用下降中点采样。

在HC32F334控制的PFC系统中,确定采样点的工作由HRPWM外设定时器的特殊比较寄存器事件来实现。

图 6交替中点采样算法原理
从图6中可以看出,在两种情况下,各自的采样点距起始点的延迟时间
为:

2.2优化轻载THDi控制策略
2.2.1电流内环线性变PI参数控制
参考方案功率电感磁芯选择磁粉芯绕制,实际运行过程中,在不同电流情况下,PFC电感感量会随着电流大小而变化,在大电流情况下电感比在小电流情况下有衰减。这就导致电流环的传函发生变化,如果采用固定的PI补偿参数,会导致不同负载下环路的带宽和相位裕度不一致。为了保证不同负载下电流内环环路带宽跟相位裕度的一致性,参考方案对电流内环的比例积分系数进行了变PI参数处理。
公式(1)为电流环的主电路传递函数表达式。满载电流峰值处,电感感量为600uH,轻载电流峰值处电感感量为1200uH。

输出Vo=390V,交流输入Vac=176V,单路满载1000W功率下R=152.1欧姆,交流峰值处D=0.3619,输出电解容值C=660uF,L=600uH时主电路的传递函数如下:

单路半载500W功率下R=302.4欧姆,交流峰值处D=0.3619,输出电解容值C=660uF,L=900uH时主电路的传递函数如下:

单路轻载100W功率下R=1521欧姆,交流峰值处D=0.3619,输出电解容值C=660uF,L=1200uH时主电路的传递函数如下:

假定用固定的PI参数对上述不同的传递函数进行补偿,设置补偿器,使电流环在低频时有较高的增益,截止频率(轻载下)4KHz左右,相位裕度(轻载)为45度左右。

波特图如图7中蓝色曲线所示,可以看出,轻载下电流环截止频率为4KHz,相位裕度40度。但是随着负载增加,如果保持轻载相同的补偿参数,满载下电流环的带宽变大,但同时相位裕度几乎为0,环路将不稳定。

图 7固定PI参数时电流环开环波特图
由上图可知,如果采用固定PI参数时(轻载至满载范围固定采用轻载下的PI参数):
轻载下,带宽为4kHz,同时具备39度的相位裕度;
但重载下,带宽由4kHz变为8.2kHz,相位裕度几乎为零,会引起系统震荡。
因此,如果要保证在不同负载下电流内环带宽和相位裕度保持一致,需要根据电流给定值变化不同的PI参数。

图 8 内环变PI调节系数确定示意图
如图8所示,Kf为内环PI参数的调节系数,Kf根据电压外环的输出iLref列写一次函数求得,即K*iLref+b=Kf。将满载的Kf值以及轻载的Kf值分别带入上述一次函数中求得K、b的值即可确定Kf曲线。电流内环最终的PI参数Kp_actual=Kf*Kp, Ki_actual=Kf*Ki。
当电感感量为600uH是,取Kf=0.5,便可获得跟电感感量L=1200uH下相同的电流内环带宽以及相位裕度。如图9所示,为采用上述调节系数后的内环开环波特图。

图 9 变PI参数电流环开环波特图
如图12所示,图中分别画出了采用固定PI参数下的电流THDi以及采用变PI参数下的电流THDi。采用固定PI变参数时,将Kf取值固定为0.3,这样设计可保证轻载至满载范围内电流环路稳定。由图可知,如果采用固定的PI参数设计,5%至10%负载区间THDi不满足M-CRPS标准要求,同时50%负载以上接近M-CRPS标准要求上限。
因此,为了满足M-CRPS标准要求,轻载下需要加大PI参数,但是如果依然采用固定PI参数会导致重载环路不稳,如图8所示,满载采用与轻载下相同PI参数就会导致满载下相位裕度不足。因此,为了兼顾轻载与重载下的THDi和环路稳定性,电流内环采用变PI参数的设计就很有必要性。如图12所示,采用变PI参数设计后,10%负载以下的THDi有明显的改善,但是依然不满足M-CRPS的标准要求。20%负载以上的电流THDi略微有点改善。
2.2.2电感电流采样的断续补偿策略

图 10断续模式下的电流示意图
如图10所示,负载较轻时,电感会进入断续模式,此时的采样电流与实际的输入电流是有偏差的,真实的电流平均值比实际采样值要小,若不进行矫正,会导致电流跟踪出现偏差,影响轻载的电流THD。

定义断续模式下的电流补偿系数

如图12所示,图中画出了在变PI参数基础上增加断续补偿策略前后的电流THDi。由图12可知,如果不加断续补偿控制策略,空载到10%负载(不含)THDi指标会超M-CRPS标准的要求。同时,由于单双路的切换,60%负载下工作在双路模式,单路负载较轻,THDi指标已经接近M-CRPS标准上限。
增加断续补偿控制策略后,除空载附近进入间歇模式外,其他负载点完全满足M-CRPS标准的要求,说明断续补偿控制策略必不可少。
2.2.3轻负载完整工频周期间歇控制
通常,满足轻载电流THD的要求要比满足重载电流THD要求更困难;特别是在满足M-CRPS标准中5%负载THD不大于8.5%以及负载低于5%不大于20%要求时,尤其如此。因此,本参考方案为了应对上述难点,设计了完整工频周期间歇控制策略。当负载较轻时,控制进入间歇模式,开关时刻控制在工频过零点发生。这样就可以保证间歇模式下,开出来的波形为完整工频周期,即可保证轻载下的电流THD。如图11所示,为完整工频周期间歇模式下的电感电流波形。

图 11 完整工频周期间歇模式下的电感电流波形
如图12所示,继续增加完整工频周期间歇控制策略后,THDi指标全负载范围内满足M-CRPS标准要求。
2.3不同优化策略THDi与PF值实验效果对比

图 12不同控制策略下THDi

图 13 不同控制策略下PF值
3.HC32F334对优异性能的支持
3.1集成FPU和DSP的Cortex-M4内核对复杂运算的支持
本参考方案采用电压外环电流内环的双环控制策略,两路交错,交错的两路采用单独的电流环。这就需要在环路中断处理中分别对两路电流进行PID运算。PID的参数采用单精度浮点数。另外,电压外环中的陷波器以及锁相环处理子程序,也都采用单精度浮点来运算。电压外环加两路电流内环的PID运算以及陷波器、锁相环运算对控制器MCU的性能提出了比较高的要求,一般控制器MCU并不能胜任。
HC32F334系列是基于ARM® Cortex®-M4 32-bit RISC CPU,最高工作频率120MHz的高性能MCU。Cortex-M4内核集成了浮点运算单元(FPU)和DSP,实现单精度浮点算术运算,支持所有ARM单精度数据处理指令和数据类型,支持完整DSP指令集。内核集成了MPU单元,同时叠加DMAC专用MPU单元,保障系统运行的安全性。基于上述HC32F334的优异性能,本参考方案基于HC32F334实现了上述环路、陷波器、锁相环等复杂的运算处理,同时保证了样机的电流THD指标满足M-CRPS标准要求。
3.2HRPWM外设灵活的PWM输出控制
HC32F334芯片的HRPWM外设包含丰富的事件用来控制PWM输出,相比于竞品,HC32F334的事件更多:有6个比较寄存器动作点,和10个外部事件输入动作源。并且在计数器的上升计数,下降计数时可以配置不同的输出状态。
表 3 PWM控制事件

如所示,STPCA寄存器可配置计数停止端口状态;STACA寄存器可配置计数开始端口状态;HRGCMmR(m=A、B、E、F)四个比较寄存器具备高精度;HRPERAR为计数周期点,ZERO为计数零点,计数周期点以及计数零点可单独设定端口动作;10个外部事件源可选择相应GPIO口,也可分别选择3个内部比较器中的任意一个输出事件;SCMAR、SCMBR为两个低精度特殊比较寄存器,除了具备端口动作功能外可专门作为ADC的同步触发源事件以及HRPWM单元间或单元自身的计数器动作源(启动、清零、捕获)。
另外,动作寄存器具备优先级,在锯齿波计数模式下设定相等的比较值时,Extern Event>HRPERAR> HRGCMAR> HRGCMBR> HRGCMER> HRGCMFR> SCMAR> SCMBR> ZERO。
得益于HC32F334芯片HRPWM外设的上述优势,小华的两路交错无桥图腾柱CCM PFC拓扑参考方案可以轻松搞定驱动波形。其中,一路高频臂的驱动波形示意图如图14所示:由图14可以看出,高频臂上下管驱动分别通过HRPWM外设定时器的四个寄存器实现,优势是上下管驱动脉宽可以实现从0占空比到百分百占空比(反之亦然)的连续调整。另外,通过配置HRPWM外设以及EEFOFFSETAR、EEFWINAR两个寄存器的值可分别实现对高频臂上下管的单周期的OCP保护事件的消隐功能,屏蔽驱动边沿单周期保护的误动作。
最后,两路高频臂驱动波形需要在环路中断中更新的寄存器数量相对较多,传统MCU在处理时很容易出现丢波或者连波的情况。小华HC32F334芯片针对该情况在HRPWM外设设计上做了特殊的优化,不仅增加了单次缓存的功能同时还增加了缓存完成标志位,这样就可以保证寄存器在更新后波形的正确性。

图14 CCM PFC高频臂驱动发波配置示意图
4.交错无桥图腾柱CCM PFC应用方案扩展
随着光储新能源、新能源汽车V2G车载电源、便携式储能、阳台光伏等双向能量传输的需求,基于双向能量传输的拓扑越来越受到客户青睐。本参考方案的无桥图腾柱CCM PFC便是一种可实现AC/DC以及DC/AC的双向拓扑。小华HC32F334也能很好的支持基于CCM的无桥图腾柱逆变(并、离网)拓扑控制策略,系统框图如图15所示。欢迎大家开发探讨。

图 15 双向交错无桥图腾柱控制框图
5.总结
随着AI和人工智能等新一代信息技术产业的蓬勃发展,服务器电源的高效率和高功率密度要求日益增强。本文详细介绍了基于小华HC32F334数字电源控制器的两路交错无桥图腾柱CCM PFC参考设计,重点介绍了交替采样策略;电流内环PI线性变参数设计;断续补偿控制;轻负载完整工频周期间歇控制等提升CCM TPFC轻载THDi性能的控制策略。
上述分析和实验结果表明,小华HC32F334从芯片层面保证了图腾柱PFC控制功能的实现;同时灵活的PWM波形控制功能有利于各种电源拓扑的数字控制开发,让用户使用起来更便捷、更安全!
来源:小华半导体有限公司
免责声明:本文为转载文章,转载此文目的在于传递更多信息,版权归原作者所有。本文所用视频、图片、文字如涉及作品版权问题,请联系小编进行处理(联系邮箱:cathy@eetrend.com)。