MOV = Metal Oxide Varistor,金属氧化物压敏电阻。记得以前还有个名称是VDR = Voltage Dependent Resistor,大概是电压关联电阻的意思,为了简洁规范,就专门弄了Varistor这个词,然后再加上一些材料的描述,就变成了现在大家所熟知的MOV。
MOV的结构上很简单,上下两块金属极板平行放置,中间填充Zinc Oxide(氧化锌ZnO),金属极板焊接引脚,涂上包封材料(coating),齐活!

如果你把一颗MOV切开,看到的结构大概就如上图所示。
然后我们观察MOV的V-I特性,当电压小于Vmov时,呈高阻状态,MOV截止;当电压大于Vmov时,呈低阻状态,MOV导通。并且正向和负向的特性是完全对称的。

这种V-I特性很适合用来做成钳位型的保护器件,比如TVS。所以从原理上来说,MOV和TVS基本是一样的,只是MOV用的是氧化锌材料,TVS用的是硅基半导体材料。
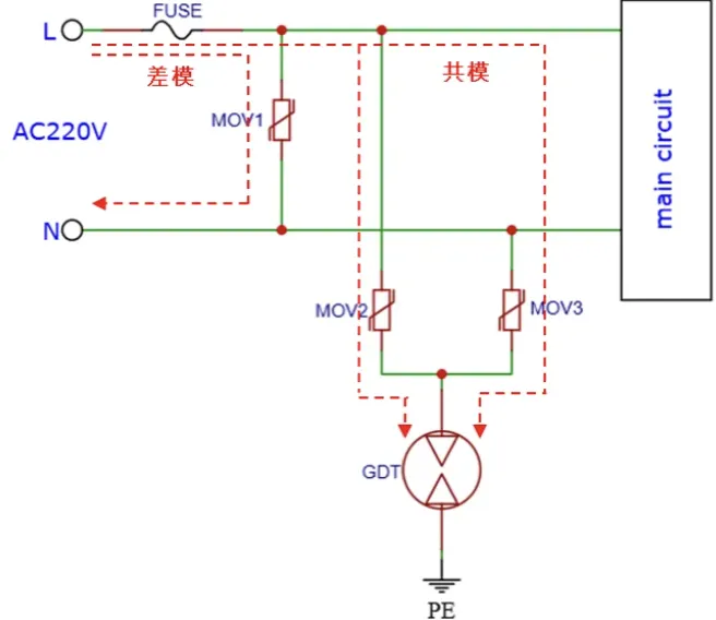
从应用的角度上来看,MOV更多地被使用在工频的AC线路上,TVS更多地被使用在DC或者高频线路上。MOV最最最常见的使用场景就是AC220V/50Hz~60Hz输入时候的雷击浪涌防护(Surge),差模防护MOV放在L-N线之间,共模防护MOV分别放在L-PE、N-PE之间,并且一般会需要串联一颗GDT。
如下图,MOV1用于差模防护;MOV2、MOV3用于共模防护,一般会用到三颗MOV。

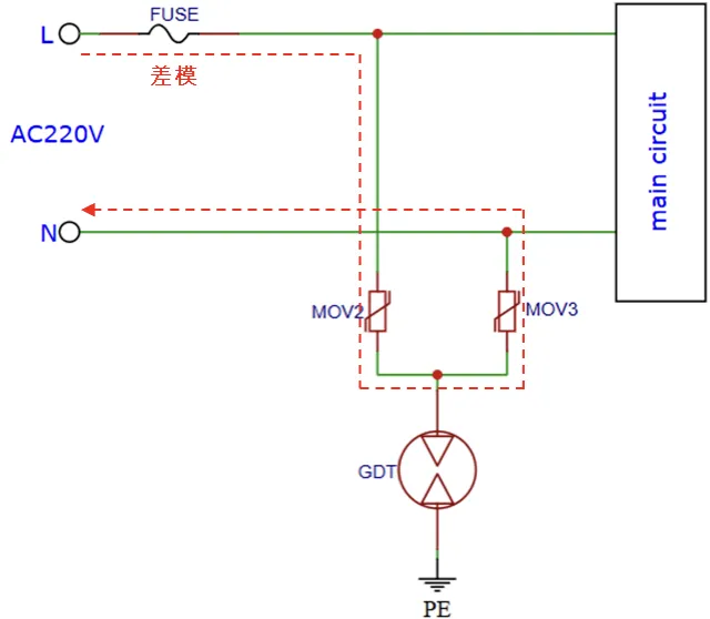
在不断控制成本的压力下,聪明的“卷王”们想出了一个办法,去掉MOV1,把差模防护的路径变成MOV2+MOV3,这样又可以省掉一颗MOV的成本。

综上所述,AC220V的雷击浪涌防护一般会用到2~3个MOV。当然如果没有PE的话,那就只需在L-N之间放1颗MOV就行了。
说到这里,很多人肯定会接着问,那如何来选择一颗合适的MOV呢?OK,那么我们就一起一步步地来看一下吧!
1. 确定合适的压敏电压VMOV@1mA
通常需要保证持续的工作电压≤80%的VMOV,确保MOV的漏电流足够小能长期地稳定工作。以AC220V为例,考虑±20%的公差,最大值为AC264V,峰值电压=264x√2=373V。所以VMOV@1mA>373V/0.8=466V。VMOV一般会有±10%的公差,所以考虑最坏的情况VMOV(min)>466V。

查询Littelfuse Xtreme系列MOV的规格书,V14X320E、V14X330E都是可以的选项。如果选择MOV2串联MOV3来代替MOV1的方法,可以选择V14X150E、V14X175E。

2. 验证MOV的钳位电压VCL
在规格书中可以找到下图,X轴代表雷击浪涌电流,Y轴代表钳位电压VCL。

Surge level=2KV/1KA,VCL=1100V;
Surge level=4KV/2KA,VCL=1200V;
Surge level=6KV/3KA,VCL=1300V。
可以看到MOV的钳位电压VCL还是比较高的,从图标上看都会大于1000V,所以如果需要更低的VCL可以考虑多级MOV的方案。当然,因为规格书中的VCL标的都是最大值,所以还是建议在电路中实际测试一下,看看效果。根据经验,一般1KA的条件下,VCL是可以控制在1000V以内的。
3. 重复雷击浪涌能力的确认
参考IEC 61000-4-5和IEEE C62.41.2-2002的雷击浪涌测试标准,如下:

其实除了电压、电流的要求,其对测试的相位、方向、次数,间隔时间等也做了一些相应的规定。

总Surge次数=5×8=40次。
查一下MOV规格书中重复浪涌的derating curve:
X轴是Surge波形的脉冲宽度,这里用20μs;
Y轴是Surge的峰值电流,这里用1000A、2000A、3000A来举例。
不同颜色的线代表不同的重复浪涌次数,交点所在的位置就可以读到重复浪涌的次数。

Surge=1000A,重复浪涌次数=900次左右;
Surge=2000A,重复浪涌次数=100次左右;
Surge=3000A,重复浪涌次数=50次左右。
所以,Littelfuse的V14X320E、V14X330E在6KV/3KA的条件下,可以满足重复浪涌次数50次左右,大于测试要求的40次。如果有更多的重复浪涌次数要求,可以选择更大尺寸的MOV,比如V20X320E、V20X330E,如下图。

同样Surge level=3000A的条件下,重复浪涌次数=100次左右。
4. 确认coating材料
MOV的颜色可以用五彩缤纷来形容,但你真正需要关心的不是颜色而是它的coating材料。
目前常用的coating材料主要有以下三种:
Epoxy:环氧树脂;
Phenolic:酚醛树脂;
Silicone:硅酮树脂。
三者之间的区别如下表:

Epoxy最便宜,但最高使用温度和温度循环特性都比较差,一般应用于消费电子;
Phenolic最大缺陷在于绝缘耐压等级比较低,在应用时需要特别注意这一点;
Silicone最贵,但所有特性都是最好的,一般应用于汽车等高可靠性的场景。
OK,到这基本上把我所了解的一些关于MOV的知识都讲完了,供大家参考,如有错漏之处还请帮忙指正,共同进步。
对了,最后再多补充一点。
随着行业的发展和技术的进步,MOV也已经有贴片化的产品,比如Littelfuse的SMxx系列,SM7、SM10、SM20都可以满足回流焊的要求。Surge能力可以覆盖1200A~6500A,电压等级可以覆盖AC50V~AC510V。

规格书如下,请参考:
Littelfuse-Varistor-SM7-Datasheet.pdf
Littelfuse-Varistor-SM10-Datasheet.pdf
Littelfuse-Varistor-SM20-Datasheet.pdf
文章来源:Littelfuse