在多路输出反激式电源中,如果希望每一路输出都具备良好的调节精度,最常见的做法,是在反激级之后增加DC-DC后级稳压器。
这个方法当然有效,但代价也很清楚:
更多器件、更大的PCB、更高的损耗,以及更复杂的系统。
而当系统输入电压进一步升高时,问题会出现在另一个维度上。
在 400 VAC 以上、甚至接近 600 VAC 的工作条件下,即使采用宽禁带器件,如果无法实现可靠的零电压开关(ZVS),主开关的开关损耗和温升也会迅速放大。在 600 VAC 以上,很多设计被迫降低开关频率来压制损耗和温升,结果是磁性器件变大、功率密度下降,系统设计空间被进一步压缩。
因此,在高压应用中,是否能够实现可靠的 ZVS,将直接影响系统在效率、功率密度和热设计方面的取舍。
单级、多路、无 DC-DC 后级
这次的方案选择了一条不同的路径:
单级反激式拓扑
三路独立调节输出
不使用 DC-DC 后级稳压器
系统工作在 90–670 VAC 超宽输入范围,输出为 5V/2.5A、12V/1A和24V/1.5A, 总输出功率为60W。
关键在于:能量在任一时刻只被引导到一路输出。

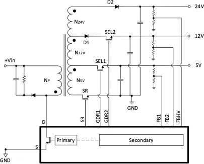
图1. 具有独立反馈的多路输出反激式电源
通过输出选择机制,控制选通开关(SEL1 / SEL2),避免了多路同时导通带来的交叉调节问题。为确保这一点,需要对各路输出的反射电压VOR进行合理设计,使其满足:
V(OR(5V) ≤ V(OR(12V) < V(OR(24V)
这样可以确保当能量释放到5V或12V输出时,24V输出上的二极管D2始终保持反向偏置。最高VOR值通常设置在200至250V之间,既为初级开关预留充足裕量,又能确保次级侧能量快速释放。更快的放电速度使系统更倾向于工作在不连续导通模式(DCM),从而降低由于连续导通模式(CCM)造成的开关损耗和二极管反向恢复损耗风险。
自适应 ZVS:随工况变化而动态维持零电压开关
在 670 VAC 这样的输入条件下,ZVS 已不再只是效率优化手段,而成为决定系统设计空间的重要因素。
这里ZVS的实现并不需要额外增加辅助电路,而在于如何有效利用系统中已有的同步整流(SR)器件。

图2. ZVS工作方式
当次级放电电流断续时,在初级开关导通前,将SR打开,从而产生一个反向电流。该反向电流从5V输出电容,经选通开关SEL1的体二极管,流入次级地。当SR关断时,能量换向回到初级侧,并产生相应的反向电流,有效地释放1700V GaN开关两端的电压,从而实现零电压开关。更重要的是,这一过程是自适应的:
随输入电压变化
随负载变化
随系统参数变化
SR 的导通时序和持续时间都会动态调整,确保 ZVS 在整个工作范围内都能可靠维持,而不是“只在某个点成立”。
实测结果:在高压下,差异会被放大
在 670 VAC、60 W 的工作条件下,对比是否采用 ZVS 控制,结果非常直观:
系统效率提升接近 1%
IC 温升降低到原来的约三分之一
开关 dv/dt 降低,传导 EMI 改善
在高压应用中,1% 的效率提升并不是一个“漂亮数字”,而是直接转化为热设计、可靠性和器件余量的巨大差异。


(c) 传导辐射,输入电压230VAC
图3. ZVS控制带来的温升和EMI性能改善
多路输出的调节精度
在 170–650 VAC 输入范围内,各路输出从空载到满载的调节误差均保持在 ±1% 以内,且无需任何 DC-DC 后级稳压器。这说明在系统层面,多路输出的精准调节并不是必须通过“堆级数”来解决的问题。

图4. 输出调整精度相对于负载的变化
总结
在工业级高压应用中,多路输出反激式电源面临的挑战,早已不是单一维度的问题:
多路输出调节
超宽输入范围
开关损耗与热设计
EMI 约束
通过1700 V GaN 器件、自适应 ZVS 控制以及合理的能量分配机制,单级反激拓扑在高压、多路输出应用中,在效率、热性能、EMI 表现以及系统复杂度等多个关键维度上均展现出明显优势。
ZVS的优势在低压条件下或许并不显著;但当输入电压被拉高到数百伏等级时,这些系统级优势会被迅速放大,其工程价值也随之更加清晰。
文章来源:PI电源芯片









