作者:Simon Bramble,首席应用工程师
摘要
本文介绍如何使用抛负载保护电路来防止原型制作过程中出现意外的过压/反向电压情况。这种简单的电路能够在因一时疏忽而接错电源时,保护电路不受损坏,从而避免数小时的返工时间。
引言
担任现场应用工程师的好处在于可以同时处理许多不同的电路。这虽然很有趣,但也带来了挑战。在不同电路间切换时,需要拔插一堆杂乱无章的引线和探头,而随着所涉及线缆数量的增加,出错的概率呈指数级上升。往往最基础的事项最容易被忽视。即使探头和引线经过反复检查,确认无误,但如果供电电源的电压设置不当,仍可能造成严重损坏,导致数小时的返工。
本文所述的电路能够有效解决上述问题。现场应用工程师在工作中常会积累大量经过不同程度修改的评估板,其中一些可以变废为宝,改造成个人使用的设备。该电路基于MAX16126,这是一款过压/反向电压保护器件,旨在保护下游电子设备免受汽车电路中施加的错误电压的影响。此类事件可能源于两种情形:汽车电池连接错误,或发电机与电池断开引起负载突降,导致电子设备承受的电压升高。经过一番改造,MAX16126EVKIT评估套件在实验台上使用也非常方便。
电路
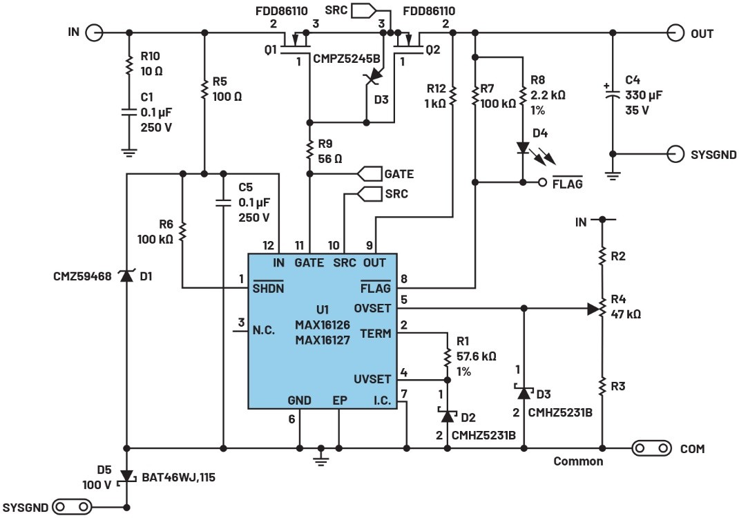
如图1所示,MAX16126是一款负载突降保护控制器,旨在保护下游电子设备免受汽车电路中的过压/反向电压故障的影响。它通过一个内部电荷泵驱动两个背靠背N沟道MOSFET,以在输入电压位于某一范围(利用外部电阻进行配置)内时提供低损耗的前向路径。如果输入电压过高或过低,则对MOSFET栅极的驱动信号会被移除,前向路径被阻断,对负载的供电随之中断。MAX16127与MAX16126类似,但在过压情况下,它会使MOSFET振荡以维持负载上的电压。如果输入端出现反向电压,MAX16126的GATE和SRC引脚之间的内部1 MΩ电阻会确保MOSFET Q1和Q2保持关断,因此负电压不会到达输出端。MOSFET以相反方向连接,确保体二极管不传导电流。
欠压引脚UVSET用于配置电路的最小断路阈值,而过压引脚OVSET用于配置最大断路阈值。还有一个TERM引脚通过内部开关连接到输入引脚,当器件处于关断状态时,该开关断开,避免UVSET和OVSET引脚上的电阻分压网络给输入电压带来负载。
在此设计中,UVSET引脚连接到TERM引脚,因此当器件达到其最小工作电压3 V时,MOSFET导通。OVSET引脚连接到一个电位计,调整该电位计可改变电路的过压断路阈值。要将断路阈值设置为最大电压,须将电位计调整到其最小值。反之,要设置为最小断路阈值,须将电位计调整到其最大值。当OVSET引脚上升到1.225 V以上时,IC会关断MOSFET。过压箝位范围应限制在5 V到30 V之间,从而在电位计的上方和下方插入电阻以设置高低阈值。UVSET和OVSET引脚之间连接有齐纳二极管,以将这些引脚的电压限制在5.1 V以下。
假设使用47 kΩ电阻,则可以计算出图1中的上下电阻值。

图1.过压/反向电压保护电路
要实现30 V的断路阈值,使用方程1:

要实现5 V的断路阈值,使用方程2:

将上述方程联立,得到方程3:

因此

由此,

使用优选值,设R3 = 10 kΩ且R2 = 180 kΩ。由此得到29 V的上限和5.09 V的下限。这对于30 V的台式电源而言非常理想。
测试
图2即为原型PCB。断路阈值电压调整为12.0 V,并对电路进行了测试。

图2.经过修改的评估套件
低阈值测量结果为5.06 V,高阈值测量结果为28.5 V。使用10 V输入和1 A负载时,输入和输出之间测得的电压为19 mV,这与MOSFET数据手册中约10 mΩ的导通电阻相符。
图3显示了施加10 V阶跃时电路的响应。黄色曲线为输入电压,蓝色曲线为输出电压。断路阈值设置为12 V,因此输入电压几乎没有压降地传递到输出端。

图3.对MAX16126的输入施加10 V阶跃
输入电压增加到15 V并重新测试。图4显示输出电压保持在0 V。

图4.对MAX16126的输入施加15 V阶跃
输入电压反向,并对输入施加-7 V阶跃,结果如图5所示。

图5.对MAX16126的输入施加-7 V阶跃
负输入电压增加到-15 V,再次将其施加到电路的输入端,结果如图6所示。

图6.对MAX16126的输入施加-15 V阶跃
当输入变为负电压时,探测MOSFET的栅极引脚时应小心。参考图1,Q1的体二极管将两个源极引脚拉向VIN,后者为负电压。MAX16126的GATE和SRC连接之间有一个1 MΩ内部电阻,因此当以地为基准的1 MΩ示波器探头连接到MOSFET的栅极引脚时,示波器探头就像一个接到0 V的1 MΩ上拉电阻。当输入被拉到负值时,0 V、栅极电压和Q2的源极之间形成一个电阻分压器,Q1的体二极管将Q2的源极拉到负值。当输入电压被拉到低于Q2导通电压的两倍时,此MOSFET导通,输出开始变为负值。使用阻抗更高的示波器探头可以克服此问题。
结语
对MAX16126评估套件进行简单修改,即可为用户在实验台上测试电路时因一时疏忽而引发的负载突降事件中提供可靠保护。使用评估套件中的元器件可构建一个低损耗的保护电路,其额定电压为90 V,支持高达50 A的负载电流。
作者简介
Simon Bramble于1991年毕业于英国伦敦布鲁内尔大学,拥有电气工程和电子学学位,专门从事模拟电子器件和电源工作。他在职业生涯里主要从事模拟电子器件工作,曾就职于Maxim和凌力尔特(现在均已并入ADI公司)。









