跳转到主要内容

开关电源之“吸收和缓冲”,你都了解多少?

cathy /

本文主要介绍开关电源中的吸收缓冲电路。

电源的基本拓扑电路上一般没有吸收缓冲电路,实际电路上一般有吸收缓冲电路,吸收与缓冲是工程需要,不是拓扑需要。吸收与缓冲的作用如下:
<ul>
<li>
<p>防止器件损坏,吸收防止电压击穿,缓冲防止电流击穿;</p>
</li>
<li>
<p>使功率器件远离危险工作区,从而提高可靠性;</p>
</li>
<li>
<p>降低开关器件损耗,或者实现某种程度的软开关;</p>
</li>
<li>
<p>降低di/dt和dv/dt,降低振铃,改善EMI品质。</p>
</li>
</ul>
<p>也就是说,防止器件损坏只是吸收与缓冲的作用之一。 </p>

开关电源产生干扰的四条主要原因

cathy /

<strong><font color="#004a85">一、开关电源干扰分类</font> </strong>

功率开关器件的高频开关动作是导致开关电源产生电磁干扰(EMI)的主要原因。开关频率的提高一方面减小了电源的体积和重量,另一方面也导致了更为严重的EMI问题。

开关电源工作时,其内部的电压和电流波形都是在非常短的时间内上升和下降的,因此,开关电源本身是一个噪声发生源。

开关电源产生的干扰,按噪声干扰源种类来分,可分为尖峰干扰和谐波干扰两种;若按耦合通路来分,可分为传导干扰和辐射干扰两种。

使电源产生的干扰不至于对电子系统和电网造成危害的根本办法是削弱噪声发生源,或者切断电源噪声和电子系统、电网之间的耦合途径。

<strong><font color="#004a85">二、开关电源产生干扰的四条主要原因</font> </strong>

<strong>1、开关管工作时产生的谐波干扰</strong>

选择隔离电源还是非隔离电源?

cathy /

在给嵌入式系统设计电源电路,或选用成品电源模块时,要考虑的重要问题之一就是用隔离还是非隔离的电源方案。在进行讨论之前,我们先了解下隔离与非隔离的概念,及两者的主要特点。

<strong>一、电源隔离与非隔离的概念</strong>

电源的隔离与非隔离,主要是针对开关电源而言,业内比较通用的看法是:

1、隔离电源:电源的输入回路和输出回路之间没有直接的电气连接,输入和输出之间是绝缘的高阻态,没有电流回路。

2、非隔离电源:输入和输出之间有直接的电流回路,例如,输入和输出之间是共地的。

隔离电源示意图如图所示。

<center><img src="http://mouser.eetrend.com/files/2020-11/wen_zhang_/100059005-113292-1.p…; alt=“” ></center>

<strong>二、隔离电源与非隔离电源的优缺点</strong>

开关电源的电压和电流控制模式你清楚吗?

cathy 提交于

<strong>1、引言</strong>

控制电路就是保证在负载波动的条件下输出的稳定。在选择开关电源控制方案时,控制模式主要分两种:一种是监测输出电压的大小,调节PWM占空比,保证输出电压的稳定,即电压控制模式。另一种同时监测电压和电流,调节PWM占空比,保证输出电压的稳定和电流在正常范围内,不至于过流,即电流控制模式。下面将分别介绍两种控制模式。

<strong>2、电压控制</strong>

电压控制模式,输出电压的大小是一个至关重要的量。原理如图所示。

<center><img src="http://mouser.eetrend.com/files/2020-11/博客/100058805-112517-1.png&quot; alt=“” ></center>

开关电源调试中,经常困扰工程师的8个问题!

cathy /

开关电源,又称交换式电源、开关变换器,是一种高频化电能转换装置,是电源供应器的一种。其功能是将一个位准的电压,透过不同形式的架构转换为用户端所需求的电压或电流。开关电源的输入多半是交流电源(例如市电)或是直流电源,而输出多半是需要直流电源的设备,例如个人电脑,而开关电源就进行两者之间电压及电流的转换。下面我来介绍几种开关电源调试会碰到的问题及解决办法。

<strong><font color="#004a85">1、变压器饱和现象</font> </strong>

在高压或低压输入下开机(包含轻载,重载,容性负载),输出短路,动态负载,高温等情况下,通过变压器(和开关管)的电流呈非线性增长,当出现此现象时,电流的峰值无法预知及控制,可能导致电流过应力和因此而产生的开关管过压而损坏。

让测试开关电源纹波达到准确值的方法,你掌握了吗?

cathy /

开关电源的纹波是指,叠加在开关电源输出电压上,频率与开关频率一致的交流量,其产生原因是开关电源的电流纹波作用在电容的ESR上。而噪声一般是指全带宽下输出电压上叠加的交流量。

测量纹波、噪声,需要使用隔直板+同轴电缆,而隔直板上的电容容量需要根据开关频率进行确定。

纹波测量:用同轴电缆从电源模块上引出输出,接到隔直板上,然后再通过同轴电缆接入示波器。示波器阻抗选择50欧姆,AC耦合,带宽限制在20MHz,然后进行测量与读数。测出的波形一般近似于三角波。

噪声测量:将示波器的带宽限制取消,其余配置相同,然后进行测量与读数。

我们在测试纹波的时候,希望能够测试准确,不希望其他频段的干扰引入导致测试数据异常。所以用同轴电缆或者探头测试纹波的时候,地线的处理都尤为关键,否则会通过地线引入不必要的噪声。

各类开关电源结构,你都了解吗?

cathy 提交于

接触过电源的同学都知道,电源分为两大类:线性电源和开关电源;线性电源一般是调整管工作在放大状态,发热量大,效率比较低,而且散热片体积一般都比较大,变压器体积相较于开关电源也比较大;除却这些不足,线性电源的稳压性能很高,纹波相较于开关电源也有一定的优势,所以线性电源一般使用在电磁干扰和电源纯净性要求很高的地方,比如可以使用于电容漏电检测装置或者需要高保真输出的放大器线路中。

而开关电源工作原理是让调整管在饱和和截至这两种状态下交替切换工作,所以发热量会相对小,效率高,可以使用小型高频变压器,这类电源一般使用于那些要求效率高体积小的地方,比如电脑电视机供电电源或者手机充电器等方面。

开关电源的作用主要是为了将输入电能转化为各种能为电子仪器设备提供电能的装置,主要分为四种大的类型:AC/DC变换;DC/DC变换;DC/AC变换;AC/AC变换。

我们常见的开关电源结构无非:反激式开关电源;正激式开关电源;半桥式开关电源;全桥式开关电源。

<strong>反激式开关电源结构如下图所示:</strong>

收藏:8个开关电源layout经验!

cathy /

其实对于一个开关电源工程师而言,PCB的绘制其实是对一款产品的影响至关重要的部分,如果你不能很好的Layout的话,整个电源很有可能不能正常工作,最小问题也是稳波或者EMC过不去。

<center><img src="http://mouser.eetrend.com/files/2020-11/wen_zhang_/100057710-110949-1.j…; alt=“”></center>

这是别人家的成品开关电源,模组,今天以这个电源模组的设计重点跟大家聊聊。

<strong>01、经验一:安规走线间距</strong>

这个是写在协议里面的,如果你不按照这个做,耐压测试一定是过不了的,因为高电压,会直接空气击穿。注意保险丝之前的距离是比较远的,要求3mm以上,这就是为啥保险丝都会放在电路最前端的原因。

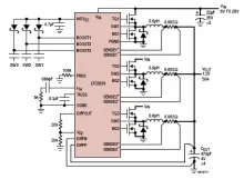
应用笔记第3/3部分:开关电源组件的设计考虑因素

cathy /

<strong><font color="#004a85">作者:ADI公司Henry J. Zhang</font> </strong>

<strong>开关频率优化</strong>

一般来讲,开关频率越高,输出滤波器元件L和CO的尺寸越小。因此,可减小电源的尺寸,降低其成本。带宽更高也可以改进负载瞬态响应。但是,开关频率更高也意味着与交流相关的功率损耗更高,这需要更大的电路板空间或散热器来限制热应力。目前,对于≥10A的输出电流应用,大多数降压型电源的工作频率范围为100kHz至1MHz ~ 2MHz。对于&lt;10A的负载电流,开关频率可高达几MHz。每个设计的最优频率都是通过仔细权衡尺寸、成本、效率和其他性能参数实现的。

<strong>输出电感选择</strong>

在同步降压转换器中,电感峰峰值纹波电流可计算如下:

DC/DC开关电源中接地反弹的详解

cathy 提交于

<strong><font color="#004a85">作者:袁韶庚</font> </strong>

电路接地在电路原理图中看起来很简单,但是,电路的实际性能是由其印制电路板(PCB)布局决定的。如果很好地理解“接地“引起的接地噪声的物理本质可提供一种减小接地噪声问题的直观认识。

接地反弹(Ground bounce)简称地弹会产生幅度为几伏的瞬态电压;最常见的是由磁通量变化引起的。传输电流的导线环路实际上构成了一个磁场,其磁场强度与电流成正比。磁通量与穿过环路面积和磁场强度乘积成正比。

磁通量∝磁场强度×环路面积

更精确的表示是:ΦB = BA cosφ

其中磁通量ΦB等于磁场强度B乘以穿过环路平面A和磁场方向与环路平面单位矢量夹角φ的余弦。

开关电源