跳转到主要内容

【资料下载】maxTouch® 640 节点触摸屏控制器

cathy /

Microchip maXTouch® 系列触摸控制器为客户应用带来了业界领先的电容式触摸性能。 mXT640U 采用最新一代的Microchip自适应感应技术,通过结合利用互电容和自电容传感系统,提供了卓越的触摸功能和稳定的用户体验。

<strong>本系列器件的特性如下:</strong>

● 享有专利的电容传感方法

● 电容式触摸引擎 (CTE)

● 触摸检测

● 消除显示屏噪声

● 噪声滤波

● 处理能力

● 解析用户意图

单个 2MHz 升降压型控制器能驱动整个 LED 车前灯组,并且满足 CISPR 25 Class 5 EMI 规格要求

cathy /

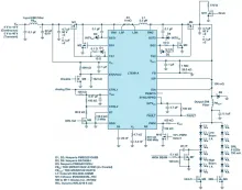
汽车 LED 前照灯组将远光灯和近光灯、昼间行驶灯、有时还包括信号灯和示宽灯整合为单个车前灯组。该灯组的组件会具有迥然相异的驱动器要求,包括电压和电流要求、拓扑、功率级别或独特的调光功能。满足各种要求常常意味着需采用单独的驱动器解决方案。使用多个驱动器不仅使物料清单 (BOM) 和生产过程复杂化,而且还会导致难以满足 EMI 标准。每个额外的驱动器都会将其高频信号添加至交织混杂的 EMI,从而使 EMI 认证、故障排除和缓解工作变得复杂。

虽然每种汽车款式和型号的车前灯组可以配备富有创造性的各种LED 电流和电压,但是它们通常最高达到 30W 总值。考虑到这一点,似乎应该有很多可满足灯组中每个灯串之功率和功能要求的驱动器。然而现实情况是并没有。这样的驱动器必须接受相对较宽的电池电压范围,并采用一种升降压拓扑将其转换为各种各样的灯串电压。它必须具有小巧和通用的特点,以便容易地安装到灯组十分受限的空间之中,并产生极低的 EMI,从而尽量地减少研发工作量并免除增设昂贵 EMI 金属屏蔽外壳的需要。而且,它还应该是高效率的。 Power by Linear™ LT8391A 2MHz 升降压型控制器在满足所有上述要求方面具有独特性,可驱动整个车前灯组,而且还是仅采用单个控制器。

使用汽车起停系统,如何使信息娱乐设备不复位?

cathy /

顾名思义,启停系统在停车时会关闭引擎,而不是空转,然后在需要行驶时迅速重新起动引擎。如果驾驶中需要走走停停,通过避免引擎长时间空转可以减少排放并节省燃料。

例如,如果您在遇到红灯或火车经过时停车,引擎不应运转;如果引擎不运转,就不会浪费任何能源。与没配备这种系统的汽车相比,城市交通的燃料消耗降低幅度高达8%。

<center><img src="http://mouser.eetrend.com/files/2018-08/wen_zhang_/100014090-48028-j1.j…; alt=“” width="600"></center>

驾驶舒适性和安全性并不会受自动启停功能影响,因为该功能只在引擎达到理想的运转温度时才激活。如果空调尚未使座舱达到所需温度,电池尚未充分充电,或驾驶员还在转动方向盘,该功能也不会激活。

【原创深度】PWM或MPPT:哪种控制器适合你的太阳能光伏发电(PV)系统?

cathy /

<strong><font color="#FF0000">作者:Alex Misiti</font> </strong>

近年来使用非并网的电池以及太阳能光伏系统的趋势已经大大增加,将电池组与光伏阵列整合在一起可以让用户在晚上没有太阳的时候也可以利用太阳能。白天光伏阵列输出的电能(通常是在满足所有复杂需求后输出多余的电能)会给电池组充电。将电能储存在电池中可以在非发电时间为其他电力系统供电。带来的结果就是太阳能光伏系统越来越高效,使用太阳能光伏系统的商业或居民建筑也更加的环保。

<center><img src="http://mouser.eetrend.com/files/2018-08/wen_zhang_/100013749-46799-dw.j…; alt=“” width="600"></center>

贸泽备货通过Quick Charge 4认证的Cypress CCG3PA控制器,支持智能手机快速充电

cathy /

<p>专注于引入新品并提供海量库存的电子元器件分销商贸泽电子 (<a href="https://www.mouser.com/">Mouser Electronics</a>) 即日起备货<a href="https://www.mouser.com/cypress-semiconductor/">Cypress Semiconductor</a>的<a href="https://www.mouser.com/cypress-ez-pd-ccg3pa-usb-type-c/">EZ-PD™ CCG3PA</a> USB Type-C和Power Delivery (PD) 控制器。

赛普拉斯推出业界首款支持 USB PD 的七端口 USB-C Hub 控制器

cathy /

赛普拉斯推出业界首款支持 USB PD 的七端口 USB-C Hub 控制器,该可编程控制器集五个芯片的功能于一体,可用于移动PC扩展坞。

中国北京,2018年6月28日 —— 全球领先的嵌入式解决方案提供商赛普拉斯半导体公司(纳斯达克代码:CY)日前宣布,推出业界首款支持USB 协商供电(PD)协议的七端口 USB-C Hub控制器。可编程的 EZ-USB® HX3PD Hub 控制器集五个芯片的功能于一体,简化了USB-C扩展坞的设计,降低了物料成本(BOM),并可将电路板尺寸缩小 50%。这款高度集成的控制器适用于笔记本电脑和平板电脑扩展坞、显示器扩展坞以及多功能 USB-C 外设产品。

<center><img src="http://mouser.eetrend.com/files/2018-06/wen_zhang_/100012193-43285-c1.j…; alt=“” width="600"></center>

一颗芯驱动整个车前灯组,这个控制器是怎么做到滴?

cathy /

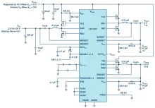
虽然每种汽车款式和型号的车前灯组可以配备富有创造性的各种LED 电流和电压,但是它们通常最高达到 30W 总值。考虑到这一点,似乎应该有很多可满足灯组中每个灯串之功率和功能要求的驱动器,然而现实情况是并没有。。。

因为可满足灯组中每个灯串之功率和功能要求的驱动器必须接受相对较宽的电池电压范围,并采用一种升降压拓扑将其转换为各种各样的灯串电压——它必须具有小巧和通用的特点,以便容易地安装到灯组十分受限的空间之中,并产生极低的 EMI,从而尽量地减少研发工作量并免除增设昂贵 EMI 金属屏蔽外壳的需要。而且,它还应该是高效率的。

Power by Linear™ LT8391A 2MHz 升降压型控制器在满足所有上述要求方面具有独特性,可驱动整个车前灯组,而且还是仅采用单个控制器。

<strong>具低EMI的LT8391A 2MHZ同步控制器</strong>

【资料下载】tinyAVR® 1系列的ADC过采样

cathy /

Microchip tinyAVR® 1系列控制器提供10位分辨率的模数转换器。在大多数情况下,10位分辨率已足够,但在某些情况下,需要更高的精度。可使用特殊的信号处理技术提高测量的分辨率。通过使用称为“过采样和抽取”的方法,可以实现更高的分辨率,而无需使用外部ADC。例如,使用10位ADC时,可通过过采样技术实现12位结果。本应用笔记说明了该方法的工作原理,以及该方法正常工作所需满足的条件。本应用笔记还提供了用于实现此过采样技术的源代码(符合上述工作原理)。

<strong>内容简介</strong>

小型工业传感器控制器的福星---TI低功耗ADC ADS112U04在贸泽开售

cathy /

<p>专注于新产品引入 (NPI) 并提供极丰富产品类型的业界顶级半导体和电子元件分销商贸泽电子 (<a href="https://www.mouser.com/?utm_source=pressrelease&amp;utm_medium=pr&amp;u… Electronics</a>)即日起开始备货<a href="https://www.mouser.com/Texas-Instruments?utm_source=pre