IAP概述
工作原理
在应用中编程(IAP)是一种在现场通过MCU通信接口(例如USART、USB、CAN和以太网)进行固件升级的方式。
启动微控制器时,可以选择让其在以下任一模式运行:
IAP模式,用于执行IAP代码
正常模式,用于执行应用程序代码
无论是IAP代码还是应用程序代码都位于微控制器的内置FLASH中,IAP代码通常存储在MCU FLASH的第一页,而用户应用程序代码则占据剩余的FLASH区域。
图1介绍了IAP操作流程

图1 IAP操作流程
使用MCU以太网接口实现IAP
如果有以太网可用,则它通常是嵌入式系统中实现IAP功能的首选接口,其优势包含:
高速通信接口(10/100 Mbps)
通过网络(LAN或WAN)进行远程编程
可以使用FTP、TFTP、HTTP等基于TCP/IP栈的标准应用协议实现IAP
通过以太网在AT32F437上实现IAP
本应用笔记将介绍两种使用以太网通信外设在AT32F437上实现IAP的解决方案:
使用TFTP(简单文件传输协议)的IAP
使用HTTP(超文本传输协议)的IAP
这两种解决方案均基于LwIP栈(2.1.2),它是轻量级的TCP/IP协议栈
使用TFTP实现IAP方法
使用TFTP实现IAP的方法广泛应用于需要具有固件升级功能的嵌入式系统应用中(例如,嵌入式Linux bootloader中)。
TFTP是一种在UDP传输层上执行的简单文件传输协议。此协议非常适合在局域网环境中使用。它基于客户端/服务器架构,在这种架构中,客户端会向服务器发出文件传输请求(读取或写入操作)。
为实现IAP,需要在LwIP协议栈上实现一个简单的TFTP服务器,服务器只须处理来自PC的TFTP客户端的写入请求即可。
使用HTTP实现IAP方法
使用HTTP协议进行固件升级没有使用TFTP常见,但是在需要通过Internet进行远程编程时,这种解决方案就显得极为有用。这时,需要使用TCP传输协议来实现HTTP服务。
HTTP基于TCP协议运行,它提供了一个一种以HTML表单形式从Web客户端(Mozilla Firefox或Microsoft Internet Explorer)发送一个二进制文件的方式。这称为HTTP文件上传(RFC1867)。
本文档中的后续章节将详细介绍这两种IAP方法的实现,并会对如何使用软件进行说明。
使用TFTP实现IAP
TFTP概述
TFTP是一种基于UDP的简单文件传输协议。文件传输由TFTP客户端发起,会向TFTP服务器发送读取或写入请求。服务器确认请求后,即开始进行文件数据传输。数据将以固定大小的块尽情发送(例如每块含512个字节)。
必须在每个发出的数据块都得到接收方确认后,才可以发送下一个数据块。这种确认机制通过随各个数据块一同发送的编块号来实现。数据块小于固定块大小表示文件传输的结束。
图2描述了各种TFTP数据包的格式:

图2 TFTP数据包
表1列出了TFTP操作码。

表1 TFTP操作码
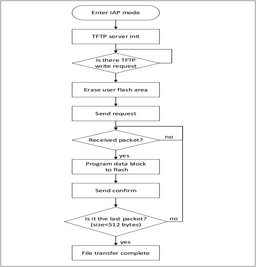
使用TFTP为AT32F437实现IAP
此IAP实现由基于LwIP TCP/IP栈的TFTP服务器组成。此服务器会对远程TFTP客户端(PC)发来的写请求做出响应。TFTP读请求会被忽略。TFTP通常会将接收到的文件写入到文件系统,但是该服务器却并非如此,它会将接受到的数据块写入到MCU FLASH(用户FLASH区域中)。注:在这个实现过程中,数据块大小固定为512个字节。
图3 概述了使用TFTP实现IAP操作的过程。

图3 使用TFTP实现IAP流程图
使用软件
要通过TFTP对IAP进行测试,需执行以下步骤:
1. 在iap.h文件中,取消USE_IAP_TFTP选项的注释。
2. 重新编译软件。使用生成的映射文件,确保IAP代码区域之间没有重叠(从地址0x0开始),而且用户FLASH区域从以下地址开始:APP_START_SECTOR_ADDR(在iap.h中定义)。
3. 在AT32 FLASH中编写并运行软件程序。
4. 要进入IAP模式,需要在按住开发版上的USER Key。
5. 分配完IP后(可以是静态或动态地址),用户即可启动IAP流程。
6. 在PC侧,打开TFTP客户端(例如Tftpd64),然后配置TFTP服务器地址(Tftpd64中的主机地址)
7. 单击Tftpd64实用程序中的Put(写入)按钮,启动文件写请求
8. 在IAP操作结束时,可以复位开发板并在AT32 FLASH中运行刚刚编写的应用程序

图4 TFTP64对话框
使用HTTP实现IAP
HTTP文件上传概述
RFC1867中定义了使用HTTP进行文件上传。此文件上传方法是基于HTTP表单。发送原始二进制数据时,要使用HTTP POST方法而不是GET方法。
以下是一个HTML代码示例,用于实现基于表单的文件上传:

图5 文件上传HTML表单的浏览器画面
注:在发送文件数据前,Web客户端会首先发送HTTP头文件数据,其中包含诸如文件名称和内容长度等信息,Web服务器必须对其中的一些信息进行解析。
Web客户端使用的HTTP头文件格式并不总是相同。图6显示的是Internet Explorer在POST请求中的HTTP头文件格式。图7显示的是Mozilla Firefox的HTTP头文件格式。
HTTP Web服务器必须能够处理这些不同的格式。

图6 IE11 HTTP头文件格式

图7 Mozilla Firefox HTTP头文件格式
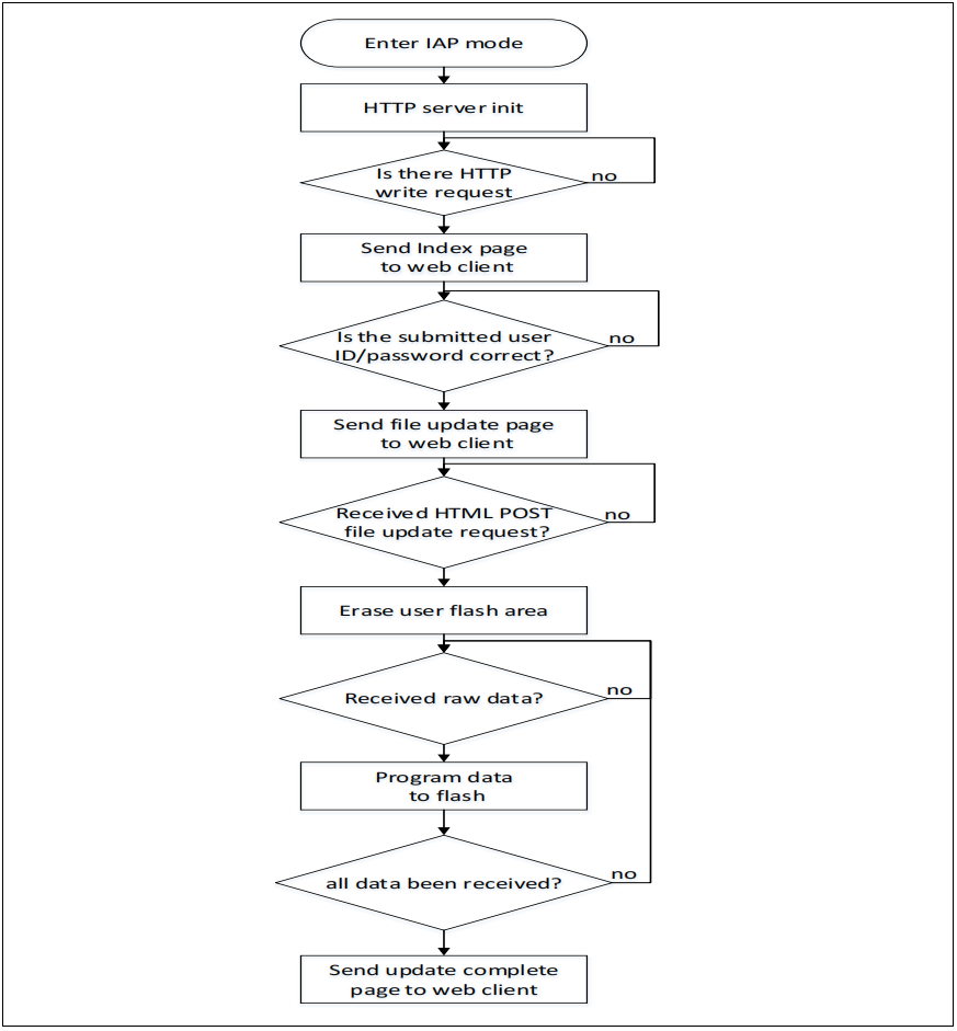
使用HTTP在AT32F437上实现IAP
此IAP实现由基于LwIP栈的HTTP Web服务器组成。
在浏览器中输入的AT32的IP地址后,将显示登录Web页面(图8)。此登录Web页面只有已获授权的用户才能使用IAP文件上传功能。

图8 登录web页面
注:
1. 默认的User ID(用户ID)为user, Password(密码)为at32
2. 如果User ID(用户ID)或Password(密码)不正确,登录Web页面会重新加载。
登录成功后,浏览并选择要上传到AT32 FLASH的二进制文件
注:确保二进制文件大小不超过AT32用户FLASH区域的总容量。
单击Upload(上传)按钮后(参见图x),将向服务器发出POST请求。这时,服务器开始擦除用户FLASH区域的全部内容,等待接受二进制文件原始数据。然后将街收到的数据写入用户FLASH区域。
注意,要接收的数据总长度信息将从传输开始时发出的HTTP头文件数据中提取。
在IAP操作结束后,Web页面将只是IAP操作成功,同时显示一个可用于复位MCU的按钮。

图9 文件上传完成web页面
图10对使用HTTP实现IAP方法进行了总结

图10 使用HTTP实现IAP的流程图
使用软件
要使用HTTP对IAP进行测试,需执行以下步骤:
1. 在iap.h文件中,取消选项USE_IAP_HTTP的注释。
2. 重新编译软件,使用生成的映射文件,确保IAP区域代码之间没有重叠(从地址0x0开始),而且用户FLASH区域从以下地址开始:APP_START_SECTOR_ADDR(在iap.h中定义)。
3. 在AT32 FLASH中编写并运行软件程序。
4. 要进入IAP模式,需要再按住开发板上的USER Key。
5. 分配完IP地址后(可以是静态或动态地址),用户即可启动IAP流程
6. 打开Web客户端(Mozilla Firefox或Internet Explorer),输入AT32 IP地址
7. 会显示登录Web页面。在User ID(用户ID)字段中输入”user”,在Password(密码)字段中输入”at32”,然后按下Login(登录)按钮。
8. IP操作结束后,将加载新的Web页面,只是文件上传操作已经成功完成。
9. 可以按下Reset MCU(复位MCU)按钮复位MCU,然后在AT32 FLASH中运行刚刚编写的应用程序。
注:使用以下Web客户端对软件进行测试:Microsoft Internet Explorer 11和Mozilla Firefox 80.0
已知限制
二进制文件中添加的额外字节
Internet浏览器(Microsoft Internet Explorere或Mozilla Firefox)会在上传的二进制文件的末尾添加一个随机边界标记(根据RFC1521规定,此标记不得超过72个字节)。在最新的IAP软件版本中,并没有删除此边界标记,而是在空间足够的情况下将其存储在FLASH中。如果没有足够空间,则不会在FLASH中写入额外字节,也不会返回错误。
环境
硬件配置
1、DM9162以太网模块
2、AT-START-F407开发板
3、以太网线
软件源码
utilities\AT32F437_emac_iap_demo\source_code\bootloader, emac iap源程序,运行iap升级程序
MAC地址和IP地址设置
在netconf.h文件中对MAC地址进行了定义。
默认的MAC地址固定为:00:00:44:45:56:01。
在netconf.h文件中对IP地址进行了定义。
IP地址可以设置为静态地址,也可以设置为由DHCP服务器分配的动态地址。默认的静态地址为:192.168.81.37。
可以通过在lwipopts.h文件中使能LWIP_DHCP来选择DHCP模式。
软件文件组成

表2 介绍了项目源文件
注:表格中没有列出标准固件库和 LwIP 栈中所使用的文件。
构建IAP映像
为了构建IAP映像(将会使用IAP软件加载),应确保以下几点:
1. 编译/链接的软件必须从用户FLASH区域的起始地址开始运行(此地址应与iap.h的APP_START_SECTOR_ADDR中所定义的地址相同)。
2. 将向量表的起始地址配置为用户FLASH区域的起始地址:
A. 在应用程序代码中,使用misc.h/.c驱动程序的NVIC_SetVectorTable函数来重新定位应用程序加载地址的向量表。
例如,将向量表基本位置设置为0x08010000:
NVIC_SetVectorTable(NVIC_VectTab_FLASH, 0x10000);
B. 通过修改system_at32f4xx.c文件中定义的VECT_TAB_OFFSET常量的值。
例如,将向量表基本位置设置为0x08010000:
#define VECT_TAB_OFFSET 0x10000
3. 编译后的软件大小不超过用户FLASH区域的总容量。
免责声明:本文为转载文章,转载此文目的在于传递更多信息,版权归原作者所有。本文所用视频、图片、文字如涉及作品版权问题,请联系小编进行处理(联系邮箱:cathy@eetrend.com)。