跳转到主要内容

AT32F435/437 I2C使用指南

cathy 提交于

I2C接口简介

I2C接口是由数据线SDA和时钟线SCL构成,在标准模式下通信速度可达到100kHz,快速模式下则可以达到400kHz,增强快速模式可达到1MHz。一帧数据传输从开始信号开始,在结束信号后停止,在收到开始信号后总线被认为是繁忙的,当收到结束信号后,总线被认为再次空闲。I2C接口具有主机和从机模式、多主机功能、可编程建立和保持时间、时钟延展功能、DMA存取数据、支持SMBus 2.0协议等特点。

1.png

图1. I2C框图

I2C接口通信

主机通信流程

主机通信初始化

主机时钟初始化在启动外设(I2CEN)之前,必须先设置I2Cx_CLKCTRL寄存器的各个位用以配置I2C主时钟。

― DIV[7:0]:I2C时钟分频

― SDAD[3:0]:数据保持时间(tHD;DAT)

― SCLD[3:0]:数据建立时间(tSU;DAT)

― SCLH[7:0]:SCL高电平时间

― SCLL[7:0]:SCL低电平时间

该寄存器的配置可以使用Artery_I2C_Timing_Configuration时钟配置工具计算,见第三章节。

低电平控制:当检测到SCL总线为低电平时,内部SCLL计数器开始计数,当计数值达到SCLL值时,释放SCL线,SCL线变为高电平。

高电平控制:当检测到SCL总线为高电平时,内部SCLH计数器开始计数,当计数值达到SCLH值时,拉低SCL线,SCL线变为低电平,当在高电平期间,如果被外部总线拉低,那么内部SCLH计数器停止计数,并开始低电平计数,这为时钟同步提供了条件。

2.png

图2. 主机时钟的产生

2. 主机通信初始化

在启动通讯前须先设定I2C_CTRL2寄存器中的几项参数:

1) 设置传输字节数

― ≤255字节

配置I2C_CTRL2的RLDEN=0,关闭重载模式

配置I2C_CTRL2的CNT[7:0]=N

― >255字节

配置I2C_CTRL2的RLDEN=1,使能重载模式

配置I2C_CTRL2的CNT[7:0]=255

剩余传输字节数N=N-255

2) 设置传输结束模式

― ASTOPEN=0:软件结束模式,当数据传输完成后,I2C_STS的TDC标志置1,软件设置GENSTOP=1或者GENSTART=1,发送STOP条件或者START条件。

― ASTOPEN=1:自动结束模式,当数据传输完成后,自动发送STOP条件。

3) 设置从机地址

― 设置寻址的从机地址值(I2C_CTRL2的SADDR)

― 设置从机地址模式(I2C_CTRL2的ADDR10)

ADDR10=0:7位地址模式

ADDR10=1:10位地址模式

4) 设置传输方向(I2C_CTRL2的DIR)

― DIR=0:主机接收数据

― DIR=1:主机发送数据

5) 开始传输

设置I2C_CTRL2的GENSTART=1,主机开始在总线上发送START条件和从机地址。

3. 主机10 bits寻址的特殊时序初始化

在10位地址传输模式下,I2C_CTRL2的READH10用于产生特殊时序,当READH10=1时,支持如下传输序:主机先发送数据给从机,然后再从从机读取数据,传输时序图如下图所示:

3.png

图3. 10位地址的读访问READH10=1

主机在软件结束模式(ASTOPEN=0)下,发送数据到从机,当数据发送完成后设置READH10=1,然后再从从机接收数据。

4.png

图4. 10位地址的读访问READH10=0

主机通信初始化软件接口

主机通信初始化所用到的软件接口通过独立的函数接口实现,如下:

5.png

i2c_init函数三个参数分别为:所使用的I2C、数字滤波值和主机时钟配置值。

i2c_transmit_set函数用于初始化通信参数,包括:所使用的I2C、从机地址、传输字节数、停止条件产生模式和起始条件产生模式。

i2c_addr10_mode_enable函数用于使能10位地址模式。

i2c_addr10_header_enable函数用于使能10位地址头读取时序,即主机发送完整的10位从机地址读序列或主机只发送10位地址的前7位。
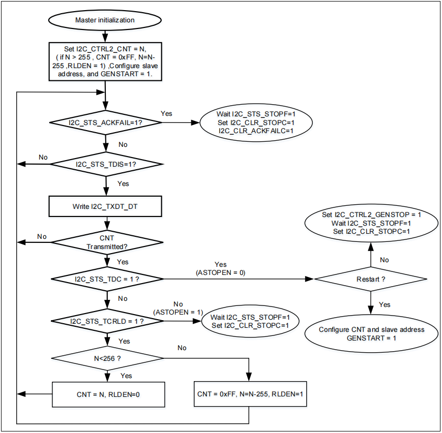
主机发送流程

1) I2C_TXDT数据寄存器为空,I2C_STS的TDIS=1;

2) 向TXDT数据寄存器写入数据,数据开始发送;

3) 重复1、2步骤直到发送CNT[7:0]个数据;

4) 如果此时I2C_STS的TCRLD=1(重载模式),分为以下两种情况:― 剩余字节数N>255:向CNT写入255,N=N-255,TCRLD被自动清0,传输继续;― 剩余字节数N≤255:关闭重载模式(RLDEN=0),向CNT写入N,TCRLD被自动清0,传输继续。5) 结束时序― 停止条件产生:

软件结束模式(ASTOPEN=0):此时I2C_STS的TDC置1,设置GENSTOP=1产生STOP条件;

自动结束模式(ASTOPEN=1):自动产生STOP条件。

― 等待产生STOP条件,当STOP条件产生时,I2C_STS的STOPF置1,将I2C_CLR的STOPC写1,清除STOPF标志,传输结束。

6.png

图5. I2C主机发送流程图

7.png

图6. I2C主机发送时序图

主机发送流程软件接口

主机发送通过独立的函数接口实现,如下:

8.png

i2c_master_transmit函数为i2c_application.c文件所提供的应用层接口函数,参数包括:I2C结构体指针、从机地址、发送数据指针、发送数据字节数和函数超时时间。

注:此函数为Artery所提供的标准主机发送函数。用户也可根据前述主机发送流程,自行编写主机发送函数。
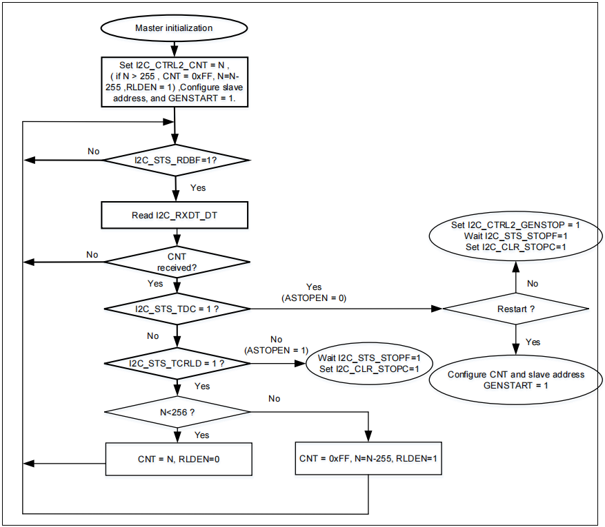
主机接收流程

1) 当收到数据后,RDBF=1,读取RXDT数据寄存器,RDBF被自动清零;

2) 重复步骤2直到接收CNT[7:0]个数据;

3) 如果此时I2C_STS的TCRLD=1(重载模式),分为以下两种情况:

― 剩余字节数N>255:向CNT写入255,N=N-255,TCRLD被自动清0,传输继续;

― 剩余字节数N≤255:关闭重载模式(RLDEN=0),向CNT写入N,TCRLD被自动清0,传输继续。

4) 当在接收到最后一个字节时,主机会自动发送一个NACK。

5) 结束时序

― 停止条件产生:

软件结束模式(ASTOPEN=0):此时I2C_STS的TDC置1,设置GENSTOP=1产生STOP条件;

自动结束模式(ASTOPEN=1):自动产生STOP条件。

― 等待产生STOP条件,当STOP条件产生时,I2C_STS的STOPF置1,将I2C_CLR的STOPC写1,清除STOPF标志,传输结束。

9.png

图7. I2C主机接收流程图

10.png

图8. I2C主机接收时序图

主机接收流程软件接口

主机接收通过独立的函数接口实现,如下:

11.png

i2c_master_receive函数为i2c_application.c文件所提供的应用层接口函数,参数包括:I2C结构体指针、从机地址、接收数据指针、接收数据字节数和函数超时时间。

注:此函数为Artery所提供的标准主机接收函数。用户也可根据前述主机接收流程,自行编写主机接收函数。

从机通信流程

从机通信初始化

从机地址配置

每个I2C从设备可同时支持2个从设备地址,由OADDR1和OADDR2指定

I2C_OADDR1

— 通过ADDR1EN使能

— 通过ADDR1MODE配置为7位(默认)或10位地址

I2C_OADDR2

— 通过ADDR2EN使能

— 固定7位地址模式

— 可通过ADDR2MASK[2:0]来在进行地址匹配比较时屏蔽掉0~7个LSB地址位

ADDR2MASK=0表示7位地址中的每一位都要参与匹配比较

ADDR2MASK=7表示任何非保留地址的7位地址都会被该从设备应答

2. 从机地址匹配

当I2C启用的地址选中匹配时,ADDRF中断状态标志会被置1,如果ADDRIEN位为1,就会产生一个中断。如果两个从地址都使能,在地址匹配产生ADDR中断时,可以查看状态寄存器中的ADDR[6:0]来得知是OADDR1还是OADDR2被寻址了。

3. 从机字节控制模式(通常SMBus模式下才使用)

从设备可以对每个收到的字节进行应答控制。

所需配置:SCTRL=1&RLDEN=1&STRETCH=0&CNT≥1

从机字节控制流程:

1) 每收到一个字节TCRLD置位,时钟延展于第8和第9个脉冲之间

2) 软件读取RXDT中的值,并决定是否置位ACK

3) 软件重装载CNT=1来停止时钟延展

4) 应答或非应答信号在第9个脉冲时刻出现在总线上

注意:

置位SCTRL时,必须开启时钟延展,即STRETCH=0

CNT可以是大于1的值,来实现多个字节以自动ACK接收完毕后再启动应答控制,从设备发送时推荐关闭SCTRL,此时无需字节应答控制。
从机通信初始化软件接口

从机通信初始化所用到的软件接口通过独立的函数接口实现,如下:

12.png

i2c_own_address1_set函数用于配置OADDR1地址模式以及ADDR1地址值。

i2c_own_address2_set函数用于配置ADDR2地址值以及ADDR2屏蔽位。

i2c_own_address2_enable函数用于使能ADDR2地址。

i2c_slave_data_ctrl_enable函数用于使能从机字节控制模式。

i2c_clock_stretch_enable函数用于使能从机时钟延展功能。

i2c_reload_enable函数用于使能发送数据重载模式。

从机发送流程

1) 响应主机地址,匹配时回复ACK;

2) TXDT为空时,置位TDIS,从设备写入发送数据;

3) 每发送一个字节会收到ACK,且置位TDIS;

4) 如果收到NACK位:

— 置位NACKF,产生中断;

— 从设备自动释放SCL和SDA(以便主设备发送STOP或RESTART);

5) 如果收到STOP位:

— 置位STOPF,产生中断;

当从机发送开启时钟延展(STRETCH=0)时,在等待ADDRF标志时和发送前一个数据的第9个时钟脉冲后,会把TXDT中的数据拷贝到移位寄存器中,如果此时TDIS还是置位,表示TXDT没有写进待发送数据,将发生时钟延展,如下流程图:

13.png

图9. I2C从机发送流程图

需要注意的是,在时钟延展关闭(STRETCH=1)的情况下,如果在将要传输数据的第一个Bit位开始发送之前,也就是SDA边沿产生之前,如果数据还未写入TXDT数据寄存器,那么会发生欠载错误,此时I2C_STS的OUF将会置1,并将0xFF发送到总线。

为了能及时的写入数据,可以在通信开始前,先将数据写入到DT寄存器:软件先将TDBE置1,目的是为了清空TXDT寄存器的数据,然后将第一个数据写入TXDT寄存器,此时TDBE清零。

14.png

图10. I2C从机发送时序图

从机发送流程软件接口

从机发送通过独立的函数接口实现,如下:

15.png

指针、发送数据指针、发送数据字节数和函数超时时间。

注:此函数为Artery所提供的标准从机发送函数。用户也可根据前述从机发送流程,自行编写从机发送函数。
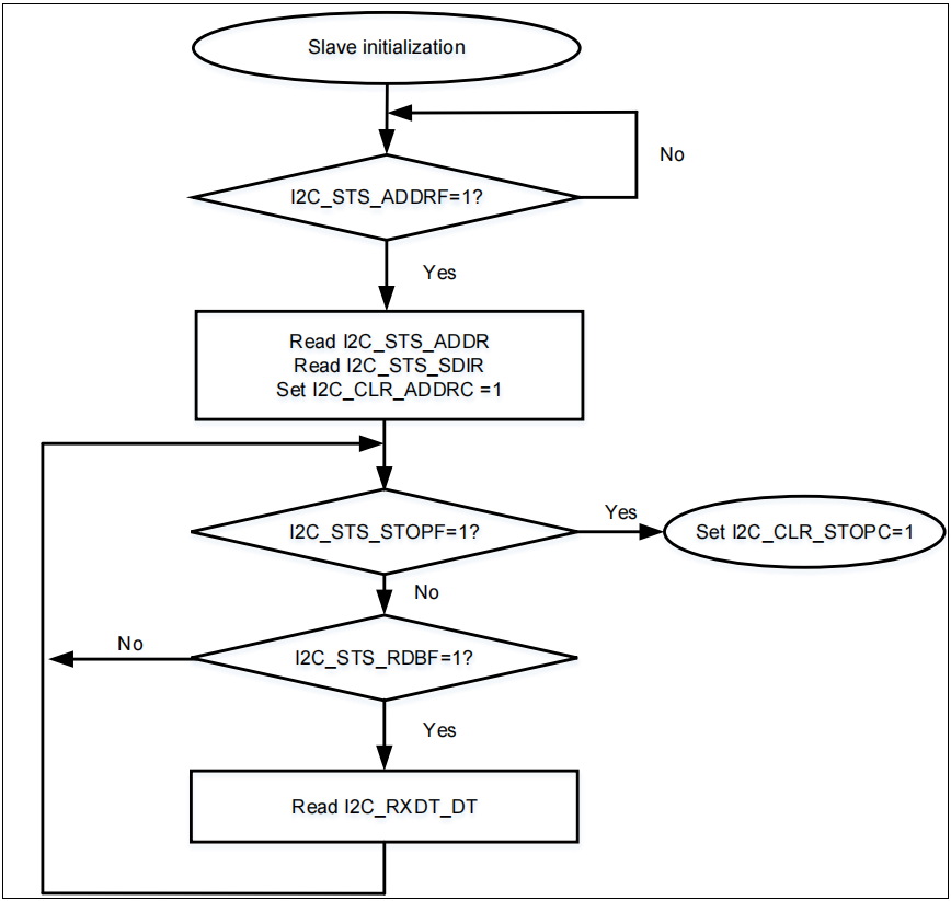
从机接收流程

1) 当收到数据后,RDBF=1,读取RXDT数据寄存器,RDBF被自动清零;

2) 重复步骤2直到所有数据接收完成;

3) 等待收到STOP条件,当收到STOP条件时,I2C_STS的STOPF置1,将I2C_CLR的STOPC写1,清除STOPF标志,传输结束。

16.png


图11. I2C从机接收流程图

17.png


图12. I2C从机接收时序图

从机接收流程软件接口

从机接收通过独立的函数接口实现,如下:

18.png

i2c_slave_receive函数为i2c_application.c文件所提供的应用层接口函数,参数包括:I2C结构体指针、接收数据指针、接收数据字节数和函数超时时间。

注:此函数为Artery所提供的标准从机接收函数。用户也可根据前述从机接收流程,自行编写从机接收函数。

I2C配置工具

功能简介

I2C配置工具Artery_I2C_Timing_Configuration.exe可以实现对主机和从机的时钟、数字滤波、模拟滤波配置。

资源准备

1) 软件环境Artery_I2C_Timing_Configuration.exe

19.png

图13. Artery I2C Timing Configuration

使用步骤

1) 选择芯片型号

选择当前使用的芯片型号,例如可以选择AT32F435、AT32F437。

2) 选择设备模式

  • Master:主模式,I2C作为主机;

  • Slave:从模式,I2C作为从机。

3) 选择I2C速度模式

  • Standard-mode:标准模式,范围0~100kHz;

  • Fast-mode:快速模式,范围0~400kHz;

  • Fast-mode Plus:增强快速模式,范围0~1000kHz。

4) 设置I2C速度(单位kHz)

根据实际需求设置I2C通信速度,例如需要通信速度为10kHz,那么这里设置为10。

5) 设置I2C时钟源频率(单位kHz)

根据实际使用的I2C时钟源频率来配置,例如AT32435 I2C时钟源为PCLK1,当AT32435主频为288MHz,APB1为144MHz时,这里设置为144000。

6) 模拟滤波使能

On:打开;

Off:关闭。

模拟滤波使能后,将过滤50ns以下的脉冲。

7) 数字滤波(范围0~15)

数字滤波时间=数字滤波值x TI2C_CLK;

其中TI2C_CLK=1/I2C时钟源频率。

当值为0时,数字滤波关闭,当值>0时将过滤小于数字滤波时间的脉冲。

8) 上升时间(tr单位ns)SCL和SDA总线的上升沿,如图18所示。I2C协议中规定了在标准模式(Standard-mode)、快速模式(Fast-mode)、增强快速模式(Fast-mode Plus)下的范围,详情请参照表1。上升时间和上拉电阻的阻值关系很大,上拉电阻越小,上升时间越短,可以支持的通信速度就越快,但是功耗也越高。

表2中给出了一些常用上拉电阻阻值所对应的上升沿时间,实际可能会因为总线挂的设备数量、布线等差异而有所不同,仅供参考。

9) 下降时间(tf单位ns)

SCL和SDA总线的下降沿,如图18所示。I2C协议中规定了在标准模式(Standard-mode)、快速模式(Fast-mode)、增强快速模式(Fast-mode Plus)下的范围,详情请参照表1。

20.png

图14. 上升沿(tr)下降沿(tf)规范

21.png

表1. I2C时间规范

22.png

表2. 常用上拉电阻阻值的tr、tf参考值(VDD=3.3V)

注:该值是总线上连接两片AT32 MCU,一个作为主机,一个作为从机测试出来的值,实际可能会因为总线挂的设备数量、布线等差异而有所不同。

10) 产生代码

点击产生代码,上诉配置的值,将会以代码的形式产生出来,如下图红框所示,只需要将右侧输出的代码替换到自己的程序即可。

23.png

图15. 代码产生

案例 读写EEPROM

功能简介

使用硬件I2C接口对EEPROM存储设备进行读写访问。

资源准备

1) 硬件环境

对应产品型号的AT-START BOARD

4.7K上拉电阻

EEPROM存储设备

2) 软件环境

project\at_start_f4xx\examples\i2c\eeprom

软件设计

1) 配置流程

  • 开启I2C外设时钟

  • 配置I2C所复用的GPIO

  • 配置I2C所用的DMA通道

  • 使能I2C外设接口

  • 写入EEPROM并读取写入的数据

  • 比较读写数据内容是否正确

2)代码介绍

  • main函数代码描述

24.png

实验效果

  • 如若读写数据完全相同,则LED3会被点亮。

案例 轮询方式通信

功能简介

通过轮询方式让两块AT-START BOARD的I2C接口进行通信,测试作为主机或从机发送和接收数据。

资源准备

1) 硬件环境

对应产品型号的AT-START BOARD两块

4.7K上拉电阻

2) 软件环境

project\at_start_f4xx\examples\i2c\communication_poll

软件设计

1) 配置流程

  • 开启I2C外设时钟

  • 配置I2C所复用的GPIO

  • 使能I2C外设接口

  • 从机准备接收数据

  • 主机发送数据

  • 从机准备发送数据

  • 主机接收数据

  • 主机从机对比发送和接收到的数据是否正确

2) 代码介绍

  • main函数代码描述

25.png

实验效果

  • 通过宏定义:#define MASTER_BOARD来选择两块板子的主从关系;

  • 如若主机或从机的读写数据完全相同,则LED3会被点亮,否则LED2会不停闪烁。

案例 中断方式通信

功能简介

通过中断方式让两块AT-START BOARD的I2C接口进行通信,测试作为主机或从机发送和接收数据。

资源准备

3) 硬件环境

对应产品型号的AT-START BOARD两块

4.7K上拉电阻

4) 软件环境

project\at_start_f4xx\examples\i2c\communication_int

软件设计

3) 配置流程

  • 开启I2C外设时钟

  • 配置I2C所复用的GPIO

  • 使能I2C外设接口

  • 使能I2C中断

  • 从机准备接收数据

  • 主机发送数据

  • 从机准备发送数据

  • 主机接收数据

  • 主机从机对比发送和接收到的数据是否正确

4) 代码介绍

  • main函数代码描述

26.png

  • 主机中断处理函数代码描述

27.png

  • 从机中断处理函数代码描述

28.png

实验效果

  • 通过宏定义:#define MASTER_BOARD来选择两块板子的主从关系;

  • 如若主机或从机的读写数据完全相同,则LED3会被点亮,否则LED2会不停闪烁。

案例 DMA方式通信

功能简介

通过DMA方式让两块AT-START BOARD的I2C接口进行通信,测试作为主机或从机发送和接收数据。

资源准备

5) 硬件环境

对应产品型号的AT-START BOARD两块

4.7K上拉电阻

6) 软件环境

project\at_start_f4xx\examples\i2c\communication_dma

软件设计

5) 配置流程

  • 开启I2C外设时钟

  • 配置I2C所复用的GPIO

  • 配置I2C所使用的DMA通道

  • 使能I2C外设接口

  • 从机准备接收数据

  • 主机发送数据

  • 从机准备发送数据

  • 主机接收数据

  • 主机从机对比发送和接收到的数据是否正确

6) 代码介绍

  • main函数代码描述

29.png

  • 主机DMA发送接收完成中断处理函数代码描述

30.png

实验效果

  • 通过宏定义:#define MASTER_BOARD来选择两块板子的主从关系;

  • 如若主机或从机的读写数据完全相同,则LED3会被点亮,否则LED2会不停闪烁。

来源:AT32 MCU 雅特力科技

免责声明:本文为转载文章,转载此文目的在于传递更多信息,版权归原作者所有。本文所用视频、图片、文字如涉及作品版权问题,请联系小编进行处理(联系邮箱:cathy@eetrend.com)。