作者:Kevin Thai,应用经理
Keith Szolusha,产品应用总监
摘要
本文旨在展示即便是带有分立电源开关和续流二极管的基于控制器的产品,也能实现低辐射。文章将深入探讨良好PCB布局和受控开关边缘速率对满足低辐射标准的重要性。此外,本文将介绍两个成功通过CISPR 25 5类辐射测试的参考设计。
引言
许多汽车和工业应用的目标是降低开关模式电源(SMPS)的辐射。SMPS因噪声大且难以满足CISPR辐射标准而广为人知。在过去十年里,我们一直努力降低SMPS的辐射,最终率先开发出一款异步升压控制器IC(外部电源开关),侧重于轻松地大幅减少电磁干扰(EMI)。
单芯片开关十分便捷,适用于DC-DC转换器应用。由于集成了电源器件、控制环路和其他功能,单芯片开关只需要极少的外部元件。虽然电源开关的集成简化了电路板设计和布局,但不使用外部电源开关时,输出功率会降低。集成开关具有紧凑的热回路和更低的辐射,将所有高功率损耗集中在IC封装的有限空间内。这可能会带来热性能方面的难题,特别是在高功率、高频率或高电压系统中。许多应用所需的功率水平超出了单芯片能够提供的水平,高达50 W。因此,驱动外部功率FET的控制器IC仍然必不可少。

图1.适用于LT8357的EVAL-LT8357-AZ高性能、低EMI评估板。

图2.EVAL-LT8357-AZ热回路示意图。
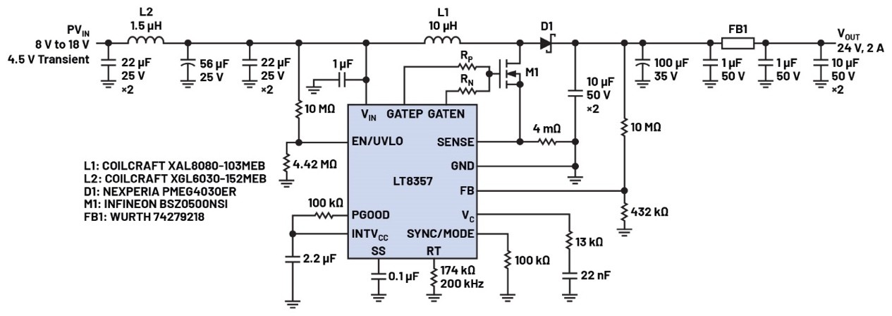
为满足市场对于低辐射升压转换器的不断增长的需求,我们开发了新型升压控制器。这款异步控制器能够驱动单个高电压电源开关,而且用途广泛,可用作升压和单端初级电感转换器(SEPIC)。尤其是汽车应用,正好需要宽输入电压范围、低静态电流和扩频特性。LT8357为工业、汽车和电池供电系统提供简单、紧凑且高效的解决方案(参见图1)。
近年来,ADI公司投入巨大精力,不断突破技术界限,以降低开关转换器的辐射。Silent Switcher®技术的推出意味着达到了理想的低辐射水平。2020年,首款Silent Switcher单芯片升压转换器LT8336发布。Silent Switcher IC是集成了同步电源开关的单芯片转换器。这些IC将多种技术相结合(包括集成或减少热回路),以最大限度降低因切换热回路产生的辐射。1
Silent Switcher架构是实现低辐射的一种方法,但并不是唯一的方法。单芯片异步转换器仅将一个电源开关集成到IC硅片或封装中,也能实现低辐射。2
布局非常重要!
要在SMPS转换器,尤其是控制器IC中实现低辐射,PCB布局是关键。与提供开关集成以帮助降低辐射的单芯片解决方案不同,控制器IC还需要考虑其他因素,从而最大限度降低辐射并满足CISPR标准。本文提供相关技巧以实现性能最大化,其中图7提供有关最佳辐射布局的指导,图8至图10展示了利用不当技术修改的布局。

图3.EVAL-LT8357-AZ CISPR 25 5类传导电压辐射,分别采用理想的PCB布局(A)与大热回路(B)。

图4.EVAL-LT8357-AZ CISPR 25 5类传导电压辐射,分别采用理想的PCB布局(A)与扩大的开关节点平面(C)。

图5.EVAL-LT8357-AZ CISPR 25 5类传导电压辐射,分别采用理想的PCB布局(A)与带过孔的SW节点(D)。

图6.EVAL-LT8357-AZ CISPR 25 5类电磁辐射骚扰,分别采用理想的PCB布局(A)与带过孔的SW节点(D)。
热回路管理
异步开关模式升压转换器需要使用主开关和输出续流二极管。相比之下,同步转换器使用两个栅极驱动器和电源开关,通过控制逻辑实现同步,以最大限度减少潜在续流二极管(异步)传导损耗。然而,同步转换器更加复杂,比如,要求栅极定时以防止直通电流,并且高端栅极驱动器需要额外的硅空间(和成本)。异步转换器仅需要单个栅极驱动器,并且电源开关和续流二极管之间不需要消隐时间。
然而,这两个组件之间的大电流开关动作可能会给低EMI转换器造成难题。为了缓解潜在问题,最佳做法是尽量减少升压转换器中的热回路。热回路包含三个组成部分:主开关、续流二极管(或同步开关)和输出电容。通常情况下(与LT8357一样),峰值开关电流检测电阻也是热回路的一部分(参见图2)。在SEPIC配置中,热回路中还包含两个绕组之间的耦合电容。大热回路会在大电流开关路径中引入额外的走线电感。额外的电感可能会导致相应节点上出现电压尖峰,成为重要的辐射源。图3显示了热回路管理如何帮助减少传导电压测试中的一些辐射。

图7.EVAL-LT8357-AZ最佳布局(A)。

图8.EVAL-LT8357-AZ大热回路(B)。

图9.EVAL-LT8357-AZ大SW节点平面(C)。

图10.EVAL-LT8357-AZ带过孔的SW节点(D)。
缩小开关节点平面
在开发低EMI电路板时,缩小开关节点平面的尺寸是另一个重要考虑因素。开关节点平面由开关的漏极、电感的一端及续流二极管的阳极组成。通过大开关节点平面增加热传导的表面积虽然可能很有吸引力,但这会导致辐射增加。图4显示了缩小开关节点平面如何有助于减少特定区域的传导电压辐射。
使开关节点平面保持在同一层
无论何时,尽可能使开关节点平面保持在单一层至关重要。有时,由于尺寸限制,设计人员可能会将电感放置在一侧,将开关放置在另一侧。然而,这就要求开关节点平面通过一些过孔,遍历到另一个层,然后再回来。虽然这种方法可以节省电路板板空间,但会导致辐射增加。开关节点上的过孔可能会起到附加天线的作用,发出噪声和其他辐射,这可通过用于测量辐射的天线轻松检测到。图5和图6详细展示了开关节点上的过孔产生的辐射。
通过展频(SSFM)实现高达2 MHz的开关频率
随着器件不断缩小并将更多功能和功率要求整合到更小的面积中,对减少电路板面积的需求日益增长,首当其冲的就是电源。电感通常是最大的元件,在减少电路板面积的过程中成为一大难题。有充分证据表明,在开关转换器中,所需电感与开关频率成反比。例如,对于200 kHz,如果设计需要10 μH电感,那么在2 MHz时,相同功率要求将仅需1 μH电感。LT8357提供高达2 MHz的开关频率灵活性,允许显著减小电感尺寸,从而缩小开关节点。尺寸缩小可能有利于降低辐射。
2 MHz开关频率还带来了另一个重要优势。CISPR 25施加了从530 kHz到1.8 MHz的限制,被称为MW频段,其中包含AM射频频段。为了符合规定,建议避免将开关频率设置在此范围内。通过使用2 MHz的开关频率,能够完全避开MW频段,为实现合规提供一些裕度。辐射图的基波频率在2 MHz时精确对准,后续谐波则出现在更高的频率上。这样便无需使用庞大的低频滤波器来衰减低于频率CISPR下限的辐射。
在某些情况下,尽管做了努力,但基波频率和谐波仍可能会超出限值。为解决这一问题,ADI推出了具有SSFM特性的升压控制器。SSFM特性对于通过CISPR 25辐射标准至关重要。利用三角扩频技术,这款IC可将开关频率智能地扩展至高于设定频率19%。这种扩频技术有助于降低最小和最大频率下的辐射峰值。图11显示了内置SSFM功能如何影响辐射频谱,从而帮助降低辐射以满足CISPR标准。

图11.LT8357 2 MHz电路板在SSFM开启和关闭时的最大平均辐射EMI。
分离栅极驱动器和开关节点边沿速率控制
在每个周期内,开关节点都会经历从0 V到VOUT的变迁(上升和下降),因此产生了大量高频辐射。在单芯片转换器中,IC设计决定开关节点的上升和下降特性,用户无法控制这些因素。幸运的是,许多单芯片转换器可通过控制开关边缘行为来最大限度减少辐射。
对于控制器而言,开关是外部的,控制器提供栅极驱动信号来控制外部开关。良好的控制器能够精确控制开关的导通,从而有效管理开关漏极的上升和下降。适当控制开关的上升和下降可以大幅减少高频电磁辐射。此外,使用栅极电阻(通常约为5 Ω)可以进一步降低高频率下的电磁辐射,但代价是效率降低。由于导通和关断较慢,这种权衡取舍会产生额外的开关损耗。
LT8357引入了独特的分离栅极驱动器特性。以前,用户只能通过单个电阻来控制栅极的导通和关断。新的分离栅极驱动器支持对栅极的导通和关断进行精确、独立的控制。实验发现,栅极导通产生的电磁辐射明显大于关断的时候。精确控制减慢哪个边沿的速率,可带来显著优势。通过在上拉时插入栅极电阻,并在下拉时忽略栅极电阻,可以大幅降低辐射同时保持高效率。
边沿速率和开关辐射
图12比较了不同栅极电阻之间的EVAL-LT8357-AZ辐射。根据图12,栅极电阻主要影响400 MHz至500 MHz范围内的辐射。

图12.具有不同栅极电阻组合的EVAL-LT8357-AZ的最大平均电磁辐射。蓝色:RP = RN = 5.1 Ω,浅蓝色:RP = 5.1 Ω,RN = 0 Ω,紫色:RP = RN =0 Ω,红色:RP = 0 Ω,RN = 5.1 Ω
据观察,上拉电阻对降低辐射的影响比下拉电阻更为显著,下拉电阻带来的影响极小。因此,为了优化功率损耗并降低辐射,建议使用小型 5 Ω电阻作为上拉电阻,且下拉电阻无阻值或短路。
例如,EVAL-LT8357-AZ使用5.1 Ω上拉电阻,不使用下拉电阻。

图13.具有不同上拉栅极电阻的2 MHz LT8357升压控制器的最大平均电磁辐射。12 VIN至24 VOUT,2 A。
减小功率损耗
表1显示了带有短路输入和输出EMI滤波器的2 MHz、12 V输入至24 V、2 A输出升压转换器的效率差异。数据显示,通过将RN电阻减小至0 Ω,可实现最佳省电效果。开关功率损耗公式如下:

表1.配备不同栅极电阻的LT8357 2 MHz升压转换器的效率比较:12 VIN至24 VOUT,2 AOUT。
EVAL-LT8357-AZ编辑后的2 MHz电路板 | RN | ||
0 | 5 | ||
RP | 0 | 95.1% | 94.2% |
5 | 95.0% | 93.9% | |
RGP是数据手册中器件的“栅极上拉电阻”、用户选择的上拉栅极电阻及开关数据手册中栅极电阻RG的组合。RGN是所有相同电阻的组合,但也包含下拉电阻。Ciss、Cgd、Vgp和VTH均可在电源开关的数据手册中找到。
栅极驱动器和开关栅极之间的电阻直接影响功率损耗。执行所有计算时,关断开关损耗显然相当大。有趣的是,由于关断期间流经开关的电流较大,因此当栅极电阻相同时,关断功率损耗公式产生的损耗更高。由于栅极关断不会产生大量辐射,因此在GATEN引脚和开关栅极之间使用0 Ω电阻(或短路)可优化效率与辐射。例如,只需取消下拉栅极电阻,2 MHz开关转换器即可将效率提高几个百分点。这种改善不容小觑。分离栅极电阻能够降低辐射,同时又不牺牲与额外栅极电阻相关的效率。

图14.针对2 MHz修改的EVAL-LT8357-AZ。
EVAL-LT8357-AZ 2MHz修改
EVAL-LT8357-AZ是一款精心设计的升压转换器,可在200 kHz开关频率下实现低EMI。它配备一个相对较大的8 mm × 8 mm × 8 mm电感。然而,如果用户认为电感尺寸太大,也可轻松修改电路板,以使其在2 MHz开关频率下运行,同时保持相同的电压和功率规格。通过这一修改,可以显著缩小电感的尺寸,从8 mm × 8 mm × 8 mm减小到4 mm × 4 mm × 3 mm高的XGL4030-102电感。此外,无需使用庞大的混合聚合物输出电容,并且可以缩小输入EMI滤波器的尺寸。这些修改可节省大量电路板空间,同时仍支持从12 V输入源转换到24 V、2 A输出的运行要求。图15至18显示了符合CISPR 25 5类辐射标准的2 MHz电路板。

图15.修改后的2 MHz EVAL-LT8357-AZ CISPR 25 5类传导电压辐射平均值。

图16.修改后的2 MHz EVAL-LT8357-AZ CISPR 25 5类传导电压辐射峰值。

图17.修改后的2 MHz EVAL-LT8357-AZ CISPR 25 5类电磁辐射骚扰平均值。

图18.修改后的2 MHz EVAL-LT8357-AZ CISPR 25 5类电磁辐射骚扰峰值。
表2.新型低EMI升压转换器
VIN范围 | SW1 | SW2 | Fsw | 其他拓扑 | IC封装 | AEC-Q100 | 特殊 | |
LT8357 | 3 V至60 V | 控制器 | X | 100 kHz至2 MHz + SSFM | SEPIC,反激 | 12引脚MSOP | 不久之后 | 8 µA低IQ突发工作模式(Burst Mode®)分离栅极 |
LT8336 | 2.7 V至40 V | 2.5A、40V | 2.5A、40V | 300 kHz至3 MHz + SSFM | X | 16引脚LQFN 3 mm × 3 mm | ✓ | 4 µA低IQ突发工作模式PassThru |
LT8337 | 2.7 V至28 V | 5 A、28 V | 5 A、28 V | 300 kHz至3 MHz + SSFM | X | 16引脚LQFN 3 mm × 3 mm | — | 4 µA低IQ突发工作模式PassThru™ |
LT8362 | 2.8 V至60 V | 2 A、60 V | X | 300 kHz至2 MHz + SSFM | SEPIC,反相 | 10引脚DFN 3 mm × 3 mm 16 (12)引脚 MSOP | ✓ | 9 µA低IQ突发工作模式 |
LT8333 | 2.8 V至40 V | 3 A、40 V | X | 300 kHz至2 MHz + SSFM | SEPIC,反相 | 10引脚DFN | — | 9 µA低IQ突发工作模式 |
LT8364 | 2.8 V至60 V | 4 A、60 V | X | 300 kHz至2 MHz + SSFM | SEPIC,反相 | 12引脚DFN 4 mm × 3 mm 16 (12)引脚 MSOP | ✓ | 9 µA低IQ突发工作模式 |
LT8334 | 2.8 V至40 V | 5 A、40 V | X | 300 kHz至2 MHz + SSFM | SEPIC,反相 | 12引脚DFN | — | 9 µA低IQ突发工作模式 |
结论
LT8357升压控制器是一款功能丰富的产品,专为低辐射而设计,而且仍保持易于操作的特性。10引脚IC既不会过于复杂,也不会因为过于简单而无法设计。这款转换器不包含同步开关等不必要的特性,从而确保精简设计。它具有足够数量的特性,可保持高效率和低辐射。这些特性相结合,再加上易设计性,使这款器件成为表2所示的低辐射升压转换器系列的理想配套产品。
新一代升压控制器经过专门设计,可满足对低辐射、高电压和高电流升压转换器日益增长的需求。作为异步控制器,它能够驱动单个高电压电源开关,而且用途广泛,可用作升压和SEPIC转换器。此外,它支持自定义。其电流模式架构支持100 kHz至2 MHz的可调节和可同步的固定频率运行方式。内部集成的19%三角SSFM运行特性可启用或禁用,从而提高EMI性能。作为一款有价值的工具,分离式5 V栅极驱动器能够在N沟道MOSFET或GaNFET中更好地平衡辐射和效率。这款升压转换器具有3 V至60 V的宽输入电压范围、专用PGOOD引脚和8μA低静态电流,为工业、汽车和电池供电系统提供简单、紧凑和高效的解决方案。
参考文献
1 Tony Armstrong,“Silent Switcher器件安静且简单”,《模拟对话》,第53卷,2019年4月。
2 Keith Szolusha和Kevin Thai,“异步DC-DC升压转换器(包含续流二极管)还能实现低辐射吗?”,ADI公司,2022年3月。
“Power MOSFET Basics:Understanding Gate Charge and Using It to Assess Switching Performance”,Vishay,2016年2月。
“How to Select the Right CoolMOS and Its Power Handling Capability”,Infineon Technologies,2002年。
BSZ0500NSI,Infineon Technologies,2021年。
BSZ0506NS,Infineon Technologies,2021年。
George Lakkas,“MOSFET Power Losses and How They Affect Power-Supply Efficiency”,Texas Instruments,2015年。
# # #
作者简介
Kevin Thai是ADI公司应用经理,工作地点位于美国加利福尼亚州圣何塞。他任职于IPS Power Products Group,负责监管隔离反激和保护产品系列,以及其他升压、降压-升压和GaN控制器产品。他于2017年获得美国加州理工大学电气工程学士学位,于2018年获得美国加州大学洛杉矶分校的电气工程硕士学位。
Keith Szolusha是ADI公司应用总监,工作地点位于美国加利福尼亚州圣何塞。自2000年起,Keith任职于IPS Power Products Group,重点关注降压、升压、降压-升压、LED、GaN控制器和驱动器产品,同时还管理电源产品部的EMI室。他毕业于马萨诸塞州剑桥市麻省理工学院(MIT),1997年获电气工程学士学位,1998年获电气工程硕士学位,专攻技术写作。