跳转到主要内容

干货|深入剖析电感电流

cathy /

<strong>简介</strong>

在开关电源的设计中电感的设计为工程师带来的许多的挑战。工程师不仅要选择电感值,还要考虑电感可承受的电流,绕线电阻,机械尺寸等等。本文专注于解释:电感上的DC电流效应。这也会为选择合适的电感提供必要的信息。

<strong>理解电感的功能</strong>

电感常常被理解为开关电源输出端中的LC滤波电路中的L(C是其中的输出电容)。虽然这样理解是正确的,但是为了理解电感的设计就必须更深入的了解电感的行为。

在降压转换中(Fairchild典型的开关控制器),电感的一端是连接到DC输出电压。另一端通过开关频率切换连接到输入电压或GND。

<center><img src="http://mouser.eetrend.com/files/2020-07/wen_zhang_/100050411-102042-1.j…; alt=“” ></center>

超强整理!PCB设计之电流与线宽有八种关系

cathy /

以下总结了八种电流与线宽的关系公式,表和计算公式,虽然各不相同(大体相近),但大家可以在实际的PCB板设计中,综合考虑PCB板的大小,通过电流,选择一个合适的线宽。

<center><img src="http://mouser.eetrend.com/files/2020-02/wen_zhang_/100047573-90254-1.jp…; alt=“” width="600"></center>

<strong>一、PCB电流与线宽</strong>

PCB载流能力的计算一直缺乏权威的技术方法、公式,经验丰富CAD工程师依靠个人经验能作出较准确的判断。但是对于CAD新手,不可谓遇上一道难题。

PCB的载流能力取决与以下因素:线宽、线厚(铜箔厚度)、容许温升。大家都知道,PCB走线越宽,载流能力越大。假设在同等条件下,10MIL的走线能承受1A,那么50MIL的走线能承受多大电流,是5A吗?

资料下载:电流和温度额定值

cathy /

<strong>介绍</strong>

<strong>此应用文件解释说明:</strong>

• 如何理解电感的电流和温度额定值
• 我们的电流额定值测量方法和性能极限标准
• 基于电流额定值估算功率性能极限
• 如何根据温度额定值计算元件温度
• 如何估算在非25°C温度下的元件DCR
• 如何计算脉冲波形应用中的性能极限
• 详细的均方根计算
• 温升公式的推导
• 各种波形的换算因素

电气额定值是相互制约的。通过元件的电流取决于应用的电压(波形和占空比)和元件阻抗。元件的阻抗取决于直流电阻(DCR)、应用的信号频率(交流电阻)和元件温度。元件的温度取决于元件的热力(传热)特性、电路板、焊接、周围环境、元件的阻抗和通过元件的电流。元件的功率消耗是由所有这些变数决定的。

元件的最大工作额定值必须根据特定的测量方法和性能极限来规定。例如,可将性能极限定义为超出规定的温升或绝缘或铜线的完全击穿。不同的测量方法和性能极限标准会产生不同的结论。通过确立测量方法和性能极限标准来设立用于评估每个应用的基线。

开关电源“电压型”与“电流型”控制的区别到底在哪?

cathy /

网上总有网友对开关电源电压型控制与电流型控制的提问,回答的方式也各式各样,为了澄清相关概念,这里发表一下对这两个概念的理解,希望对同行有所裨益。

电压型控制与电流型控制是指对反馈信号的不同取样方法,电压型控制以电源的输出电压为反馈信号,该反馈信号与给定值的偏差经比较器放大后与锯齿波比较产生控制脉冲。而电流型控制是以高频变压器原边输出电流为采样反馈信号组成电流闭环,以电压反馈信号组成电压外环,电压外环的输出偏差作为电流内环的给定,与电流反馈信号比较产生控制脉冲,两种控制方式的系统结构框图如图1和2所示:

一组动图带你搞懂电压电流的超前滞后

cathy /

电压电流的超前与滞后这个概念是相对于电流和电压之间的关系而说的。也就是说,比如是容性负载(电容器),那么他会导致最终电流超前90度,如果是电感则产生最终电流超前-90度(即滞后90度) 反过来说,在平面直角坐标系中,假设电压为X轴水平方向,则是否超前则为Y轴垂直方向,当为容性负载时为Y正半轴部分,感性负载为Y负半轴部分 无论是正超前还是负超前(滞后)都会导致功率因数下降,而纯阻性负载其超前角是0度,这个时候功率因数为1 正因为容性和感性具有这种相反的性质,那么当使用电动机等感性负载时,会导致严重的负超前,这个时候就应当使用足够的电容器进行补偿,使其无限逼近0度,保证功率因数无限的逼近1。 总之,功率因数下降,无论是正超前还是负超前都回导致下降,只有为0时才是最高的,而感性负载一应用就肯定是负的了。所以就要用电容补偿让他接近0。

如下图,由于Sin[ωt]在求导或积分后会出现Sin[ωt±90°],所以对于接上了正弦波的电感、电容,横坐标为ωt时可以观察到波形超前滞后的现象,直接从静态的函数图上看不太容易理解,还是做成动画比较好。

下图是电感的,用红色表示电压,蓝色表示电流。如果接上理想的直流电压表、直流电流表,可以观察到电压的变化超前于电流,电流的变化滞后于电压。时间增加时,纵坐标轴及时间原点会随着波形一起往左移动。

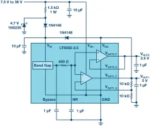
可驱动电流的高精度基准电压源,它是这样的……

cathy /

基准电压源是精密的模拟集成电路,您无法(或者说很难)从基准电压源获取电流。如果您需要精密电压和少量电流,则需要一个带有外部元件的外部 LDO 以及 PCB 空间。

Refulator™ 提供了一种解决方案,这是一种能够驱动电流的高精度基准电压源。今天就由 ADI 的资深设计工程师 Michael Anderson(他拥有16项专利)为大家介绍采用 Refulator 的优点吧~

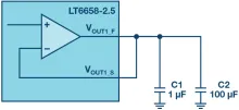
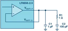
<strong>LT6658——基准电压源质量的低漂移稳压器</strong>

LT6658是一款精密低噪声、低漂移稳压器,具有专用基准电压源的精度规格和线性稳压器的功率能力——二者的优点结合为ADI 的 Refulator技术。LT6658的漂移为10 ppm /°C,初始精度为0.05%,两路输出分别支持150 mA和50 mA,每路输出均有20 mA的有源吸电流能力。为了保持高精度,负载调整率为0.1 ppm/mA。当输入电压源引脚连接在一起时,电压调整率典型值为1.4 ppm/V,而当为输入引脚提供独立电源时,电压调整率小于0.1 ppm/V。

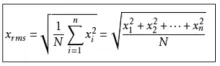
何为有效值?何为均方根?深刻为你分析~

cathy /

<strong>1、何为有效值?</strong>

从热等效原理定义有效值。让交流电与直流电分别通过同一电阻,若两者在相同的时间内所消耗的电能相等(或产生的焦耳热相同),那么该直流电的数值就叫做交流电的有效值。

<strong>2、何为均方根?</strong>

含义说明:

从数学的角度定义AC波(交流信号)的有效电压值或电流值。英语写为:Root Mean Square(RMS)均方根。RMS是定义AC波有效值的一种最普遍的数学方法。

RSM(Root Mean Square)在美国传统词典的定义为:The square root of the average of squares of a set of numbers.

即:将N个项的平方和除以N后开平方的结果,即均方根的结果。

公式:

典型开关MOS电流波形的精细剖析

cathy /

反激开关MOSFET 源极流出的电流(Is)波形的转折点的分析。

<center><img src="http://mouser.eetrend.com/files/2018-02/wen_zhang_/100010129-34800-d1.p…; alt=“” width="600"></center>

很多工程师在电源开发调试过程中,测的的波形的一些关键点不是很清楚,下面针对反激电源实测波形来分析一下。

<strong>问题一,一反激电源实测Ids电流时前端有一个尖峰(如下图红色圆圈里的尖峰图),这个尖峰到底是什么原因引起的?怎么来消除或者改善?</strong>