跳转到主要内容

开关电源变换器工作模式--平均电流、滞回电流模式

cathy /

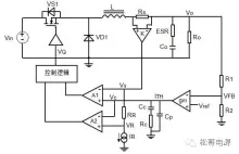
<strong>平均电流模式的工作原理及特点</strong>

图1为平均电流模式的控制系统图,K为检测电流放大器,CEA为电流误差放大器,VEA为电压误差放大器。输出电压通过分压电阻器接到电压误差放大器的反相端,VEA同相端接参考电压Vref,输出的电压误差信号经VEA放大后输出,电压值为Vc。Vc连接到电流误差放大器CEA的同相端,输出电流信号由Rs取样,经电流放大器K放大后,输出到电流误差放大器CEA的反相端,电流信号和输出电压误差信号在电流误差放大器CEA内进行比较然后放大,输出为Ve,Ve送到PWM比较器的反相端,与PWM比较器的同相端的锯齿波进行比较,输出PWM关断信号。振荡电路产生PWM的开通时钟信号,同时输出信号给锯齿波发生器以产生相应的锯齿波。

Power Integrations推出全新5A峰值电流门极驱动器,可降低系统复杂度及成本

cathy /

Power Integrations(纳斯达克股票代号:POWI)今日推出SCALE-iDriver™ IC家族最新成员SID1102K —— 采用宽体eSOP封装的单通道隔离型IGBT和MOSFET门极驱动器。新器件具有5 A峰值驱动电流,在不使用推动级的情况下可驱动300 A开关器件;可以使用外部推动级以高性价比的方式将门极电流增大到60 A峰值。该器件可同时为下管和上管推动级MOSFET开关提供N沟道驱动,从而降低系统成本、减小开关损耗和增大输出功率。

<center><img src="http://mouser.eetrend.com/files/2017-11/wen_zhang_/100009128-30728-po.j…; alt=“” width="600"></center>

一节干电池的电流到底是多少?

cathy /

碱性电池已经成为我们日常生活中理所当然的存在。但是,你有没有像本文作者一样琢磨过这样一个问题:一节碱性电池到底能用多久?本文作者用自制的电池测量夹具,测量出闹钟的秒针走动时5号电池消耗的电流,推断1号电池的使用寿命为。。。

最近我一直在琢磨一个问题,碱性电池到底能使用多长时间?当然,我说的“电池”实际上只是一节干电池。如果电池只输出很小的电流,其使用寿命可否比较长久,比如超过一年?这样可真是名副其实的“老电池”啦。

于是我找到一号电池(D型)的参数表,但没看到我想要的参数。公布的数据只是说其使用寿命高达数百小时。而我期望以年为单位的使用寿命,而非以周为单位。

PFC电感周期中上升与下降电流为何不对等?

cathy /

很多电源设计者都清楚,在计算用电设备的效率时PFC是一个重要的参数。数值越大,就代表着电力的利用率越高。既然PFC如此重要,那么与之相关的问题也很多,本文就将针对PFC电感单周期中的上升与下降电流问题进行介绍,为大家解释上升与下降电流为何是不等的。

<center><img src="http://mouser.eetrend.com/files/2017-11/wen_zhang_/100008800-29565-d.jp…; alt=“” width="600"></center>

如图1所示,此波形是连续模式的,而断续和临界时确实是相等的,那么连续时为什么不相等?

电感里面的电流没有放到0,又继续充电,那电感里面就有能量,电感里面的能量达不到让电感饱和即可,反激的连续模式跟这个情况类似,BUCK、BOOST的连续模式也是类似的。PFC可以看做一个BOOST电路,只不过多了其他参考而已。

多年设计经验简化电流监控

cathy /

使用固定量程的数字万用电表(DMM)令人沮丧,但这个简单的设计实例可以实现单一量程内从数μA~100mA的电流监控。本设计实例已被证明非常有用,而且非常简单。只需3~4个组件,就可以在单一量程内监控从数μA到超过100mA的电流。

我开发了一块基于PIC的电路板,需要监视它从两个AA电池抽取的电流。虽然这块电路大多数时间内都处于待机状态,其升压转换器的30μA静态电流占功耗的主要部分,但它可以快速经历突发的检测、显示和发送状态,抽取的电流在8mA~100mA之间。使用固定量程的DMM十分令人沮丧,自动量程也由于快速循环时间和很短的工作时间而让我头疼。而下述方法非常有用。

正如二极管公式IF≅I0×exp(eVF/kT)定义的那样,二极管上的电压随着流经的对数电流不断上升。其中IF是正向电流,IO是反向饱和电流,e是电荷(1.602×10-19 C),VF是正向电压,T是温度(K),k是波尔兹曼常数(1.380×10-23 J/K)。

根据我们的目的,可以从中提取出以下公式:

VF∝logIF(在给定温度时)
分流二极管

【史话】这是一场战争吗?聊聊特斯拉和爱迪生的电流之战

张国斌 /

<font color="#FF8000">作者Michael Parks ,贸泽电子产品经理</font>

19世纪的后半部分所看到的科技革命迈出的第一个脚步将使所有先进的东西变的渺小。电气化深刻地改变了人类生活的方方面面。电气化不仅改变了那个时代的现有技术(石油照明电灯),而且它也创造了全新的产品,在这之前我们是无法想象的,比如如收音机。尽管我们觉得电子基础设施和社会在今天是理所当然的,可是达到这样一个状态是历经曲折的。在1880年代末,有一个“格式之战”的就像VHS vs Betamax,蓝光vs HD-DVD之间的冲突。那些年交流电(AC)之父是塞尔维亚裔美国古怪的天才尼古拉·特斯拉,其结束了DC的统治地位,还有既聪明又精于商业的托马斯.爱迪生。最后,电气化的世界终于从蓝图变成了现实。