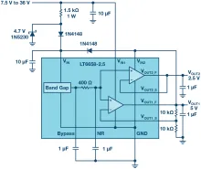
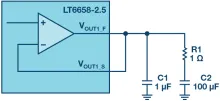
<strong>1、何为有效值?</strong>
从热等效原理定义有效值。让交流电与直流电分别通过同一电阻,若两者在相同的时间内所消耗的电能相等(或产生的焦耳热相同),那么该直流电的数值就叫做交流电的有效值。
<strong>2、何为均方根?</strong>
含义说明:
从数学的角度定义AC波(交流信号)的有效电压值或电流值。英语写为:Root Mean Square(RMS)均方根。RMS是定义AC波有效值的一种最普遍的数学方法。
RSM(Root Mean Square)在美国传统词典的定义为:The square root of the average of squares of a set of numbers.
即:将N个项的平方和除以N后开平方的结果,即均方根的结果。
公式: