跳转到主要内容

智能蓝牙数控DC_DC升降压电源 |贸泽电子原创开发板大赛【优秀作品】

cathy /

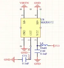
哈喽,我又来了。就像电子领域有无数的技术方向一样,开发板也可以有无数种玩法,但我们相信,“有用”才是硬道理,即对初学者、工程师或实际应用有帮助。

这次介绍的这款贸泽原创开发板大赛的优秀作品《智能蓝牙数控DC_DC升降压电源》也不例外,设计者徐康的设计初衷就是为帮助开关电源的初学者解决各种难题。

<center><img src="http://mouser.eetrend.com/files/2020-03/wen_zhang_/100048462-93902-1.jp…; alt=“” width="600"></center>

我们都知道开关电源取代传统变压器/传统电源是大势所趋。为了跟上技术迭代,相信不少初学者都为学习这项新技能烦恼过,有关于那些拓扑、工作原理、驱动方式、控制逻辑和电路设计的诸多知识点可能让你无从下手。
现在,就让我们通过设计者的讲解来走进开关电源的世界吧,不仅让你了解开关电源的个中奥妙,还附送蓝牙无线控制实现的小技巧。

原创深度:多种DC-DC技术合力应对电源设计的挑战(二)

cathy /

<strong><font color="#004a85">作者: Paul Pickering</font> </strong>

在上一篇文章<a href="http://mouser.eetrend.com/content/2019/100043542.html"&gt;“多种DC-DC技术合力应对电源设计的挑战(一)”</a>中,我们介绍了开关式转换器拓扑的改进和如何改善轻负载条件。在本文中,我们将介绍封装技术和新材料对电源效率的提升。

原创深度:多种DC-DC技术合力应对电源设计的挑战(一)

cathy /

<strong><font color="#004a85">作者: Paul Pickering</font> </strong>

电力系统设计人员正面临来自市场的持续压力,努力寻找充分利用可用电力的方法。

在便携式设备中,更高的效率可以延长电池的使用寿命,并将更多功能放入更小的封装中。在服务器和基站中,效率的提升更是可以直接节省基础设施(冷却系统)和运营成本(电费)。

为满足市场需求,系统设计人员正在改进多个领域的电力转换过程,包括更高效的开关式拓扑、封装创新和以碳化硅(SiC)和氮化镓(GaN)为基材的新型半导体器件。

<center><img src="http://mouser.eetrend.com/files/2019-06/wen_zhang_/100043542-71420-z1.p…; alt=“” width="600"></center>

【资料下载】数字控制实现带有源缓冲的,高可靠性DC-DC功率转换

cathy /

<font color="#FF0000">作者:Subodh Madiwale ADI公司</font>

<strong>摘要</strong>

一般而言,在高输出电流隔离式DC-DC电源应用中,使用同步整流器(尤其是MOSFET)是主流趋势。高输出电流还会在整流器上引入较高的di/dt。为了实现高效率,MOSFET的选择主要取决于导通电阻和栅极电荷。然而,人们很少注意寄生体二极管反向恢复电荷(Qrr)和输出电容(COSS)。这些关键参数可能会增大MOSFET漏极上的电压尖峰和振铃。一般而言,随着MOSFET击穿电压额定值的增大,导通电阻也会增大。本文提出一种数控有源钳位吸收器。该吸收器既可消除同步整流器上的电压尖峰和振铃,还能发挥设计指南作用;在隔离式DC-DC转换器(如半桥和全桥拓扑结构)中拥有多种其他优势,同时还能提高可靠性,降低故障率。

使用汽车起停系统,如何使信息娱乐设备不复位?

cathy /

顾名思义,启停系统在停车时会关闭引擎,而不是空转,然后在需要行驶时迅速重新起动引擎。如果驾驶中需要走走停停,通过避免引擎长时间空转可以减少排放并节省燃料。

例如,如果您在遇到红灯或火车经过时停车,引擎不应运转;如果引擎不运转,就不会浪费任何能源。与没配备这种系统的汽车相比,城市交通的燃料消耗降低幅度高达8%。

<center><img src="http://mouser.eetrend.com/files/2018-08/wen_zhang_/100014090-48028-j1.j…; alt=“” width="600"></center>

驾驶舒适性和安全性并不会受自动启停功能影响,因为该功能只在引擎达到理想的运转温度时才激活。如果空调尚未使座舱达到所需温度,电池尚未充分充电,或驾驶员还在转动方向盘,该功能也不会激活。

贸泽开售Maxim高度集成的MAXM17574 DC-DC降压电源模块

cathy /

<p>专注于引入新品并提供海量库存的电子元器件分销商贸泽电子 (<a href="https://www.mouser.com/">Mouser Electronics</a>) 即日起备货<a href="https://www.mouser.com/maxim-integrated/">Maxim Integrated</a>的<a href="https://www.mouser.com/maxim-maxm17574-modules/">MAXM17574</a&gt; DC-DC降压电源模块。

【视频】工程师园地 | DC-DC补偿电路设计(1) — 分压电阻优化动态响应

cathy /

本期主题:DC-DC补偿电路设计(1) — 分压电阻优化动态响应

<strong>➤ 本期讲师:</strong>陆宇, Maxim TTS应用工程师

<strong>➤ 内容提要</strong>

MAX17503电源电路开发案例分享
通过调节分压电阻优化电源系统的稳定性
测试方法注意事项

【视频】工程师园地 | EE-Sim DC-DC设计与仿真实例

cathy /

将为您介绍如何应用EE-Sim设计工具进行DC-DC电源设计与仿真,希望大家喜欢。

➤ 本期主题:EE-Sim DC-DC 设计与仿真实例
➤ 本期讲师:Eric Sun, Maxim TTS应用工程师

➤ 内容提要
--参数输入及特性选择
--参考电路生成、厂家及型号推荐
--在线仿真及查看结果

【原创】范围广泛的DC-DC技术组合应对功率设计方面的挑战

selina /

<strong>作者:贸泽电子公司保罗·皮克林撰文</strong>

电力系统设计师正面临来自市场的持续压力,努力寻找充分利用可用功率的方法。

在便携式设备中,更高的效率将延长电池的使用寿命,使更多的功能可以被打包成更小的数据包。在服务器和基站中,更高的效率将节省基础设施(冷却系统)及运营的成本(电力账单)。

为此,系统设计者正在改进几个领域的能量转换过程,包括更高效的开关模式拓扑、打包创新、以及基于碳化硅(SiC)和氮化镓(GaN)的新半导体设备。

<strong>开关变换器拓扑改进</strong>

为充分利用可用功率,人们越来越多地采用基于交换而不是线性技术的设计。开关电源(SMPS)的有效功率高达90%以上。这延长了便携式系统的电池寿命,降低了大型装置的电力成本,并释放了原先用于散热部件的空间。

转至切换拓扑有一定的缺陷,其更复杂的设计形式要求具有多元化的技能。设计工程师必须熟悉模拟和数字技术、电磁学及闭环控制。印刷电路板(PCB)的设计者必须更加注意电磁干扰(EMI),因为高频开关波形会使敏感的模拟电路和射频电路产生问题。